Fig. 1: Establishment of Dnmt3a isoform specific knockout mice.
From: Dnmt3a2 expression during embryonic development is required for phenotypic stability

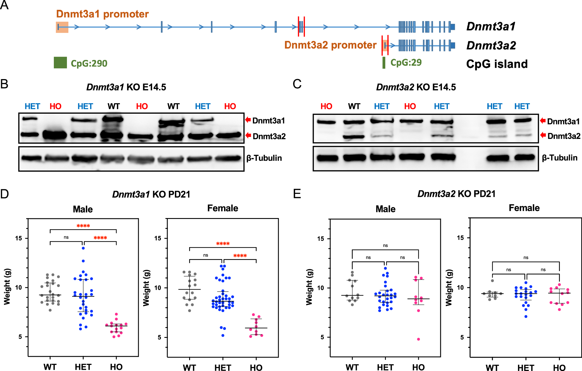
A Diagram illustrating strategies by CRISPR-Cas9 genome editing to generate Dnmt3a isoform-specific KO models. The cut sites for each guide RNA were represented by red bars. Western blot analysis of E14.5 mouse embryos shows specific KO of Dnmt3a1 (B) and Dnmt3a2 (C) in homozygous (HO) embryos compared to their heterozygous (HET) and WT littermates. Body weights of Dnmt3a1 KO (D) and Dnmt3a2 KO (E) mice at 21 days postnatal. Biological replicates are represented by individual dots. Data shown as median ± 95% CI with individual values; ns not significant and ****, p < 0.0001 by one-way ANOVA with Tukey’s multiple comparisons test.