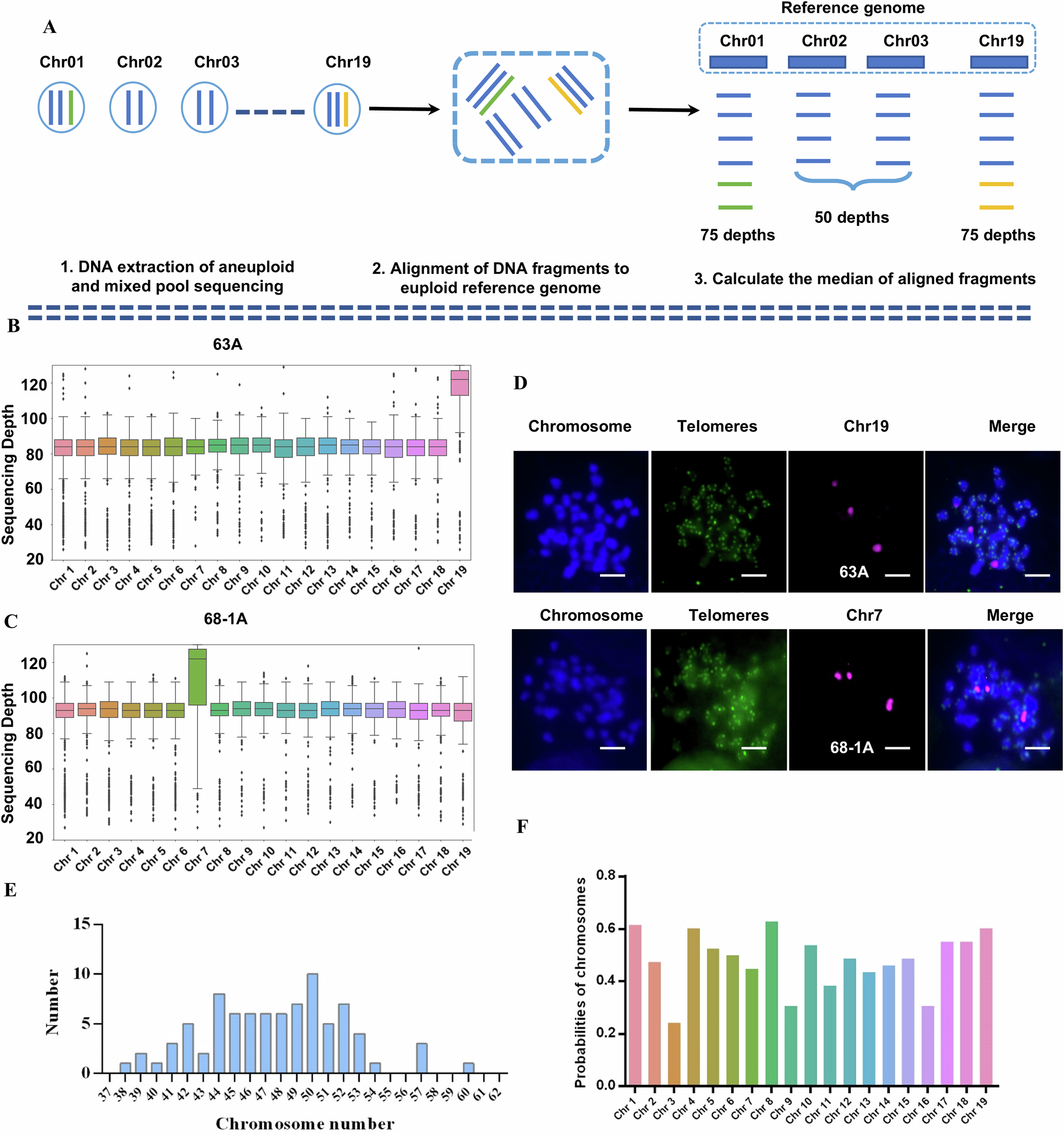
Fig. 3: The resequencing protocol for the chromosome composition of aneuploid.

A The profile of resequencing protocol. Blue bars represent chromosomes with unvaried copies, red and green bars represent chromosomes 1 and 19 with varied copies. The reference genome used the A genome of P. alba ‘Berolinensis’. B, C The boxplots of 63A and 68-1A, the X-axis represents the chromosomes, and the Y-axis represents the mode of sequencing depth. D The karyotype analysis of 63A and 68-1A by FISH. The green dots represent the telomere probe at 494 nm. The pink dots represent the fluorescence signals of centromere probes that were specific to Chr 19 and Chr 7 in poplar at 510 nm, respectively. Bar = 5 μm. E The aneuploid population showed a wide range of variation in chromosome number. F The probabilities of different chromosomes being allocated into aneuploid seedlings.