Fig. 4: Different Somatic Mutation Characteristics of the Three AS RNA Processing Patterns.
From: Age-related aberrant alternative splicing as a prognostic tool in older breast cancer patients

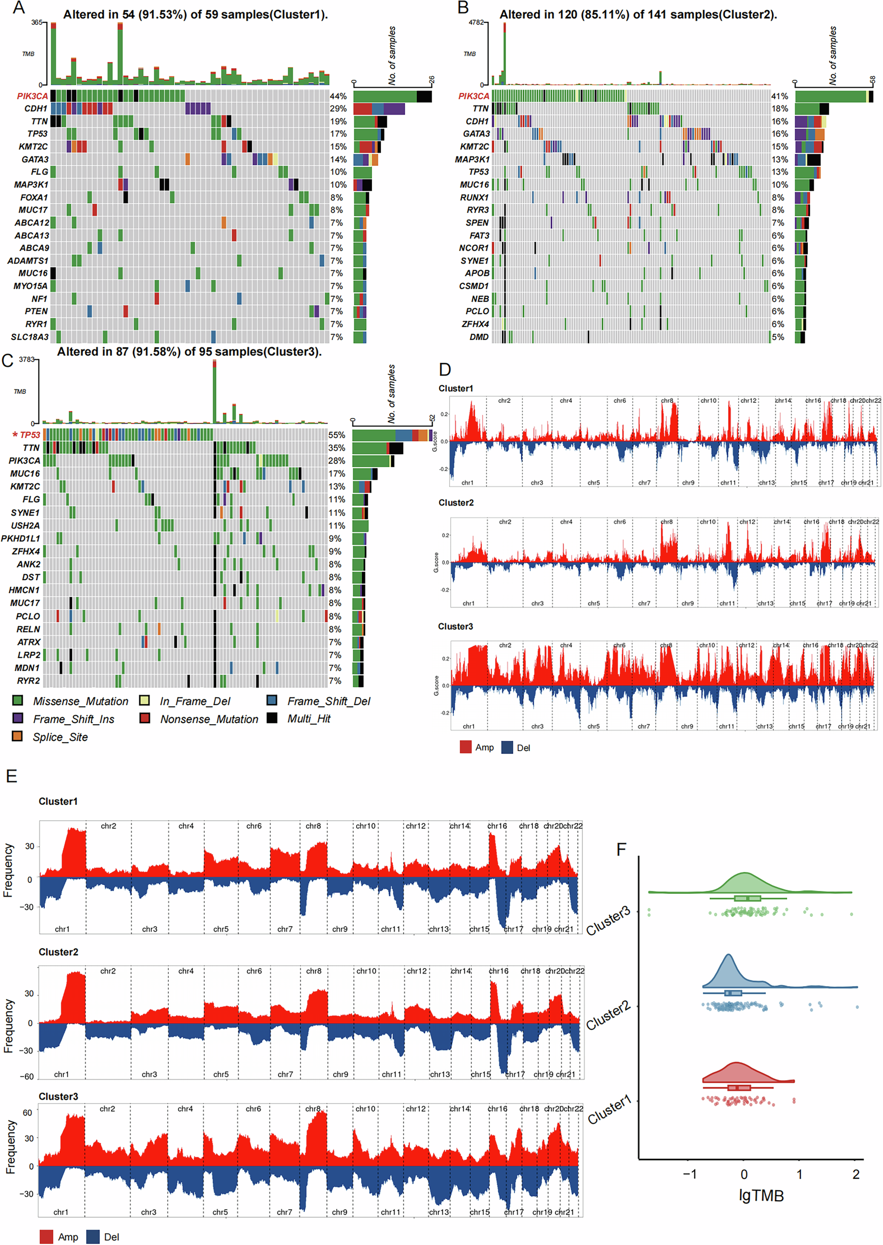
A–C Waterfall plots displaying somatic mutation profiles for the three AS clusters (AS Cluster1: n = 85; AS Cluster2: n = 156; AS Cluster3: n = 99). Top horizontal bar plots show mutation burden per sample, with gene mutation frequencies indicated at right. Right vertical bar plots illustrate the proportion of different mutation types (missense, nonsense, frameshift, etc.) for each gene. C TP53 mutation frequency showed significant association with cluster subtype (Fisher’s exact test, P < 0.05), indicated by asterisk. Color keys for mutation types are provided below each plot. D Genomic copy number variation (CNV) map showing the GISTIC scores for samples with copy number events in each AS cluster subtype, with the y-axis representing G-scores. Red regions indicate amplification, and blue regions indicate deletion. E Genomic copy number variation (CNV) analysis displaying the percentage of samples with copy number events in each AS cluster subtype. Red regions indicate amplification, and blue regions indicate deletion. F Differences in tumor mutational burden among the three AS splicing patterns, with violin plots indicating the probability density distribution of the data and box plots summarizing statistical features (median, quartiles, range, and outliers). Each gray point represents a sample’s lgTMB value (Kruskal-Wallis test).