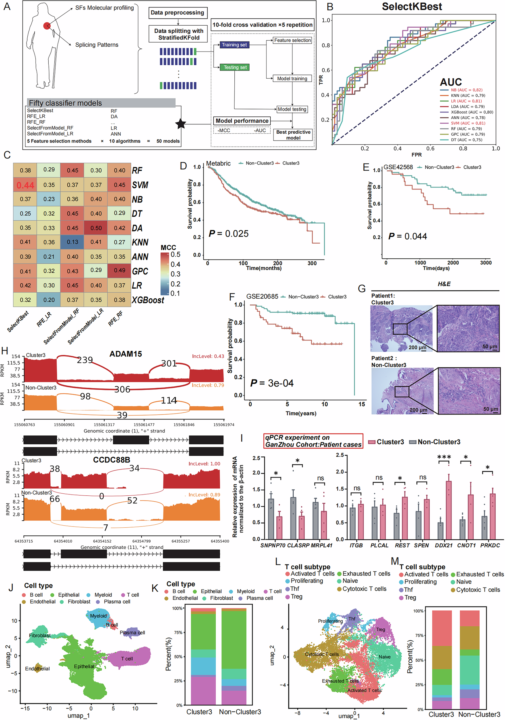
Fig. 6: Construction and Validation of the SelectKBest-SVM Classifier.
From: Age-related aberrant alternative splicing as a prognostic tool in older breast cancer patients

A Flow chart of machine learning classifier construction. B AUC values of ten models selected using SelectKBest combined with different machine learning algorithms in the test set. C Heatmap of MCC values for the five feature selection methods and ten models. D–F Kaplan-Meier survival curves showing survival rates of Cluster3 versus Non-Cluster3 using the constructed classifier in the TCGA cohort and other external datasets, with P-values < 0.05 indicating statistical significance. G H&E-stained pathological slides were collected from eligible older adults breast cancer patients in the Ganzhou cohort, and a SelectKBest-SVM classifier was applied to distinguish between subtypes and display the results. Scale bar: 200 μm (50 μm in magnified images). H The sashimi plot shows the differential splicing events of ADAM15 and CCDC88B between Cluster3 (red) and Non-Cluster3 (yellow) patients in the Ganzhou older adults breast cancer patient cohort, analyzed using rMATS. The exon structure is shown at the bottom left, while the visualization of aligned exon reads per sample is shown at the top left, represented by RPKM. Curves connecting different splicing types indicate the read counts mapped to that region, with different colors representing samples from each group. The right side shows the expression values of the corresponding variable splicing events in the samples. All RNA-seq data were aligned to the human reference genome (GRCh38). I qPCR experiments at the protein level on the ten RBPs that were eventually used for model construction. Data are presented as mean ± SD, n = 6 biologically independent samples per group. Statistical significance was determined using a two-tailed unpaired Student’s t-test. ns, not significant (P > 0.05); *P < 0.05; **P < 0.01. J UMAP dimensionality reduction visualization showing cell clustering results of integrated single-cell RNA-seq data from breast cancer patients aged 65 and older. UMAP plot showing clustering of six cell populations obtained through marker annotation, including B cells, endothelial cells, epithelial cells, fibroblasts, myeloid cells, and T cells. K UMAP plot Show the type proportion of cells predicted to be Cluster3. L UMAP dimensionality reduction visualization showing the situation of seven groups of cells annotated through T cell markers, with different colors representing different cell subpopulations. M Bar graph showing the proportions of cells predicted by the classifier to be Non-Cluster3, Cluster3 within each T cell subpopulation, with rows representing different T cell subtypes and columns indicating enrichment scores; higher enrichment scores indicate a higher likelihood of the cell being in that subtype.