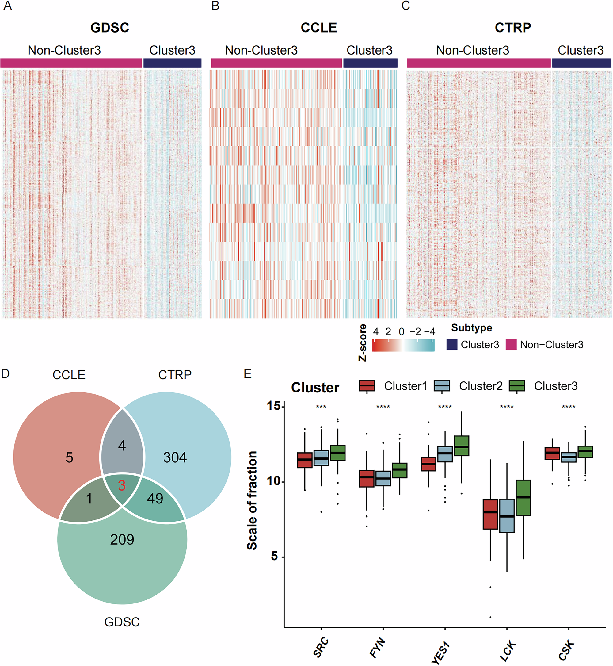
Fig. 7: Classifier Prediction of Drug Sensitivity for Cluster3 and Non-Cluster3.
From: Age-related aberrant alternative splicing as a prognostic tool in older breast cancer patients

A–C Heatmap displaying drug sensitivity of Cluster3 and Non-Cluster3 patients based on the OncoPredict algorithm, converting gene expression of 340 older adults breast cancer patients into a drug sensitivity matrix according to different drug databases. D Venn diagram showing three drugs specifically sensitive to Cluster3 identified from the selected drug databases: Paclitaxel, Erlotinib, and Saracatinib (AZD0530). E Box plots showing the expression of Saracatinib drug target genes in each Cluster. Asterisks indicate P-values (Kruskal-Wallis test, *P < 0.05, **P < 0.01, ***P < 0.001, ****P < 0.0001). The box plots show the median (center line) and the 25th to 75th percentiles (box limits).