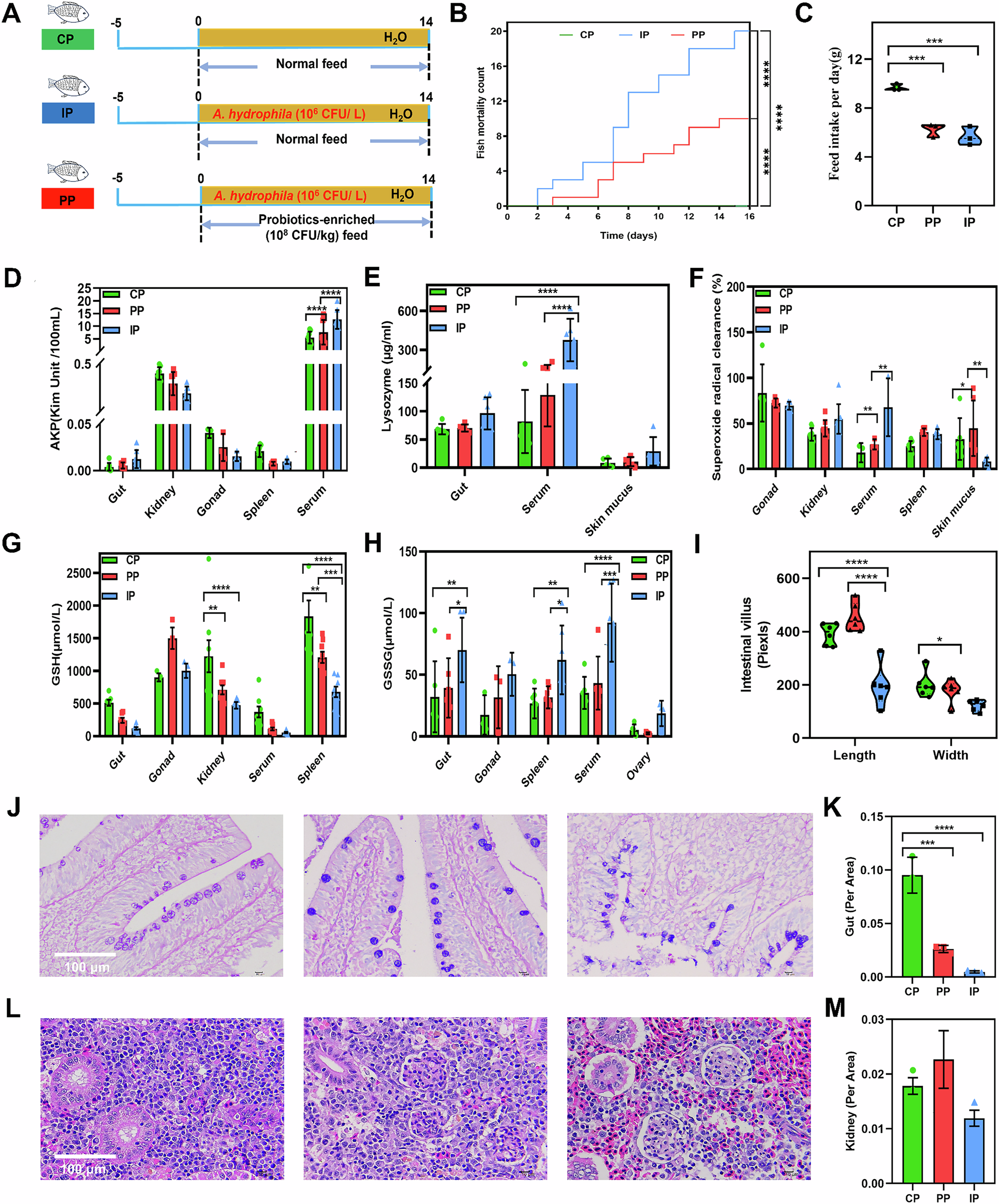
Fig. 5: Probiotics mitigate A. hydrophila-induced damage in crucian carp.

A Experimental schedule for evaluating probiotics effects in A. hydrophila-infected crucian carp (n = 20 fish per group). B Cumulative mortality of crucian carp in the three groups. C Daily feed intake. D-E. Activity levels of AKP (D) and lysozyme (E) in tissues (n = 10). F−H Oxidative stress markers: GSH (F), GSSG (G), and superoxide anion radical scavenging rate (H) in different treatment groups (n = 10). I Quantification of intestinal villi length and width using Image J software. J Light micrographs of intestinal tissue. K Quantification of intestinal cells. L Light micrographs of kidney tissue (n = 6). M Quantification of kidney cells. Bars show mean ± SD, *p < 0.05, **p < 0.01, ***p < 0.001, ****p < 0.0001.