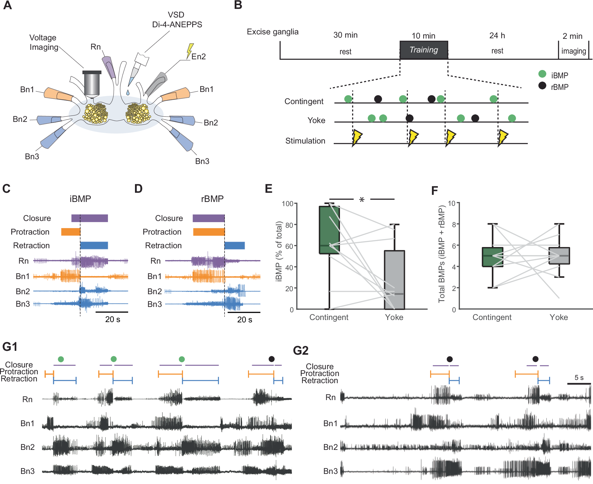
Fig. 1: In vitro analog of operant conditioning.

A Schematic of isolated ganglia for simultaneous extracellular recording and VSD imaging. The activities of buccal nerves (Bn) 1, 2, and 3 and radula nerve (Rn) were recorded using suction electrodes. The esophageal nerve (En.2) was stimulated using a suction electrode. Ganglia were stained with Di-4-ANEPPS to detect neuronal firing activity by VSD imaging (Methods). B Timeline and training paradigm. C Example of ingestion-like buccal motor pattern (iBMP). Bn.1 is active during the protraction phase, indicated in orange. Bn.2 and Bn.3 are active during the retraction phase. Rn is active during closure and is used to classify the BMP. Rn has a longer duration of activity during retraction than protraction. D Example of rejection-like buccal motor pattern (rBMP), Rn has a longer duration of activity during protraction than retraction. E Contingent preparations had a greater increase in the percentage of iBMPs compared to yoke preparations, showing the in vitro analog of operant conditioning increases iBMPs. The star represents statistical significance (p-value < 0.05). F The total number of BMPs did not differ significantly between contingent and yoke preparations. G1 Example of a contingent preparation nerve recording. Protraction is defined by Bn.1 activation, retraction by Bn.2 and Bn.3, closure by Rn. Green circles indicate iBMPs and black circles indicate rBMPs. G2 An example of the yoke preparation.