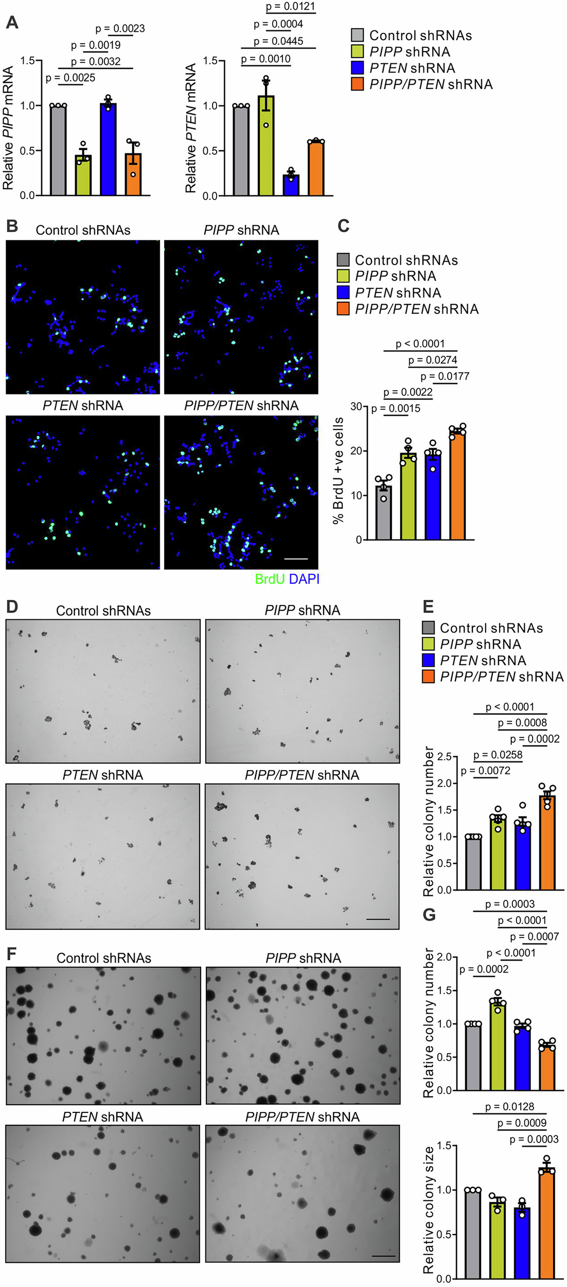
Fig. 5: Co-shRNA knockdown of PIPP and PTEN enhances T47D breast cancer cell proliferation.

A T47D cells were transduced with lentiviral particles encoding non-target control, PIPP, PTEN or PIPP/PTEN shRNA. RNA was extracted and subjected to two-step quantitative real-time PCR using primers for PIPP or PTEN. Expression was normalized to GAPDH. Expression was quantified from 3 independent experiments using the ΔΔCt method. Data represent mean transcript levels ± SEM, relative to T47D cells expressing control shRNAs which were arbitrarily assigned a value of 1. Significance was assessed via one-way ANOVA with Tukey’s Correction. B, C T47D cells expressing control, PIPP, PTEN or PIPP/PTEN shRNA were serum-starved for 24 h, incubated with BrdU for 45 min then fixed and stained with BrdU antibodies and DAPI (B). Data represent mean percentage of BrdU-positive cells ± SEM (n = 4 independent experiments, >1000 cells/experiment) (C). D, E T47D cells stably transduced with control, PIPP, PTEN or PIPP/PTEN shRNA were seeded into 6-well dishes (800 cells/cell line), cultured for 1 week then fixed, stained with DiffQuick and imaged via light microscopy (D). Data represent the number of colonies ± SEM relative to control shRNA-expressing T47D cells which were arbitrarily assigned a value of 1 (n = 4 independent experiments) (E). F, G T47D cells stably transduced with control, PIPP, PTEN or PIPP/PTEN shRNA were suspended in 0.3% agar and cultured for 4 weeks (F). Data represent the relative number of colonies (n = 4 independent experiments in triplicate) and relative colony size (n = 3 independent experiments in triplicate) (G) (n > 400 colonies/experiment) ± SEM. Scale bars, 100 μm (B), 2 mm (D, F).