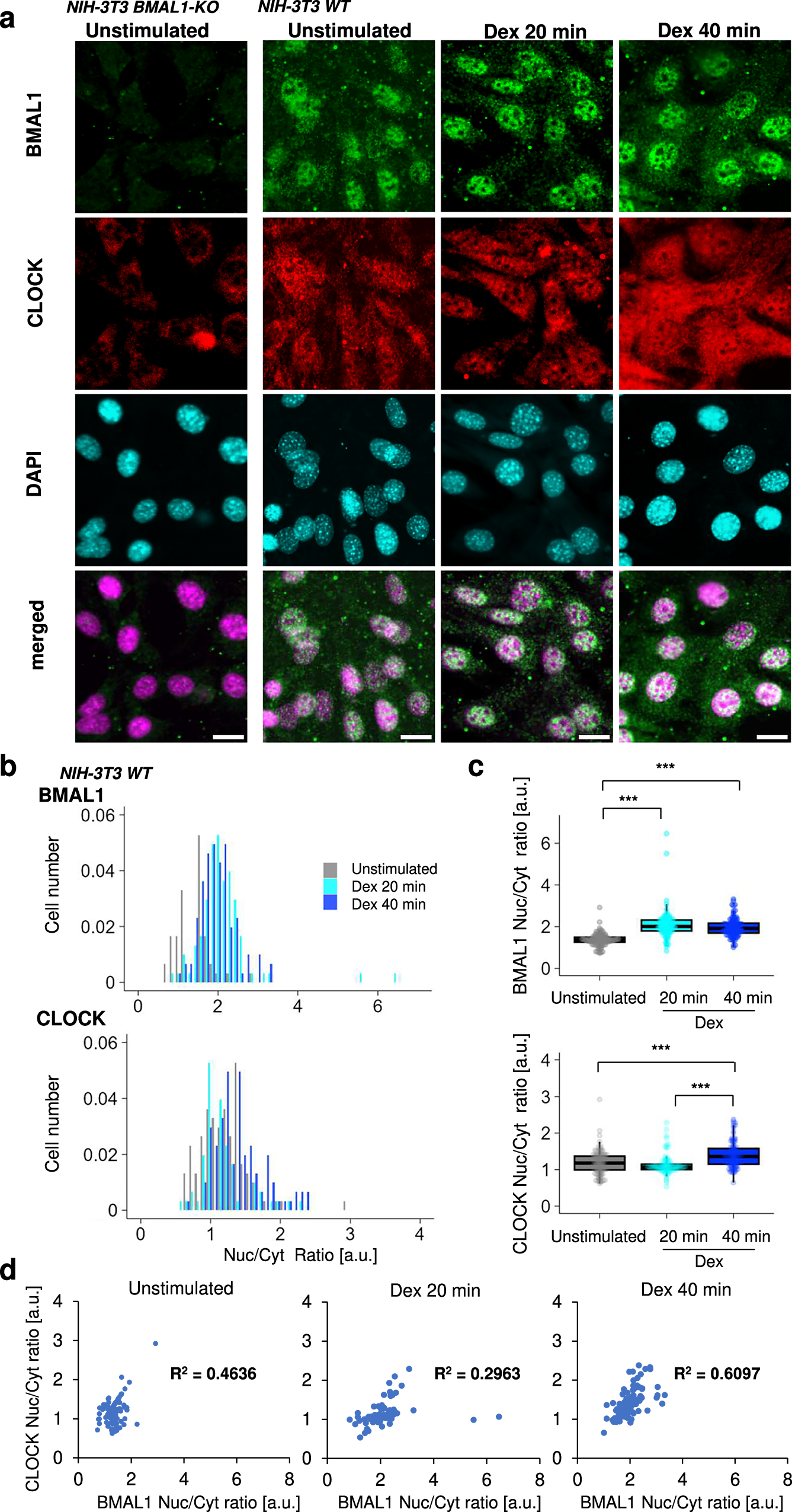
Fig. 1: Immediate change in nucleocytoplasmic BMAL1:CLOCK pattern following clock-synchronization of NIH-3T3 fibroblast by Dex treatments.
From: Immediate nuclear accumulation of BMAL1 to regulate cellular circadian clock synchronization

a Representative immunofluorescence images of BMAL1 and CLOCK showing immediate nuclear accumulation of BMAL1 and then CLOCK. NIH-3T3 (WT) and BMAL1-deficient (BMAL1-KO expressing Bmal1-Luc) cells were treated with 100 nM dexamethasone (Dex) for 20–40 min for clock synchronization or left untreated (“Unstimulated”, negative control). Cells were fixed and stained with anti-BMAL1 (rabbit polyclonal Nt; green) and anti-CLOCK (mouse monoclonal CLSP3; red) antibodies, followed by DAPI (nuclear staining; cyan) and visualized by confocal imaging. Scale bars: 10 μm. b, c Quantification of nuclear and cytoplasmic CLOCK levels using a custom Fiji-based analysis procedure as described in Supplementary Fig. 1. d Scatter plots and calculated correlation coefficients between the nuclear/cytoplasmic ratios of BMAL1 and CLOCK. Control: n = 5 independent observation with 103 cells, Dex 20 min: n = 5 independent observation with 96 cells, Dex 40 min: n = 5 independent observation with 101 cells. ***p < 0.001, not significant unless mentioned, two-tailed Welch’s t-test.