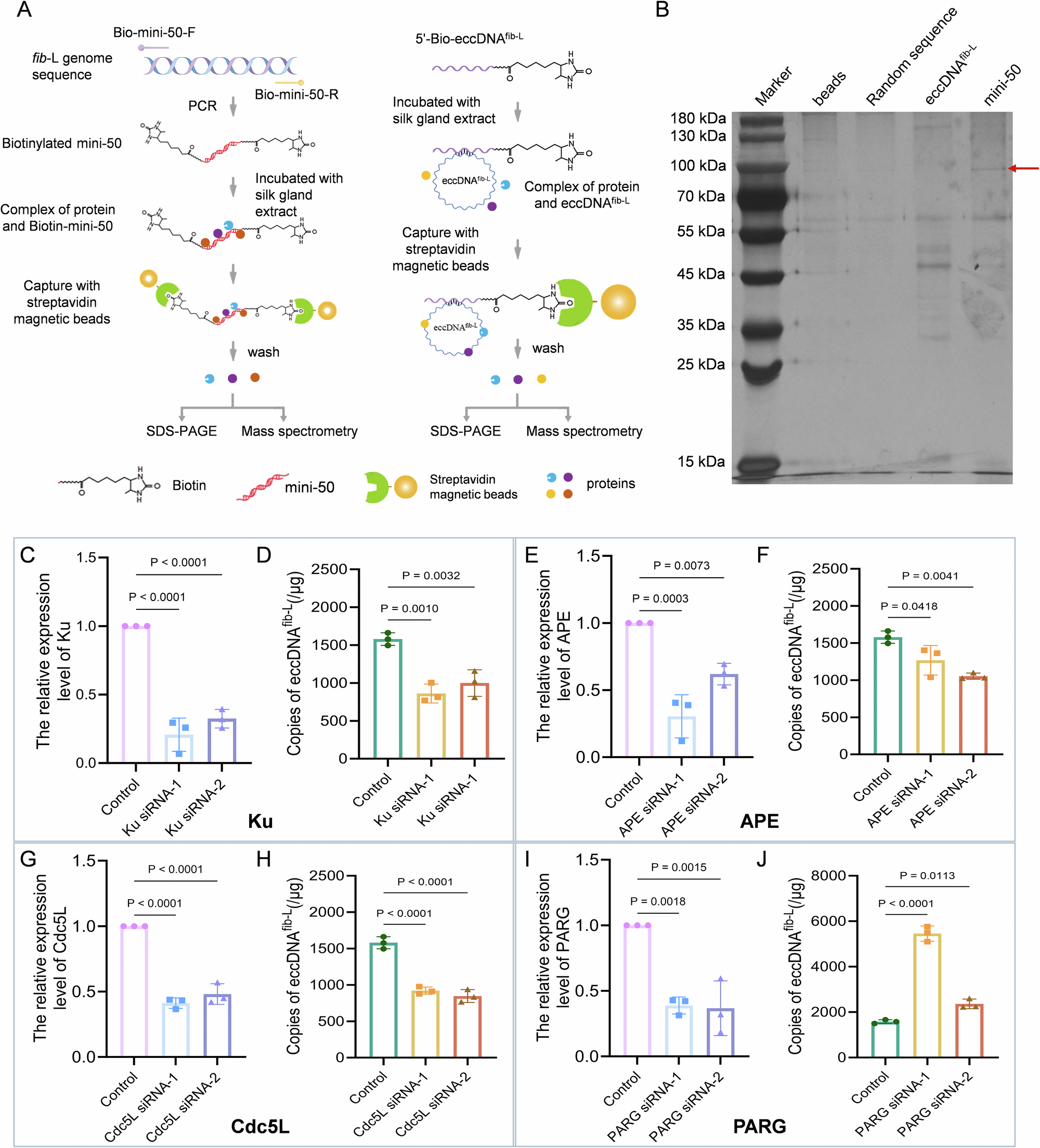
Fig. 4: Efficiency of eccDNAfib-L formation after silencing the genes related to DNA repair pathway.
From: DNA repair pathway-related proteins are involved in the circularization step of microDNA eccDNAfib-L

A A flowchart of the DNA pull-down. Left, A DNA pull-down assay was conducted to target mini-50. Right, A DNA pull-down assay was conducted to target eccDNAfib-L. B Separation of DNA pull down complexes based on mini-50 and eccDNAfib-L by SDS-PAGE. The biotin-labeled probe 5′-Bio-mini-50 targeting mini-50 and the biotin-labeled probe 5′-Bio-eccDNAfib-L targeting eccDNAfib-L junction site were incubated with streptavidin magnetic beads, followed by incubation with silk gland protein. Simultaneously, pull-down assays were also conducted using two separate approaches: one without adding DNA probe and the other with the addition of random DNA probe. The precipitated complex was separated by SDS-PAGE, and protein bands were visualized by silver staining. The red arrows indicated a specific band. C, E, G, and I The interference efficiency of siRNA in BmN cells. 1×105 BmN cells were cultured for 24 h, and then siRNA was transfected into cells at a final concentration of 5 µmol/mL. Total RNA was extracted at 48 h post transfection and reversely transcribed into cDNA. The relative expression levels of genes were determined by qPCR. Considing the NC-siRNA as the control and the TIF-4A gene as internal reference. D, F, H, J The effect of silencing DNA repair pathway-related genes on eccDNAfib-L formation in BmN cells. The transfected cells with siRNAs were mentioned above. The cells were collected at 48 h post transfection for DNA extraction. The efficiency of eccDNAfib-L formation was determined by qPCR (n = 3).