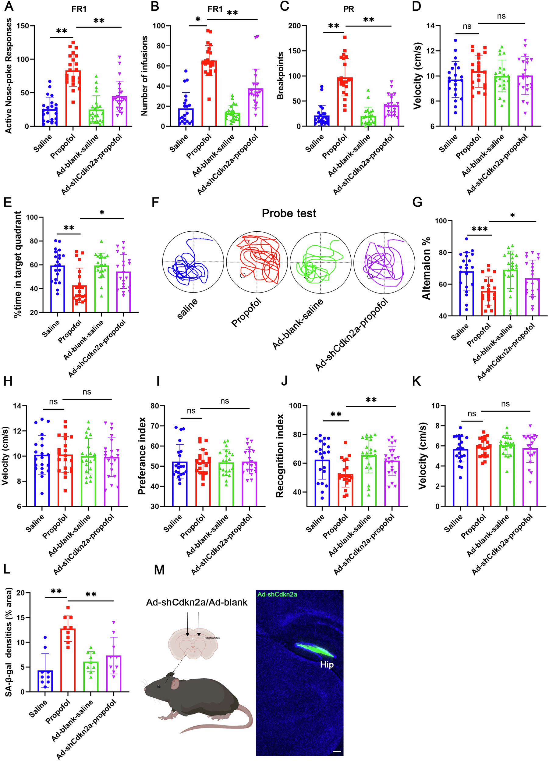
Fig. 5: The inhibition of p16INK4a prevents propofol-induced neuronal senescence and cognitive decline in Ad-shCdkn2a mice.

A Propofol-reinforced active nose-pokes and (B) Propofol-reinforced infusions under FR1 reinforcement. n = 21 mice/group. C The breakpoint number under PR reinforcement. n = 21 mice/group. D average velocity during the probe test for mice in the MWM test. E percentage of time spent swimming in the target quadrant, (F) Swim paths. G Alternation of arms in the spontaneous alternation test of mice in the Y-maze test and (H) average velocity during the spontaneous alternation test of mice in the Y-maze test. Novel object recognition test (NOR). Preference index (I), recognition index (J), and (K) average velocity during the NOR test. L Quantification of SA-β-gal positive cells in the indicated HT22 cells. M A Schematic representation of viral injections into the hippocampus and representative IHC images of DAPI (blue) and GFP (green, viral marker) 6 weeks after viral injections. Scale bars represent 250 µm. n = 21 mice/group. For all figures: Values mean ± SD. Statistical significance was assessed using two-way ANOVA with post hoc Tukey’s multiple comparisons test. *P < 0.05, **P < 0.01, and ***P < 0.001.