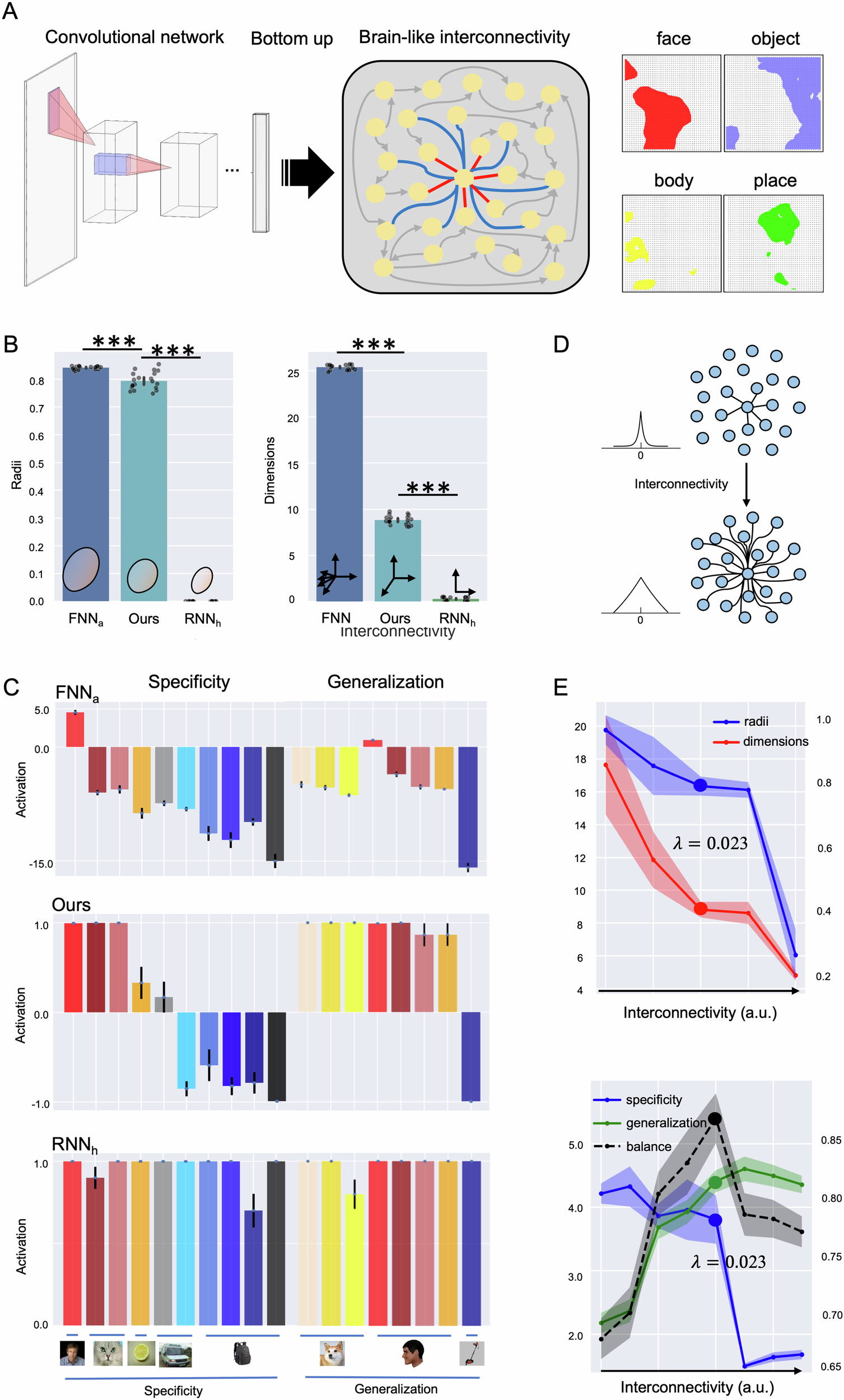
Fig. 2: The brain-like computational model.

A Left: The architecture of the model comprises two main parts: a DCNN encoder, which translates images into vector representations (i.e., object space), and a 2D lattice of SOM with physical lateral connections to simulate human VTC. Right: The SOM lattice was organized into category-responsive clusters for faces, daily objects, bodies, and places, mirroring the functional specialization observed in the VTC. B Radii and dimensions of representational manifolds in three types of neural networks (NN): feedforward NN (FNNa), our model, and recurrent NN (RNNh). C Specificity and generalization in object recognition. Stimuli used for testing specificity included human faces, faces from different species (dog and cat), objects with shared shapes (lemon), objects with shared configurations (ambulance and airplane), and familiar objects (store, backpack, pitcher, speaker). Stimuli for testing generalization included faces from different species (cat, dog, and tiger), human faces from different views (front, profile, cheek, back), and tools as a baseline. Detailed exemplars of these stimuli are provided in Fig. S7. Bar charts show the average activations of the networks with standard deviation. Note that the average activation of our model was derived from neurons in the face cluster after the model had stabilized. D Schematic illustration of the parameter \(\lambda\) in the exponential distance rule (EDR), a constant that determines the range of lateral connections and thus modulates the interconnectivity of the network. The smaller the parameter \(\lambda\), the wider the connections between neurons. E Top: Radii (blue) and dimensions (red) varied with different levels of interconnectivity in our model. Left y-axis: dimensions; right y-axis: radius sizes (a.u.). Bottom: Specificity (blue) and generalization (green) scores across different levels of interconnectivity (\(\lambda\) = 0.5, 0.1, 0.075, 0.05, 0.023, 0.01, 0.0005, 0.0). Left y-axis: specificity scores; right y-axis: generalization scores; x-axis: wiring lengths \(\lambda\) in a descending order. Shaded areas denote standard deviations. The black dashed lines represent the balance scores at different levels of interconnectivity, respectively. ***p < 0.001.