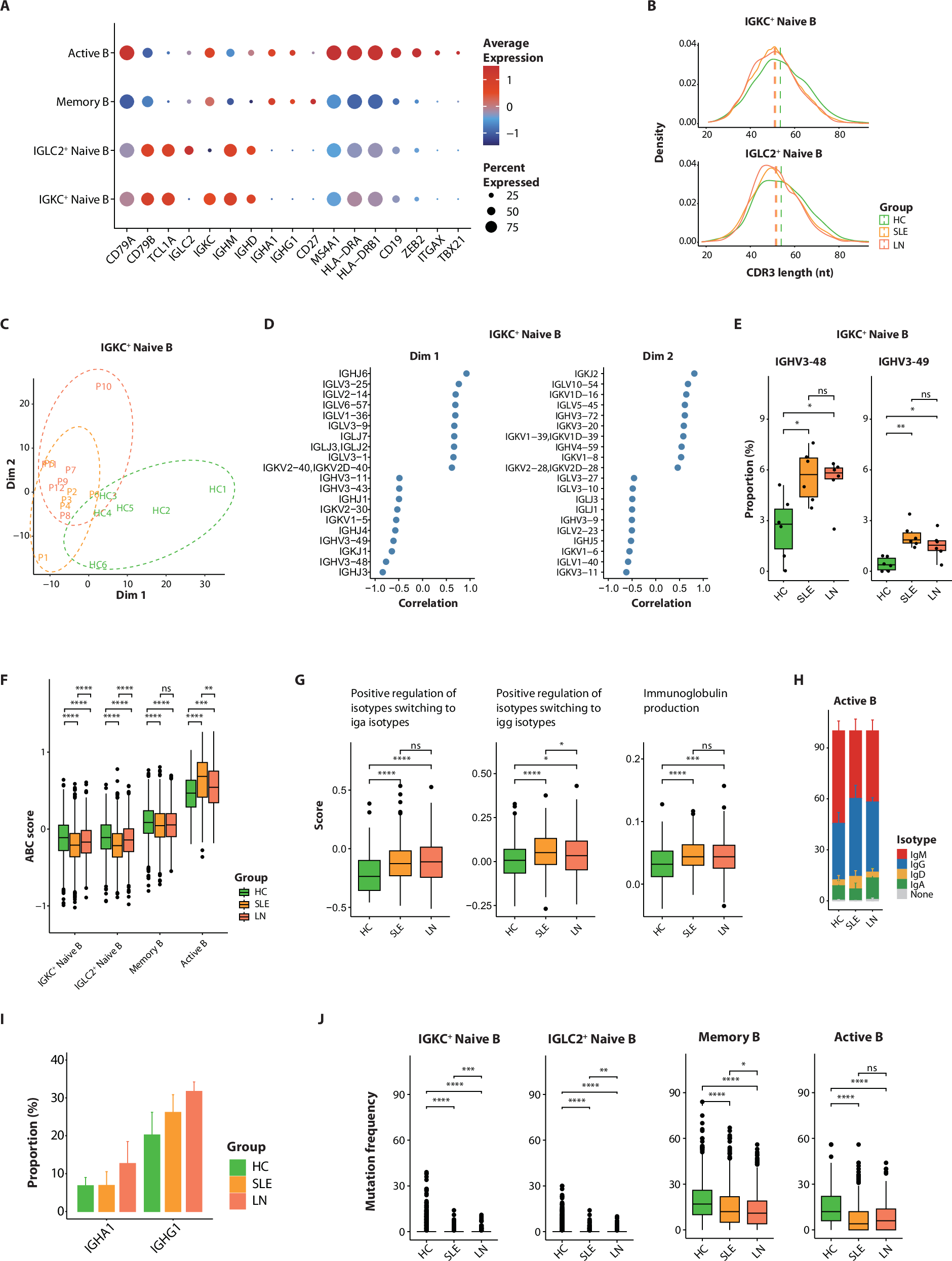
Fig. 2: Alterations of circulating B cells in LN patients.

A Dot plot illustrating the expression of marker genes in each B cell subset. The colors on the plot represent the average expression of the marker genes, while the size of the dots indicates the proportion of cells expressing these genes. B Heavy-chain CDR3 length distribution in naive B cell subclusters from the discovery cohort. C Principle component analysis of V/J gene usages in IGKC+ naive B cell subcluster from the discovery cohort (n = 6 per group). D Top 10V/J genes correlated with principal components in IGKC+ naive B cell subcluster. E The boxplots show IGHV genes exhibiting significantly increased usage in IGKC+ naive B cells of lupus patients within the discovery cohort. Box: IQR; line: median; whiskers: 1.5 × IQR range from the quartiles; dots: individual samples (n = 6 per group). Statistical significances were determined using the Mann–Whitney U test. ns, not significant, *P < 0.05, **P < 0.01. F Comparison of age-associated B cell (ABC) module scores among B cell subclusters in the discovery cohort. Box: IQR; line: median; whiskers: 1.5 × IQR range; outside points: outliers. Statistical significances were determined using the Mann–Whitney U test. ns not significant, **P < 0.01, ***P < 0.001, ****P < 0.0001. G Comparison of module scores for isotypes switching and immunoglobulin production gene sets among active B cells. Box: IQR; line: median; whiskers: 1.5 × IQR range; outside points: outliers. Statistical significances were determined using the Mann–Whitney U test. ns not significant, *P < 0.05, ***P < 0.001, ****P < 0.0001. H Distribution of immunoglobulin isotypes in active B cells from HC, SLE, and LN groups of the discovery cohort. I The proportion of active B cells expressing IGHA1 and IGHG1 genes among HC, SLE, and LN groups from the discovery cohort. J Somatic hypermutation frequency in each B cell subcluster among HC, SLE, and LN groups from the discovery cohort. Box: IQR; line: median; whiskers: 1.5 × IQR range; outside points: outliers. Statistical significances were determined using the Mann–Whitney U test. ns, not significant, *P < 0.05, **P < 0.01, ***P < 0.001, ****P < 0.0001.