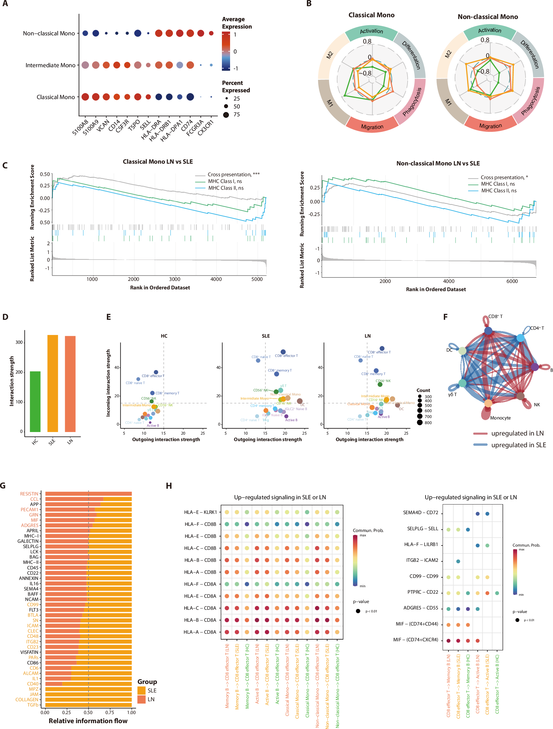
Fig. 5: Enhanced antigen presentation and cellular interactions in lupus patients.

A Dot plot illustrating the expression of marker genes in each monocyte subset. The colors on the plot represent the average expression of the marker genes, while the size of the dots indicates the proportion of cells expressing these genes. B Radar charts show the average scaled module scores for functional gene sets in classical and non-classical monocyte subclusters of the discovery cohort, with comparisons made among HC, SLE, and LN groups. C Gene set enrichment analysis (GSEA) plots for antigen presentation-related functional gene sets in the discovery cohort. Genes were ranked based on gene expression fold change between the LN and SLE groups in classical and non-classical monocytes. P values are estimated by a permutation test. ns, not significant, *P < 0.05, ***P < 0.001. D Bar plots show the strength of cellular ligand-receptor interactions in different groups from the discovery cohort. E Scatter plots showing the incoming and outgoing strengths for each cell type in each group of the discovery cohort. F Differential cell–cell interaction strengths among major immune cell types between LN and SLE groups in the discovery cohort. Line width indicates the magnitude of interaction strength; wider lines represent stronger interactions. Line color denotes the group in which the interaction is upregulated: red for stronger interactions in the LN group, blue for stronger interactions in the SLE group. Labels have been added directly to the figure for clarity. G Differential information flow of immune-related signaling pathways in the discovery cohort. Pathways are ranked by their mean differential information flow (LN-SLE). Bar length represents the absolute magnitude of the difference. The color of the pathway labels indicates the group of significant upregulation (FDR < 0.05), as defined by the group’s color. H Dot plots display the communication probability in ligand-receptor pairs up-regulated in SLE or LN compared with HC in the discovery cohort. Left panel: Signals received by CD8+ effector T cells as receptor targets. Right panel: Signals sent by CD8+ effector T cells as ligand sources.