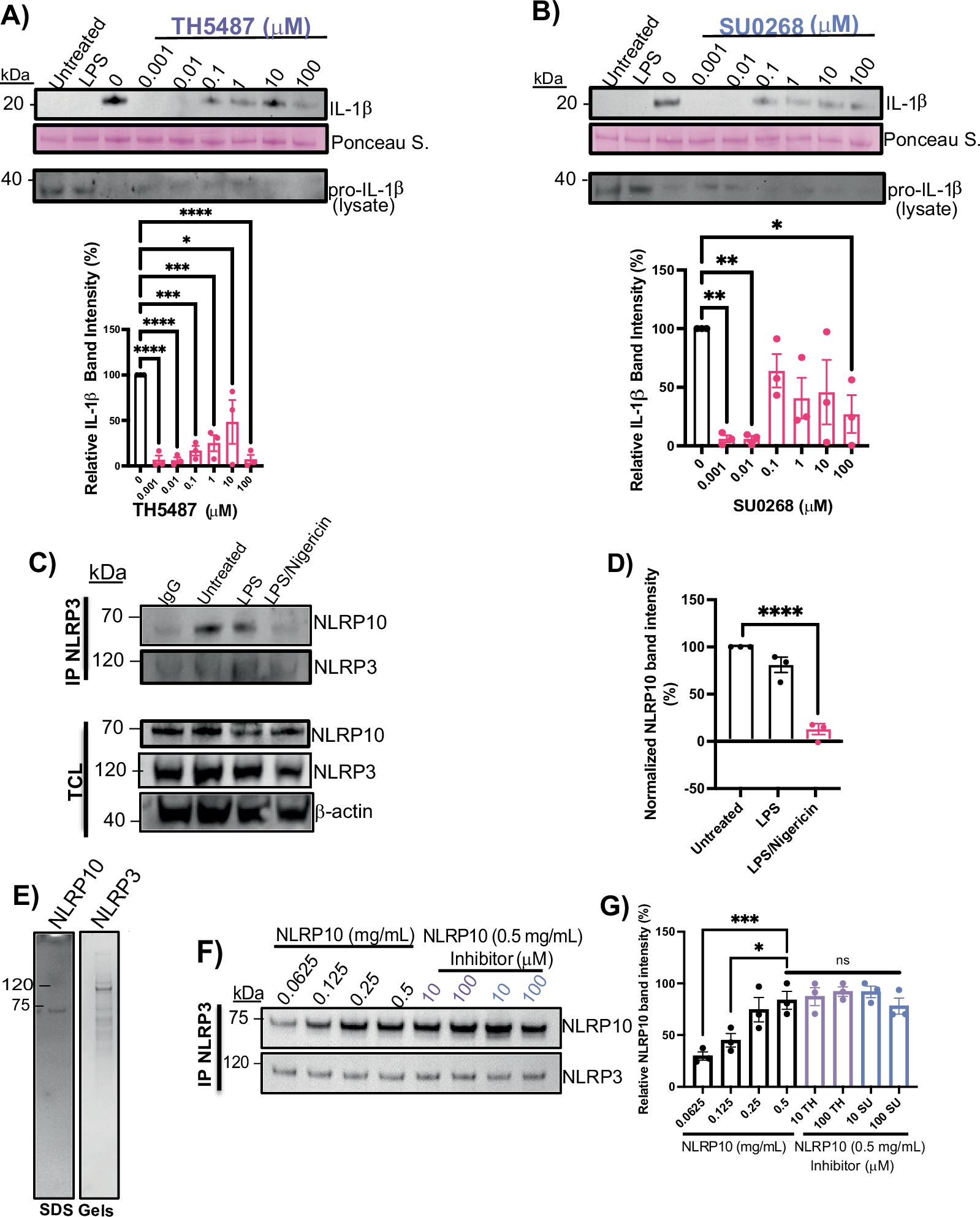
Fig. 3: NLRP10 directly binds NLRP3, and the association decreases upon activation.

A IL-1β western blots of LPS-primed and nigericin-activated THP-1 cells treated with increasing doses of TH5487. Ponceau S. stain serves as a loading control. Representative pro-IL-1β western blot. Quantification of IL-1β western blot data. Error bars: mean ± SEM, analyzed with one-way ANOVA. N = 3, ∗∗∗∗p < 0.0001, ∗∗∗p = 0.0003, 0.0008, ∗p = 0.0154. B IL-1β western blots of LPS-primed and nigericin-activated THP-1 cells treated with increasing doses of SU0268. Ponceau S. stain serves as a loading control. Representative pro-IL-1β western blot. Quantification of IL-1β western blot data. Error bars: mean ± SEM, analyzed with one-way ANOVA. N = 3, ∗∗p = 0.0026, ∗p = 0.0174. C NLRP3 IP pulldown of NLRP10 in LPS-primed nigericin-activated THP-1 cells. D Quantification of Western blot data. Error bars: mean ± SEM, analyzed with one-way ANOVA. N = 3, ∗∗∗∗p < 0.0001. E Coomassie SDS gels following affinity chromatography for NLRP10 (left) and size exclusion chromatography for NLRP3 (right). F NLRP3 IP pulldown of NLRP10 with purified protein. G Quantification of Western blot data. Mean ± SEM, one-way ANOVA. N = 3, ∗p = 0.0129, ∗∗∗p = 0.0007.