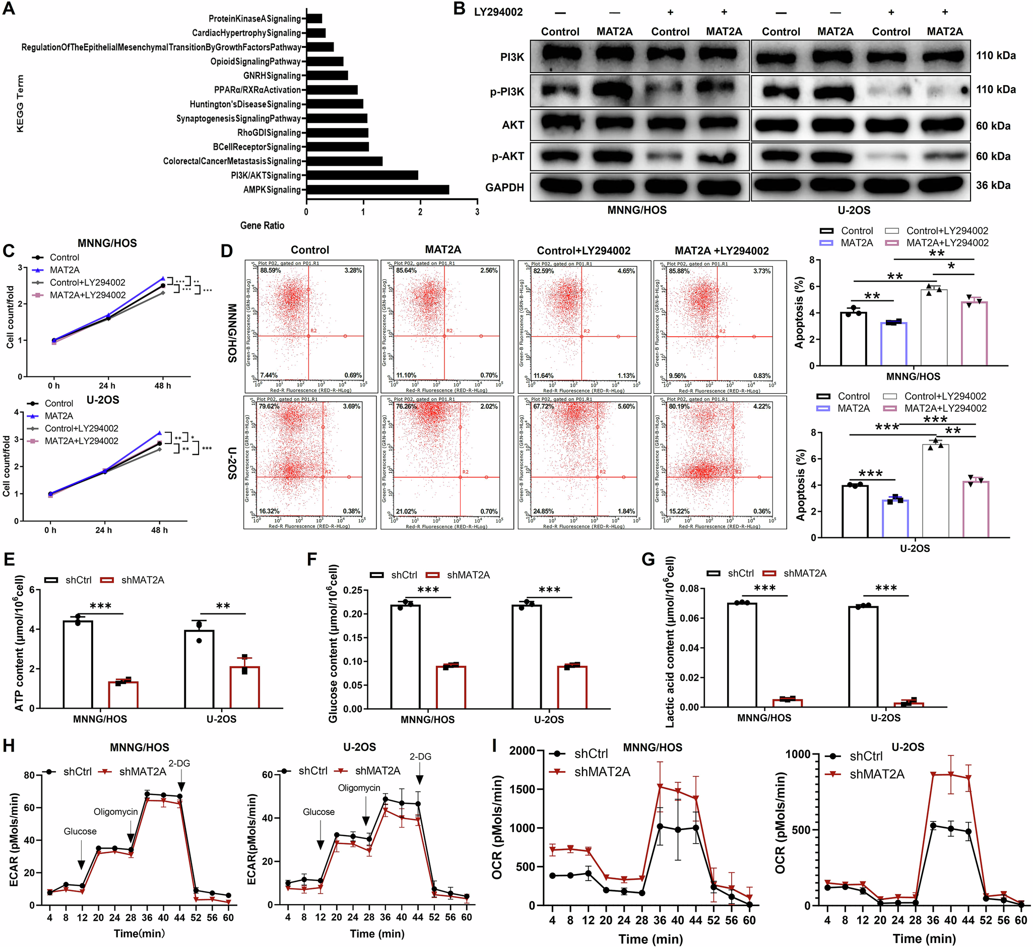
Fig. 3: MAT2A knockdown inhibits aerobic glycolysis in OS.

A The potential mechanism of MAT2A in OS cells was analyzed by KEGG enrichment analysis. The names of enrichment pathways are shown on the left axis. The abscissa is enrichment factor. The high enrichment factor indicates that the enrichment of different proteins in this pathway is significant. B The effect of MAT2A overexpression on typical components in the PI3K/AKT signaling pathway was detected by WB. C, D The effects of MAT2A overexpression and LY294002 treatment (PI3K inhibitor) on MNNG/HOS and U-2OS cells proliferation and apoptosis were detected. E ATP level, (F) glucose uptake, (G) lactic acid production, (H) ECAR and (I) OCR were detected in MAT2A knockdown and control OS cells. Data are presented as mean ± SD from three independent experiments. **P < 0.01, **P < 0.001.