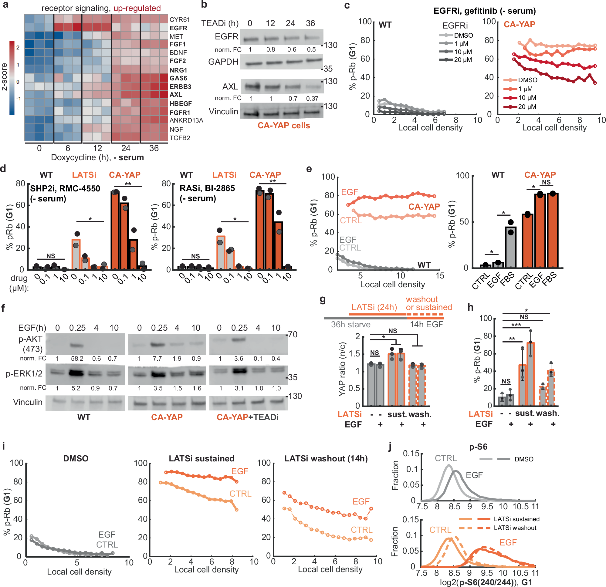
Fig. 4: YAP activation induces and prolongs proliferation by increasing receptor signaling.
From: Transient proliferation by reversible YAP and mitogen control of the cyclin D1/p27 ratio

a Heatmap representation of differential expression (row z-score) of select up-regulated ligand and receptor genes, grouped by 3 independent replicates and time points. b Western blot analysis of EGFR and AXL from whole-cell lysates of serum-starved CA-YAP cells treated with TEADi for 0–36 h, with GAPDH and vinculin loading controls. Values indicate fold-change difference relative to 0 h control (after normalization to loading control). Data are representative of 2 independent experiments. c Percent p-Rb (G1-gated) per local cell density bin for serum-starved WT (left) and CA-YAP (right) cells treated with gefitinib (EGFRi, 0–20 μM) for 24 h. Data are representative of 2 independent experiments. d Percent p-Rb (G1-gated) for serum-starved WT, LATSi-treated WT, and CA-YAP cells treated with 0–10 μM SHP2i (RMC-4550, left) and RASi (BI-2865, right). N = 2 independent experiments, where matched colors indicate data from the same experiment. Ordinary one-way ANOVA: SHP2i, p = 0.49 (WT), 0.012 (LATSi), 0.0024 (CA-YAP); RASi, p = 0.86 (WT), 0.0052 (LATSi), 0.0016 (CA-YAP). e Left: percent p-Rb (G1-gated) per local density bin for serum-starved WT and CA-YAP cells after 14 h EGF (25 ng/mL) or control (CTRL) treatment. Right: mean percent p-Rb (G1-gated) for serum-starved WT and CA-YAP cells treated with control, EGF, or FBS (fetal bovine serum) for 12 h (n = 2 independent experiments). Student’s t test: WT, p = 0.023 (CTRL vs. EGF), 0.020 (EGF vs. FBS); CA-YAP, p = 0.0029 (CTRL vs. EGF), 0.38 (EGF vs. FBS). Binned data are representative of 2 independent experiments, n > 25,000 cells/condition. f Western blot analysis of AKT and ERK phosphorylation levels in whole-cell lysates of serum-starved WT (left), CA-YAP (middle), and TEADi pre-treated CA-YAP cells (24 h, right) after 0–10 h EGF treatment (25 ng/mL). Values indicate fold-change difference relative to 0 h control (after normalization to loading control). g Top: experimental conditions for serum-starvation of WT cells, pre-treatment with LATSi, and sustained or washout of LATSi during 14 h EGF treatment (25 ng/mL). Bottom: Mean YAP ratio (n/c) for treatment conditions. N = 3 independent experiments, matched colors indicate conditions from the same experimental replicate. Ordinary one-way ANOVA with Dunnett’s multiple comparisons to DMSO/CTRL: DMSO, p > 0.99 (EGF); LATSi sustained, p = 0.011 (CTRL), 0.0082 (EGF); LATSi washout, p = 0.99 (CTRL), 0.95 (EGF). h Mean percent p-Rb (G1-gated) for cells treated as in (g). Ordinary one-way ANOVA with Dunnett’s multiple comparisons to DMSO/CTRL: p > 0.99 (EGF); LATSi sustained, p = 0.0039 (CTRL), <0.0001 (EGF); LATSi washout, p = 0.49 (CTRL), 0.012 (EGF). i Percent p-Rb (G1-gated) per local cell density bin for cells treated with DMSO (left), LATSi sustained (middle, solid lines), or LATSi washout (right, dashed lines), with or without EGF as in (g), n > 20,000 cells/condition. j Histogram distribution of phosphorylated-S6 (p-S6 240/244) for DMSO-treated (top) or LATSi-pretreated cells (bottom, LATSi sustained and washout) treated as in (g). Data are representative of 3 independent experiments. All single-cell data represent values from G1-gated cells.