Abstract
Nonarteritic anterior ischemic optic neuropathy (NAION) is a leading cause of sudden, painless vision loss in the elderly, yet no proven intervention exists. Ischemic preconditioning (IPC) is a promising neuroprotective strategy, but defining an effective clinical protocol remains a major challenge in fulfilling its translational potential. We recently discovered that 40 Hz flicker induces extracellular adenosine, a key neurochemical underpinning of IPC, in the visual pathway, suggesting a previously unexplored non-invasive IPC approach. Here, we demonstrated that 3-day 40 Hz flicker preconditioning significantly protected against NAION by reducing retinal ganglion cell loss, preserving ganglion cell layer structure, improving visual function, and attenuating microglial activation. Protection was strongest when ischemia occurred 12 hours after preconditioning, remained moderate at 24 hours, and persisted for at least 4 weeks. This effect was specific to preconditioning and flicker frequency-dependent (effective at 40 Hz, but not at 20 Hz or 80 Hz). Furthermore, neuroprotection by 40 Hz flicker was abolished by treatment with the equilibrative nucleoside transporter inhibitor dipyridamole and the A1 receptor antagonist DPCPX. These findings establish 40 Hz flicker as a non-invasive, adenosine-mediated IPC strategy, suggesting a potentially safe and translational approach for protecting against NAION and other ocular ischemic disorders.
Similar content being viewed by others
Introduction
Nonarteritic anterior ischemic optic neuropathy (NAION) is the leading cause of sudden painless vision loss worldwide, primarily affecting elderly patients over 55 years of age. In addition to a crowded optic disc—typically associated with a small cup-to-disc ratio—systemic conditions such as hypertension, diabetes mellitus, sleep apnea, nocturnal hypotension, and hyperlipidemia, as well as mitochondrial dysfunction characterized by mitochondrial DNA abnormalities and increased relative mtDNA content, serve as predisposing factors, while ischemic injury remains the core mechanism underlying NAION1,2,3,4. There is currently no effective therapy for NAION, as demonstrated by the multicenter randomized clinical trial of the Ischemic Optic Neuropathy Decompression Trial (IONDT), which failed to show any therapeutic benefit of optic nerve decompression surgery at both 6 and 24 months of follow-up5. Although steroid treatment in acute NAION can enhance disc edema resolution and visual evoked response parameters, its lack of a significant effect on visual acuity at 6 months renders this benefit clinically unimportant6. Furthermore, patients with monocular NAION are at high risk of developing binocular vision loss, such that when NAION occurs in one eye, the unaffected eye with the same risk factors has a 30–40% chance of developing NAION7. Accordingly, no preventive strategy for fellow-eye involvement is currently available. Thus, it is crucial to explore and develop preventive interventions for high-risk NAION patients, aiming to reduce disease incidence and ultimately preserve visual function.
Ischemic preconditioning (IPC) has been proposed and extensively investigated as a promising, safe, and well-tolerated therapy for cardiovascular and cerebrovascular diseases since the first discovery of IPC in 19868,9,10,11. Short-term ischemic exposure before the onset of an infarct-inducing ischemia has been found to greatly alleviate the resulting infarct size in multiple species, including humans12. In clinical practice, IPC is most commonly implemented in the form of remote ischemic conditioning (RIC), in which a standard blood-pressure cuff is cyclically inflated and deflated on the upper arm or thigh to induce transient ischemia and reperfusion. These peripheral ischemic episodes are thought to trigger a systemic ischemic-tolerance response—a systemic homeostatic mechanism—that subsequently protects remote organs, including the brain, from ischemic injury. Following substantial preclinical evidence demonstrating robust cytoprotective effects in animal models12, numerous clinical trials over the past three decades have evaluated RIC in cardiovascular and cerebrovascular diseases, but the results have been variable13,14,15,16. In 2015, two milestone studies on RIC for myocardial infarction involving 1403 and 1612 patients respectively failed to support clinical efficacy for RIC in cardiovascular disease patients13,14. Despite its setbacks in the cardiovascular disease, two large (involving 1893 and 3033 patients) and prospective phase III randomized clinical trials (The Remote Ischemic Conditioning for Acute Moderate Ischemic Stroke, RICAMIS) investigating RIC in patients with ischemic stroke found promising results with remote ischemic condition to bilateral upper limbs15,16. Specifically, in the cohort of 1893 patients, RIC significantly increased the likelihood of achieving excellent neurologic function at 90 days compared with usual care15. RIC has therefore emerged as a neuroprotective strategy for stroke prevention and treatment, achieved by transiently restricting and restoring limb blood flow. Importantly, protection against ischemic injury can be induced not only when the remote ischemic stimulus is applied before ischemia (preconditioning), but also during ischemia (per-conditioning) or after reperfusion (postconditioning). However, ischemic brain or eye injury may occur repeatedly in clinical settings, and the optimal dose, timing, and regimen of RIC remain unclear. A major challenge for clinical translation is therefore to define optimal conditioning protocols—including timing, dosing, and site of application—which will require a deeper understanding of the hormonal and neuronal mechanisms that underlie conditioning-induced protection.
Although the mechanisms underlying IPC are incompletely understood, a central feature of IPC is the induction of cellular tolerance, in which brief, mild ischemia or hypoxia preconditions tissues to withstand subsequent, more severe ischemic insults. This tolerance, together with improved local blood perfusion, is thought to underlie the neuroprotective effects of IPC. Among the multiple neuromodulators released during preconditioning that mediate cerebroprotection, adenosine-adenosine receptor signaling is known to be crucial for IPC induction through the adenosine-A1 receptor-triggered signaling pathway, which induces presynaptic inhibition of excitatory neurotransmission (via inhibition of calcium channels) and postsynaptic hyperpolarization via ATP-dependent potassium channels12. In addition, adenosine acting at the A2AR in endothelium can increase cerebral blood flow, promote angiogensesis and endothelial production of nitric oxide all contributing to IPC17,18,19,20. Accordingly, in isolated rat hearts, the cardioprotective effect of remote IPC is abolished by adenosine A1 receptor antagonist and nitric oxide synthesis inhibitor when administered during the reperfusion phase21. Thus, activation of adenosine signaling (by increased production of extracellular adenosine or administration of adenosine receptor agonists) are expected to mimic biochemical changes and produce therapeutic effect on ischemic brain injury. However, their adverse cardiovascular and hepatotoxic side effects associated with wide-spread distribution of adenosine receptors in cardiovascular and liver have, unfortunately, led to failed clinical trials22,23. Furthermore, current IPC research focusses on blood- or neuron-borne factors produced by remote tissues (i.e., simply inflating and deflating a standard blood-pressure cuff placed on the upper arm or thigh) to trigger systemic ischemic tolerance effects in the remote tissues and organs24. We reason that focal increase in protective signals such as adenosine in the target regions may provide better therapeutic effects. In pursuit of non-invasive therapies for neuropsychiatric disorders such as Alzheimer’s disease and insomnia, we discovered that 40 Hz light flicker elevated extracellular adenosine in the visual cortex in a frequency-and intensity-dependent manner through equilibrative nucleoside transporter 2 (ENT2)-mediated signaling25,26. This discovery of brain adenosine augmentation by 40 Hz light flicker provides a neurochemical basis for enhanced glymphatic activity25, reduced amyloid deposition27, and neuroprotection against ischemic injury in the two-vessel occlusion (2VO) cerebral ischemia model28 and traumatic brain injury in the weight-drop model29. Importantly, given the critical role of adenosine in preconditioning, this ability of 40 Hz flicker to trigger adenosine release in the visual pathway raises an exciting possibility that 40 Hz light flicker may represent a focal preconditioning strategy for protecting against ischemic optic neuropathies such as NAION.
In the present study, we have demonstrated that 40 Hz light flickering for 3 days before the onset of ischemic insults exerted preconditioning protection against NAION by reducing retinal ganglion cell (RGC) death, preserving ganglion cell layer structure, enhancing visual function and suppressing microglial activation. The greatest protection occurred when ischemia was induced 12 h after preconditioning, with a moderate effect at 24 h, while preconditioning at 48 or 72 h conferred no detectable benefit. Notably, the protective effect of 40 Hz flicker preconditioning persisted for at least 4 weeks after NAION induction. The effective preconditioning window for 40 Hz flicker on NAION was during preconditioning 3 days prior to ischemic onset, with no effect observed when 40 Hz flicker was applied for 10 days after ischemic onset. This 40 Hz light flickering preconditioning was frequency-dependent and correlated with increased adenosine contents in the whole eyeball. The essential role of adenosine-A1 receptor signaling in 40 Hz flicker was validated by abolishment of the preconditioning effect of 40 Hz flicker with the equilibrative nucleoside transporter inhibitor, dipyridamole, and the A1 receptor antagonist, DPCPX. Since 40 Hz light and sound therapy has recently been designated by the US Food and Drug Administration (FDA) as a “breakthrough medical device” for Alzheimer’s disease clinical trials, our findings suggest that enhancing adenosine signaling in the visual system via 40 Hz flicker provides a potential, non-invasive preconditioning strategy to prevent NAION and preserve vision in high-risk patients.
Results
40 Hz flicker pre-ischemic conditioning preserved RGC survival and ganglion cell layer structure, and improved visual function in NAION mice
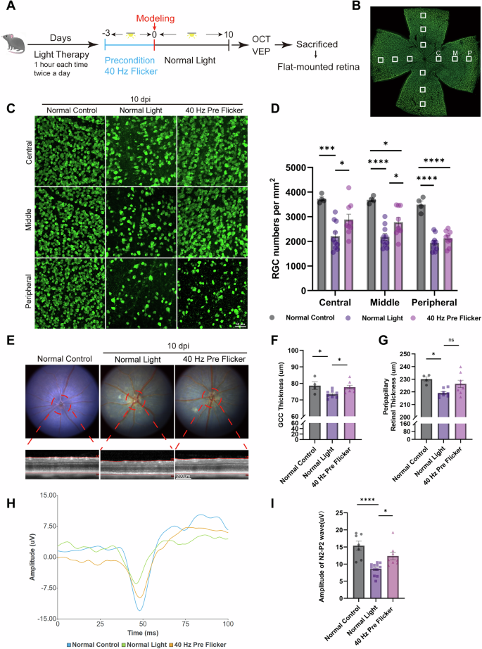
To address whether 40 Hz light flicker may be an effective preconditioning strategy against NAION, we pretreated mice with 40 Hz flicker preconditioning for 3 days before NAION induction (Pre-Flicker) and collected retinas 10 days after ischemic onset (Fig. 1A). This time point was selected because RGC apoptosis is known to peak around day 10 post-injury30. We found that RGC survival in the Pre Flicker NAION group was significantly higher than that in the Normal Light (NL) NAION group (Central: NL NAION group 2214 ± 181.0/mm2 vs. Pre Flicker NAION group 2886 ± 220.4/mm2, P < 0.05; Middle: NL NAION 2185 ± 138.0/mm2 vs. Pre Flicker NAION 2776 ± 193.5/mm2, P < 0.05; Peripheral: NL NAION group 1939 ± 100.1/mm2 vs. Pre Flicker NAION group 2129 ± 105.0/mm2, P > 0.05; Fig. 1B–D). The thickness of the ganglion cell complex (GCC) composite layer in the Pre Flicker NAION group, which was more representative of the structure of ganglion cells, was significantly thicker than that in the NL NAION group (NL NAION group 73.43 ± 0.80 μm vs. Pre Flicker NAION group 77.72 ± 1.17 μm, P < 0.05; Fig. 1E, F). Although there was no significant difference in peripapillary retinal thickness between the Pre Flicker NAION group and the NL NAION group, the NL NAION group showed a significant thinning of the peripapillary retina compared with the Normal Control (NC) group (NC group 230.1 ± 1.81 μm vs. NL NAION group 219.1 ± 2.88 μm, P < 0.05; Fig. 1E, G). Prophylactic 40 Hz flicker therapy not only has evident cellular and structural protective effects on NAION but also plays a functional protective role. In the flash visual evoked potential (fVEP) test, the N2-P2 amplitude reduction in the Pre Flicker NAION group was less than that in the NL NAION group, indicating that visual function was better preserved (NL NAION 8.62 ± 0.50 μV vs. Pre Flicker NAION 12.38 ± 1.11 μV, P < 0.05; Fig. 1H, I). These findings suggest that 40 Hz precondition flicker provides a protective effect on NAION.
A The experimental scheme. B, C Representative immunofluorescence images of RBPMS-positive RGCs from central, middle and peripheral regions of whole retinal flat mounts at 10 days post-ischemia (dpi). C central, M middle, P peripheral. Scale bar: 50 μm. D Quantification of RBPMS-positive RGCs in different retinal regions, with data averaged from four areas per region (each data point represents one retina, n = 4–8 mice per group). E Representative fundus and corresponding OCT images from different treatment groups, showing GCC thickness and peripapillary retinal thickness. Scale bar: 200 μm. F, G Quantification of GCC and peripapillary retinal thickness in different treatment groups at 10 days post-ischemia (each data point represents one eye, n = 4-6 mice per group). H, I Representative VEP waveforms and quantitative analysis of N2-P2 amplitude for different treatment groups (each data point represents one eye, n = 6–8 mice per group). Statistical significance was determined using one-way ANOVA followed by Tukey’s post hoc test. Data are represented as mean ± SEM. *P < 0.05; ***P < 0.001; ****P < 0.0001; ns, no significant difference.
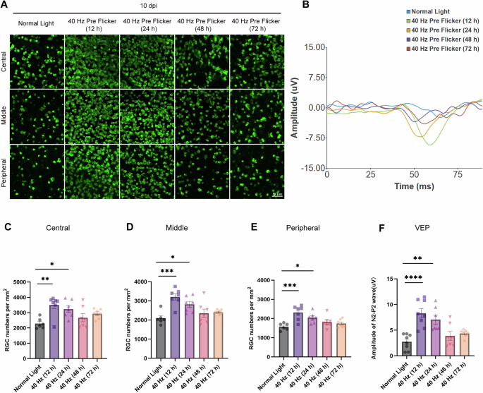
We further examined the effective time window of 40 Hz flicker preconditioning by applying flicker stimulation at 12, 24, 48, or 72 h before NAION induction. We found that 40 Hz flicker applied 12 h prior to NAION provided the most robust protection, showing significantly higher RGC survival (Center: NL NAION 2289 ± 138.9/mm2 vs. 40 Hz Pre Flicker NAION group (12 h) 3493 ± 213.3/mm2, P < 0.01; Middle: NL NAION 2095 ± 136.4/mm2 vs. 40 Hz Pre Flicker NAION group (12 h) 3209 ± 164.2/mm2, P < 0.001; Peripheral: NL NAION 1579 ± 72.9/mm2 vs. 40 Hz Pre Flicker NAION group (12 h) 2314 ± 140.1/mm2, P < 0.001; Fig. 2A, C–E) and improved visual function (NL NAION 2.74 ± 0.54 μV vs. 40 Hz Pre Flicker NAION group (12 h) 8.28 ± 0.92 μV, P < 0.0001; Fig. 2B, F) compared with the NL NAION group. 40 Hz Flicker applied 24 h before NAION also provided significant, though slightly reduced, protection (Center: NL NAION 2289 ± 138.9/mm2 vs. 40 Hz Pre Flicker NAION group (24 h) 3232 ± 209.9/mm2, P < 0.05; Middle: NL NAION 2095 ± 136.4/mm2 vs. 40 Hz Pre Flicker NAION group (24 h) 2817 ± 154.9/mm2, P < 0.05; Peripheral: NL NAION 1579 ± 72.9/mm2 vs. 40 Hz Pre Flicker NAION group (24 h) 2040 ± 101.4/mm2, P < 0.05; Fig. 2A, C–E; VEP: NL NAION 2.74 ± 0.54 μV vs. 40 Hz Pre Flicker NAION group 7.05 ± 0.88 μV, P < 0.01 (24 h), Fig. 2B, F). In contrast, flicker applied 48 or 72 h prior to ischemia did not confer significant protection (P > 0.05; Fig. 2). Therefore, 24 h represents the maximal effective preconditioning interval prior to ischemic onset.
A Representative immunofluorescence images of RBPMS-positive RGCs in central, middle, and peripheral retinal regions across different pre-flicker intervals at 10 days post-ischemia (dpi). Scale bar, 50 μm. B Representative VEP waveforms from each interval group at 10 dpi. C–E Quantification of RBPMS-positive RGCs in the central, middle, and peripheral retina across different interval groups (each data point represents one retina, n = 4–5 mice per group). F Quantification of VEP N2-P2 amplitudes among different interval groups (each data point represents one eye, n = 4 mice per group). Statistical significance was determined using one-way ANOVA followed by Tukey’s post hoc test. Data are represented as mean ± SEM. *P < 0.05; **P < 0.01; ***P < 0.001; ****P < 0.0001.
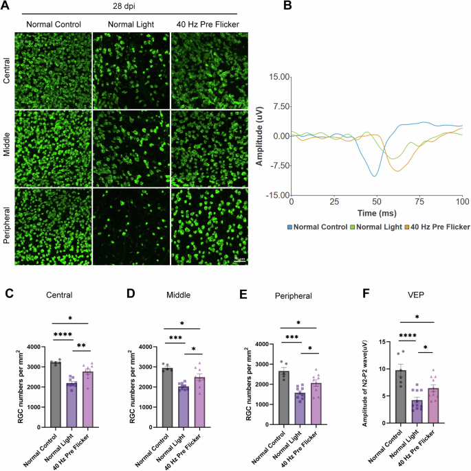
To assess the long-term efficacy of 40 Hz flicker preconditioning, we further examined RGC survival and visual function 4 weeks after NAION induction, corresponding to the final atrophy stage. The protective effect of 40 Hz flicker preconditioning remained evident at this time point, with significantly improved RGC survival (Center: NL NAION 2198 ± 75.3/mm2 vs. 40 Hz Pre Flicker NAION 2770 ± 128.3/mm2, P < 0.01; Middle: NL NAION 2031 ± 54.9/mm2 vs. 40 Hz Pre Flicker NAION 2490 ± 158.3/mm2, P < 0.05; Peripheral: NL NAION 1582 ± 98.6/mm2 vs. 40 Hz Pre Flicker NAION 2069 ± 164.6/mm2, P < 0.05; Fig. 3A, C-E) and enhanced visual function (NL NAION 4.23 ± 0.53 μV vs. 40 Hz Pre Flicker NAION 6.44 ± 0.60 μV, P < 0.05; Fig. 3B, F) compared with the NL NAION group. These findings demonstrate that 40 Hz flicker preconditioning confers sustained neuroprotection for at least 4 weeks after ischemic injury.
A Representative immunofluorescence images of RBPMS-positive RGCs in central, middle, and peripheral retinal regions from the normal control, normal light, and 40 Hz pre-flicker groups at 28 days post-ischemia (dpi). Scale bar, 50 μm. B Representative VEP waveforms from the three groups at 28 dpi. C–E Quantification of RBPMS-positive RGCs in the central, middle, and peripheral retina among the three groups (each data point represents one retina, n = 5-6 mice per group). F Quantification of VEP N2-P2 amplitudes among the three groups (each data point represents one eye, n = 5–7 mice per group). Statistical significance was determined using one-way ANOVA followed by Tukey’s post hoc test. Data are represented as mean ± SEM. *P < 0.05; **P < 0.01; ***P < 0.001; ****P < 0.0001.
40 Hz flicker post-ischemia conditioning for 10 days (Post-Flicker) could not rescue RGC loss in the NAION model
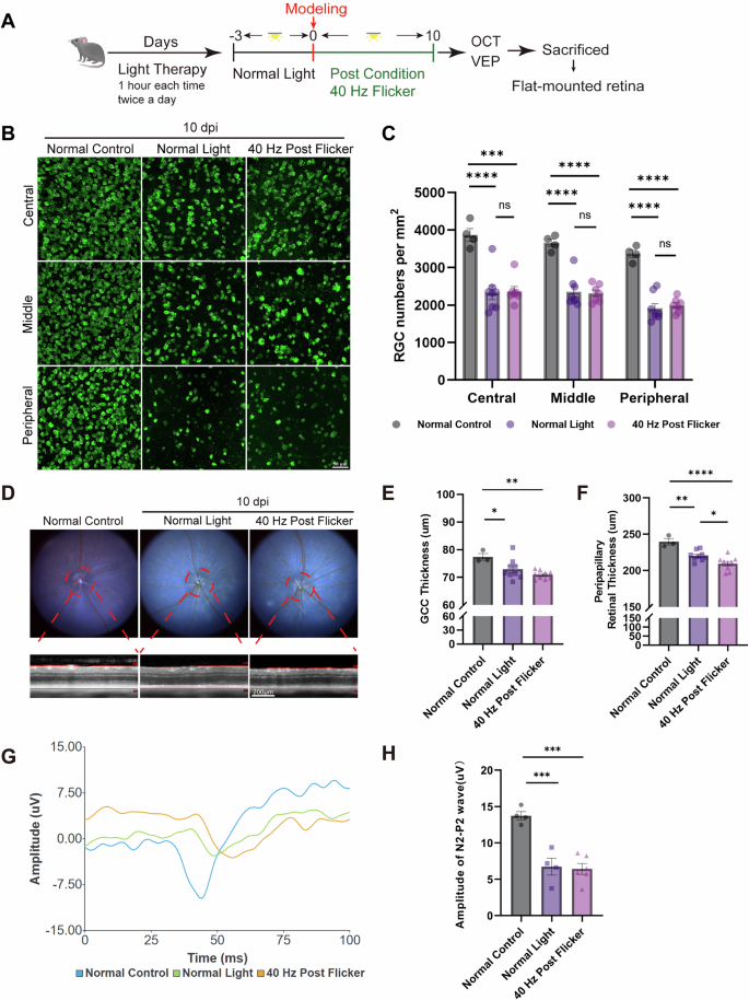
To explore whether 40 Hz flicker preconditioning (prior to ischemic onset) was a requirement for a protective effect on NAION, we treated mice with 40 Hz flicker therapy after ischemic onset for 10 days. We found that the number of RBPMS-positive RGCs in the central, middle and peripheral retina of the 40 Hz Post Flicker group showed no significant difference compared to the NL NAION group on the 10th day (Central: NL NAION group 2336 ± 187.1/mm2 vs. Post Flicker NAION group 2370 ± 127.5/mm2, P > 0.05; Middle: NL NAION group 2357 ± 137.5/mm2 vs. Post Flicker NAION group 2314 ± 88.4/mm2, P > 0.05; Peripheral: NL NAION group 1914 ± 126.9/mm2 vs. Post Flicker NAION group 1992 ± 72.1/mm2, P > 0.05; Fig. 4A–C). Similarly, there was no improvement in visual function in the Post Flicker NAION group (NL NAION group 6.73 ± 1.16 μV vs. Post Flicker NAION group 6.43 ± 0.74 μV, P > 0.05; Fig. 4G, H). Meanwhile, there was no significant difference in GCC thickness between the two groups on day 10 (NL NAION group 72.96 ± 1.23 μm vs. Post Flicker NAION group 70.92 ± 0.50 μm, P > 0.05; Fig. 4D, E). In fact, overall peripapillary retinal atrophy was more severe in the Post Flicker NAION group, with the peripapillary retinal thickness thinner than that in the NL NAION group (NL NAION group 220.1 ± 2.33 μm vs. Post Flicker NAION group 209.4 ± 3.11 μm, P < 0.05; Fig. 4D, F). These results indicate that 40 Hz flicker post-conditioning has no protective effect on RGC survival or visual function after ischemia and may even exacerbate retinal atrophy to some extent, suggesting that 40 Hz flicker preconditioning (prior to ischemic onset) is a requirement for a protective effect on NAION.
A The experimental scheme. B, C Representative immunofluorescence images and quantification of RBPMS-positive RGCs from different retinal regions and treatment groups at 10 days post-ischemia (dpi). Each data point represents one retina (n = 4–6 mice per group). Scale bar: 50 μm. D Representative fundus and corresponding OCT images from different treatment groups. Scale bar: 200 μm. E, F Quantification of GCC and peripapillary retinal thickness in different treatment groups (each data point represents one eye, n = 3–7 mice per group). G, H Representative VEP waveforms and quantitative analysis of N2-P2 amplitude for different treatment groups (each data point represents one eye, n = 4–6 mice per group). Statistical significance was determined using one-way ANOVA followed by Tukey’s post hoc test. Data are represented as mean ± SEM. *P < 0.05; **P < 0.01; ***P < 0.001; ****P < 0.0001; ns, no significant difference.
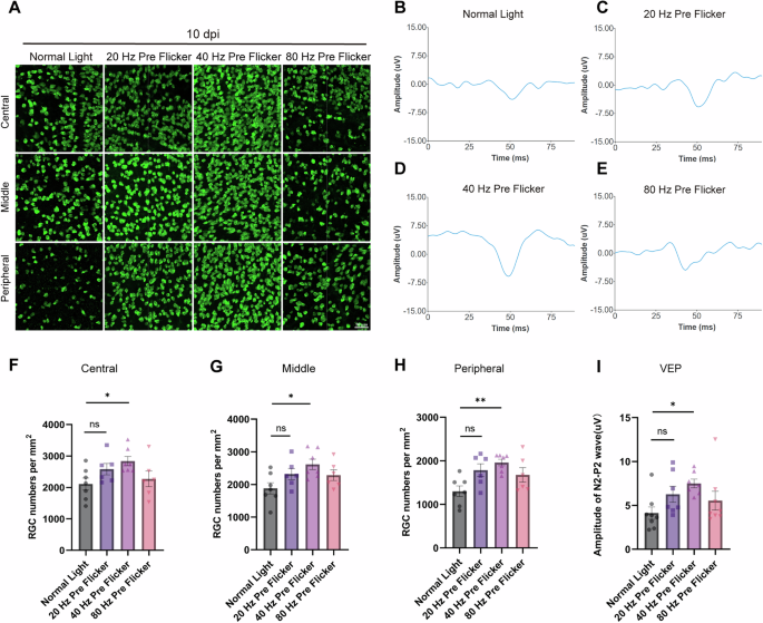
The neuroprotective effect of 40 Hz flicker preconditioning in the NAION model was flicker-frequency specific
To further investigate whether the neuroprotective effect of 40 Hz flicker preconditioning in the NAION model was flicker frequency-specific, we tested flicker stimuli at 20, 40, and 80 Hz under identical light intensities to evaluate this specificity. We found that 40 Hz flicker preconditioning provided the robust survival protection for RGCs, with statistically significant differences (Center: NL NAION 2107 ± 191.5/mm2 vs. 40 Hz Pre Flicker NAION group 2836 ± 146.4/mm2, P < 0.05; Middle: NL NAION 1882 ± 174.1/mm2 vs. 40 Hz Pre Flicker NAION group 2616 ± 159.5/mm2, P < 0.05; Peripheral: NL NAION 1301 ± 121.6/mm2 vs. 40 Hz Pre Flicker NAION group 1961 ± 74.8/mm2, P < 0.01; Fig. 5A, F–H). The survival of RGCs in the 20 Hz and 80 Hz Flicker NAION groups showed an increasing trend, but did not significantly differ from the NL NAION group (P > 0.05; Fig. 5A, F–H). Meanwhile, the mice in the 40 Hz Flicker NAION group had the best prognosis for visual function, as the VEP amplitude was most preserved (NL NAION 4.12 ± 0.71 μV vs. 40 Hz Pre flicker NAION group 7.50 ± 0.49 μV, P < 0.05; Fig. 5B–E, I). These results indicate that 40 Hz flicker preconditioning confers significant neuroprotection in the NAION model, highlighting its flicker-frequency specificity.
A Representative immunofluorescence images of RBPMS-positive RGCs in different retinal regions and frequency groups at 10 days post-ischemia (dpi). Scale bar: 50 μm. B–E Representative VEP waveforms from different frequency groups at 10 days post-ischemia. F–H Quantification of RBPMS-positive RGCs in the central, middle and peripheral retina for different frequency groups (each data point represents one retina, n = 5-6 mice per group). I Quantitative analysis of N2-P2 amplitude of VEP among different frequency groups (each data point represents one eye, n = 4–5 mice per group). Statistical significance was determined using one-way ANOVA followed by Tukey’s post hoc test. Data are represented as mean ± SEM. *P < 0.05; **P < 0.01; ns, no significant difference.
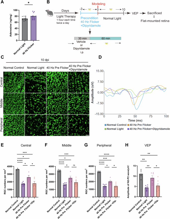
40 Hz flicker preconditioning protected against ischemic injury in the NAION model through ENT1/2 mediated adenosine signaling pathway
Firstly, we confirmed that ocular adenosine levels were significantly increased immediately after 1 hour of 40 Hz flicker exposure, as measured by ultra-high performance liquid chromatography (UPLC), compared with normal light exposure (Fig. 6A). Then, we performed intraperitoneal injection of dipyridamole (an ENT1/2 transporter inhibitor; 15 mg/kg) to clarify whether the protective effect of 40 Hz flicker on NAION is mediated by adenosine signaling. Dipyridamole was administered intraperitoneally 30 min before each 40 Hz precondition flicker, and this procedure was repeated daily for 3 days before modeling. The remaining steps followed the same procedure as before (Fig. 6B). We found that the protective effect of 40 Hz precondition flicker was inhibited by dipyridamole. Pre-administration of dipyridamole (Pre Flicker + Dipyridamole NAION group) reversed the protective effect of precondition flicker on RGC survival (Central: Pre Flicker NAION group 2594 ± 226.0/mm2 vs. Pre Flicker + Dipyridamole NAION group 1799 ± 249.4/mm2, P < 0.05; Middle: Pre Flicker NAION group 2498 ± 244.6/mm2 vs. Pre Flicker + Dipyridamole NAION group 1934 ± 190.4/mm2, P = 0.1578; Peripheral: Pre Flicker NAION 2011 ± 159.3/mm2 vs. Pre Flicker + Dipyridamole NAION 1396 ± 150.7/mm2, P < 0.05; Fig. 6C, E–G). It also reversed the protective effect on visual function (Pre Flicker NAION group 9.13 ± 1.11 μV vs. Pre Flicker + Dipyridamole NAION group 5.35 ± 0.96 μV, P < 0.05; Fig. 6D, H). Notably, pretreatment with dipyridamole alone, in the absence of 40 Hz flicker preconditioning, did not affect RGC survival or visual function following NAION induction (Supplementary Fig. 1), indicating that dipyridamole itself has no influence on NAION pathology. This reversal may occur because dipyridamole interferes with ENT1/2 nucleoside transporters, affecting intracellular and extracellular adenosine transport, which in turn affects its receptor effect. These findings support that the neuroprotective effect of 40 Hz flicker preconditioning is mediated by ENT1/2-mediated transport of adenosine across the cell membrane.
A Quantification of adenosine concentration in whole eyeballs after 40 Hz flicker, measured by UPLC (each data point represents two eyes, n = 12 mice per group). Statistical significance was determined using unpaired t-tests. B The experimental scheme. Dipyridamole was administered via intraperitoneal injection 30 min before each 40 Hz preconditioning flicker session and repeated daily for 3 days before NAION induction. C Representative immunofluorescence images of RBPMS-positive RGCs in different retinal regions and treatment groups at 10 days post-ischemia (dpi). Scale bar: 50 μm. D Representative VEP waveforms from different treatment groups. E–G Quantification of RBPMS-positive RGC numbers in the central, middle and peripheral retina for different treatment groups (each data point represents one retina, n = 3–5 mice per group). Statistical significance was determined using one-way ANOVA followed by Tukey’s post hoc test. H Quantitative analysis of N2-P2 amplitude of VEP for different treatment groups (each data point represents one eye, n = 4–6 mice per group). Dip, dipyridamole. Statistical significance was determined using one-way ANOVA followed by Tukey’s post hoc test. Data are represented as mean ± SEM. *P < 0.05; **P < 0.01; ***P < 0.001; ****P < 0.0001; ns, no significant difference.
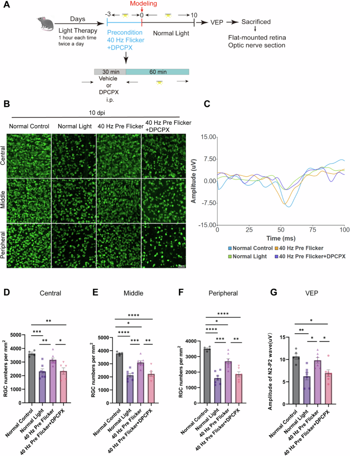
40 Hz flicker preconditioning exerted protection against ischemic injury in the NAION model through adenosine A1 receptors
To further investigate the adenosine receptor underlying the neuroprotective effect of 40 Hz flicker preconditioning on NAION, we administered the A1R antagonist DPCPX (5 mg/kg) intraperitoneally 30 min before each 40 Hz flicker preconditioning, and the rest of the procedure was the same as with dipyridamole injection (Fig. 7A). We found that the protective effect of precondition flicker was eliminated by intraperitoneal injection of DPCPX (Central: Pre Flicker NAION group 3164 ± 134.7/mm2 vs. Pre Flicker + DPCPX NAION group 2340 ± 233.3/mm2, P < 0.05; Middle: Pre Flicker NAION group 3097 ± 129.2/mm2 vs. Pre Flicker + DPCPX NAION group 2227 ± 185.0/mm2, P < 0.01; Peripheral: Pre Flicker NAION group 2699 ± 158.4 /mm2 vs. Pre Flicker + DPCPX NAION group 1860 ± 168.5 /mm2, P < 0.01; Fig. 7 B, D–F). DPCPX also blocked the protective effect on visual function (Pre Flicker NAION group 9.82 ± 0.61 μV vs. Pre Flicker +DPCPX group 6.96 ± 0.75 μV, P < 0.05; Fig. 7C, G). Notably, pretreatment with DPCPX alone, without 40 Hz flicker preconditioning, did not affect RGC survival or visual function following NAION induction (Supplementary Fig. 2). Furthermore, Western blot analysis revealed that 40 Hz flicker preconditioning did not alter A1 receptor expression in either NAION-induced or non-induced mice (Supplementary Fig. 3), indicating that the protective effect of 40 Hz flicker preconditioning is not due to changes in A1 receptor levels. Based on these results, we speculate that 40 Hz precondition flicker improves the prognosis of NAION, possibly by increasing adenosine levels and activating A1R.
A The experimental scheme. DPCPX was administered via intraperitoneal injection 30 min before each 40 Hz preconditioning flicker session and repeated daily for 3 days before NAION induction. B Representative immunofluorescence images of RBPMS-positive RGCs in different retinal regions and treatment groups at 10 days post-ischemia (dpi). Scale bar: 50 μm. C Representative VEP waveforms from different treatment groups. D–F Quantification of the number of RBPMS-positive RGCs in the central, middle and peripheral retina for different treatment groups (each data point represents one retina, n = 4–6 mice per group). G Quantitative analysis of N2-P2 amplitude of VEP for different treatment groups (each data point represents one eye, n = 4–5 mice per group). Statistical significance was determined using one-way ANOVA followed by Tukey’s post hoc test. Data are represented as mean ± SEM. *P < 0.05; **P < 0.01; ***P < 0.001; ****P < 0.0001.
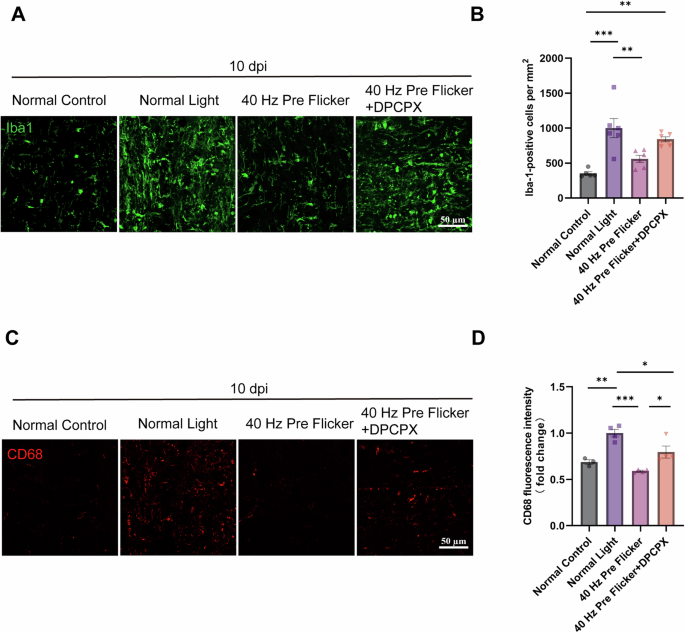
40 Hz precondition flicker inhibited neuroinflammation
Many studies have shown that ischemia-reperfusion injury is closely related to inflammation31, and inflammation in the NAION disease model is primarily concentrated in the anterior segment of the optic nerve32. To investigate whether 40 Hz flicker preconditioning has a protective effect on neuroinflammation in NAION, optic nerve sections were stained with Iba1 and CD68 on the 10th day after modeling. The results revealed that the number of microglia in the anterior segment of the optic nerve in the 40 Hz Pre Flicker NAION group was significantly decreased from the NL NAION group (NL NAION 1001 ± 136.0/mm2 vs. Pre Flicker NAION 560 ± 49.7/mm2, P < 0.01; Fig. 8A, B). Additionally, the number of microglia in the NL NAION group was significantly higher than that in NC group (Normal Control 352 ± 25.12/mm2 vs. NL NAION 1001 ± 136.0/mm2, P < 0.001; Fig. 8A, B). The number of microglia in the 40 Hz Pre Flicker + DPCPX NAION group was slightly higher than that in the 40 Hz Pre Flicker NAION group, but the difference was not statistically significant (Pre Flicker + DPCPX NAION 840 ± 36.0/mm2 vs. Pre Flicker NAION 560 ± 49.7/mm2, P = 0.0813; Fig. 8A, B).
A Representative immunofluorescence images of Iba1-positive cell in anterior optic nerve sections across different treatment groups at 10 days post-ischemia (dpi). Scale bar, 50 μm. B Quantification of the number of Iba1-positive cell in optic nerve sections (each data point represents one optic nerve, n = 5 mice per group). C Representative immunofluorescence images of CD68 staining in anterior optic nerve sections across different treatment groups at 10 dpi. Scale bar, 50 μm. D Quantification of relative CD68 expression based on fluorescence intensity (each data point represents one optic nerve, n = 3–4 mice per group). Statistical significance was determined using one-way ANOVA followed by Tukey’s post hoc test. Data are represented as mean ± SEM. *P < 0.05; **P < 0.01; ***P < 0.001.
We further found that 40 Hz Pre Flicker preconditioning significantly inhibited microglial activation, as evidenced by a lower CD68 fluorescence intensity compared to the NL NAION group (relative fold change of CD68 fluorescence intensity: NL NAION group 1 ± 0.04 vs. Pre Flicker NAION group 0.59 ± 0.008, P < 0.001; Fig. 8C, D). This effect was partially reversed in the Pre Flicker + DPCPX NAION group, where CD68 fluorescence intensity was significantly higher than that in the Pre Flicker NAION group, but remained lower than that in the NL NAION group (relative fold change of CD68 fluorescence intensity: NL NAION group 1 ± 0.04 vs. Pre Flicker + DPCPX NAION group 0.80 ± 0.07, P < 0.05; Pre Flicker + DPCPX NAION group 0.80 ± 0.07 vs. Pre Flicker NAION group 0.59 ± 0.008, P < 0.05; Fig. 8C, D). These findings suggest that 40 Hz flicker preconditioning can reduce inflammation in the anterior optic nerve segment in NAION by inhibiting microglial number and activation, which may represent one of the underlying protective mechanisms. Moreover, the partial reversal of this anti-inflammatory effect by DPCPX, further supports the role of adenosine-A1 receptor signaling in this process.
Discussion
Similar to other cerebral ischemic events, localized ischemia of the anterior optic nerve in NAION can lead to irreversible vision loss. The severity of ischemic injury and the lack of effective treatments for ischemic optic neuropathies make it a major challenge in ophthalmology to develop effective strategies grounded in a deeper mechanistic understanding. Among the strategies developed to enhance tissue resistance to ischemia, ischemic conditioning—especially remote ischemic preconditioning (IPC)—has attracted considerable interest. This neuroprotection of remote IPC is believed to be achieved by protective signals transmitted from stimulus organs to remote organs to increase target tissue tolerance to ischemia. Despite intensive studies, the nature of this protective signal and their transmission pathways remain unknown, hampering the clinical application of remote IPC. An ischemic insult triggers a surge in glutamate release, which is accompanied by a compensatory release of large amounts of adenosine into the ischemic region. We proposed that focal increase in protective signals such as adenosine in the target brain regions may provide better therapeutic effects. Notably, the enzymes required for adenosine metabolism and transport are expressed in the retina33, supporting the plausibility of adenosine as a mediator of IPC-related neuroprotection in optic nerve ischemia. Adenosine is present physiologically in all retinal layers, particularly in the RGC, inner nuclear and inner plexiform layers. Adenosine concentration increases with ischemia duration34,35. Indeed, we found that 40 Hz flicker increased adenosine levels in whole-eye homogenates, as determined by UPLC analysis. Adenosine is produced through both intracellular and extracellular pathways, with ENT1/2 transporter regulating its movement based on concentration gradients. In the current study, we were unable to distinguish intracellular from extracellular adenosine concentrations within the eye, due to technical limitations. However, our previous study demonstrated that 40 Hz flicker increases extracellular adenosine in the brain26, indicating that 40 Hz flicker enhances the outward gradient that drives ENT-mediated efflux. In this context, inhibiting ENT1/2 would be expected to reduce—rather than increase—extracellular adenosine. This interpretation aligns with our observation that dipyridamole attenuated the neuroprotective effect of 40 Hz flicker in NAION, and with the finding that A1R blockade by DPCPX similarly abolished flicker-induced protection. Together, these results suggest that flicker-induced neuroprotection relies on ENT-dependent adenosine trafficking across the cell membrane. Our finding is also supported by previous studies that inhibiting endogenous adenosine production by knocking out CD73 aggravates cerebral ischemic injury36, albeit lack of the effect on cerebral ischemia was also noted37.
Adenosine exerts its primary biological effects by acting on multiple G protein-coupled receptors, namely A1, A2A, A2B, A3, to modulate responses to ischemic stress through regulation of neurotransmission, neuronal activity, endothelial function and inflammation38. A1R is concentrated in the inner retinal layers, while A2AR is more prominent in the outer layers39. In our study, the neuroprotective effect of 40 Hz flicker preconditioning was mediated by an increase in intraocular adenosine acting on A1R, as this effect was reversed by the A1R antagonist DPCPX. This finding aligns with previous study showing that A1R agonists protect against photoreceptor cell death in light-induced retinal injury models40 and is consistent with A1R KO studies in the developing brain, which exhibit increased infarct size41, although effects on global ischemic brain were not observed42. Mechanistically, since antagonists of L-type voltage-gated Ca²⁺ channels can attenuate preconditioning-induced ischemic tolerance in vitro43, the protective effect of 40 Hz flicker preconditioning likely involves A1R-mediated inhibition of presynaptic voltage-gated Ca²⁺ channels, reducing Ca²⁺ influx and the subsequent release of glutamate and ATP, thereby decreasing excitotoxic signaling. Pretreatment with 40 Hz flicker also alleviated NAION-induced inflammation in the optic nerve and inhibited microglial activation, which was partially reversed by DPCPX. Given that 40 Hz flicker improved RGC survival, this decrease in CD68 likely reflects attenuation of excessive or inappropriate microglial phagocytosis (phagoptosis)44 rather than suppression of beneficial debris clearance45. Although A2AR is known to be a major controller of microglial activation and microglia-related RGC death46,47, the partial reversal of the anti-inflammatory effect by A1R antagonism suggests that A1R may also influence microglial responses, with the precise mechanisms warranting further investigation. Thus, while adenosine may primarily promote the resolution of ischemic injury in the optic nerve through A1R-mediated neuroprotective signaling, its overall effects could shift if A2AR pathways become preferentially engaged. In this context, although A1R activation appears to mediate the major protective effects of 40 Hz flicker preconditioning, the potential involvement of A2AR signaling cannot be excluded. A2AR activation has been reported to increase cerebral blood flow, promote angiogenesis, and enhance endothelial nitric oxide production17,18,19,20, which may, under certain conditions, contribute to the alleviation of ischemic injury. However, previous studies have also shown that pharmacological blockade of A2AR can protect against both ischemia–reperfusion–induced retinal damage48 and light-induced retinal degeneration49, suggesting that A2AR activation may, under certain conditions, exacerbate neuroinflammation and cell death. A2AR antagonists were only partially effective in reversing the protective effect of ischemic preconditioning on subsequent severe ischemia, suggesting that multiple pathways, including interactions between adenosine receptors, may be involved38,50. This may also explain why the combination of precondition flicker with A1R antagonist DPCPX only partially reverses neuroinflammation.
Another noted feature of the protective effect by 40 Hz flicker preconditioning is the therapeutic window requirement for 40 Hz flicker to apply. Although ischemic tolerance can be induced before (preconditioning), during (per-conditioning), or after (post-conditioning) an ischemic insult, our results show that the protective effect was achieved only when 40 Hz flicker was applied prophylactically before ischemic injury. The most significant finding of the present study is that 40 Hz flicker preconditioning administered for 3 days prior to ischemic onset effectively protects against NAION, as evidenced by improved RGC survival, preservation of ganglion cell layer structure, and maintained visual function. Maximal neuroprotection occurred when flicker stimulation was applied within 12 h before ischemia, remained detectable at 24 h, and diminished beyond this interval. Moreover, 40 Hz flicker preconditioning also conferred sustained neuroprotection for at least 4 weeks after ischemic injury, although its persistence beyond this period remains to be determined. The effectiveness of 40 Hz flicker preconditioning is attributed to unique features of this IPC regime procedure, including its flicker-frequency specificity and probably also visual pathway-specific. Indeed, previous studies have shown that lateral geniculate nucleus (LGN) neurons strongly phase-lock up to 40 Hz, whereas phase-locking is substantially weaker in V1 and absent in CA1 during 40 Hz flicker stimulation51, indicating that the effects of 40 Hz flicker preconditioning are likely visual pathway-specific, acting primarily within the retino–thalamic–cortical pathway. In contrast, post-conditioning with 40 Hz flicker did not confer protection in our NAION model when stimulation was initiated after ischemic onset, underscoring the strong dependence of conditioning efficacy on parameters such as timing, intensity, duration, and stimulation cycles. Nevertheless, beneficial post-conditioning effects of 40 Hz flicker have been reported in other systems. In a mouse 2VO cerebral ischemia model, 14 days of continuous 40 Hz stimulation initiated after ischemia mitigated hippocampal injury28. Similarly, in zebrafish, 7 days of post-injury 40 Hz flicker promoted RGC axon and dendrite regeneration and improved visual recovery52. Large clinical studies of remote ischemic conditioning (e.g., the RICAMIS trial) also support the idea that post-conditioning can remain effective even when initiated more than 25 h after ischemic onset15. These observations collectively indicate that the optimal stimulation regimen for post-ischemic 40 Hz flicker in NAION remains undefined, and that protocol variations may produce markedly different outcomes. Importantly, the time-dependent shift in adenosine signaling after ischemia in NAION may critically influence whether 40 Hz stimulation produces protection or fails to do so. For example, administration of an A1R agonist within the first 24 h of cerebral ischemia, either as pretreatment or during the early ischemic period, but not at later stages, could protect against ischemic cerebral injury53,54,55. Similarly, DPCPX was found to worsen retinal ischemic injury within 2 h if administered 5 or 30 min before ischemia. If ischemia lasted more than 60 min, DPCPX did not worsen the injury38,56. Therefore, adenosine produced during brief ischemia is sufficient to activate adenosine receptors57,58. As hypoxia persists, the continued increased levels of adenosine lead to the downregulation and desensitization of A1R, while simultaneously upregulating the expression of A2AR59. This process can stimulate microglial activation with production of various pro-inflammatory factors that may damage the retina. This suggests that adenosine’s protective effects through A1R focus on preconditioning and early protection after ischemia, rather than late-stage intervention.
Despite its promise, translating IPC to clinical practice remains challenging because the onset of NAION is unpredictable. However, NAION’s well-recognized bilateral susceptibility—with 15–20% of patients developing fellow-eye involvement within 5 years—provides a realistic scenario for targeted prophylaxis. Non-invasive 40 Hz flicker stimulation could, in principle, be applied to the unaffected fellow eye after the first event to enhance ischemic tolerance without exposing the general population to unnecessary treatment. Moreover, advances in artificial intelligence-driven retinal imaging, hemodynamic modeling, and prediction of optic nerve head perfusion may soon enable early identification of individuals at heightened risk or exhibiting subclinical vulnerability. In such high-risk populations, prophylactic 40 Hz flicker represents a biologically grounded and low-risk strategy to strengthen ischemic resilience. It should also be noted that NAION predominantly affects elderly individuals, whereas the present study employed young adult mice. Future studies will be necessary to determine whether the preconditioning effects of 40 Hz flicker observed here can be reproduced in aged animals, which would strengthen its translational relevance. Validation in large-animal NAION models will also be essential to establish safety and translational potential. Future work is required to define the optimal conditioning protocol, including refined flicker frequency, intensity, duty cycle, duration, stimulation interval, and whether single or repeated sessions are most effective given the rapid desensitization of A1 receptors60,61. If optimized, 40 Hz flicker–based conditioning—alone or in combination with other conditioning strategies—may offer a potential therapeutic avenue for preventing or mitigating ischemic optic neuropathy.
In summary, this study identifies 40 Hz flicker as a non-invasive strategy for ischemic preconditioning to prevent NAION. 40 Hz flicker preconditioning involves intermittent stimulation twice daily for 3 consecutive days. This regimen offers protection by enhancing ENT-mediated adenosine acting on A1Rs, which in turn increases the body’s tolerance to ischemia. Forty Hertz flicker has recently emerged as an effective non-invasive therapeutic strategy for Alzheimer’s disease27 and sleep disturbances26. In 2021, 40 Hz light and sound therapy received Breakthrough Device Designation from the U.S. FDA. 40 Hz flicker preconditioning represents a potentially safe and effective strategy to enhance patient prognosis and mitigate the risk of binocular vision loss in high-risk NAION patients, who are particularly vulnerable following monocular involvement.
Methods
Animals
Male C57BL/6J mice (8 weeks old, weighing 21–25 g) were obtained from Beijing Vital River Laboratory Animal Technology Co., Ltd. The mice were housed under standard laboratory conditions with a 12-h light-dark cycle and free access to food and water. All experimental protocols (wydw2024-0261) were approved by the Institutional Ethics Committee of Wenzhou Medical University, China, and were conducted in accordance with the university’s guidelines for the care and use of animals in research and education.
Study design
The study aimed to evaluate the protective effects of 40 Hz flicker stimulation on a NAION model. Mice were randomly divided into four groups: (1) Normal Control (NC): no treatment or ischemia; (2) Normal Light (NL) NAION: ischemia induced and exposed to normal light; (3) Precondition Flicker (Pre Flicker) NAION: 40 Hz flicker pre-ischemia conditioning for 3 days; (4) Post-Condition Flicker (Post Flicker) NAION: 40 Hz flicker post-ischemia conditioning for 10 days. On day 10 post-ischemia, fundus photography and optical coherence tomography (OCT) were performed to evaluate retinal structural changes, and visual evoked potential (VEP) was used to assess visual pathway function. Retinas and optic nerves were subsequently collected for immunofluorescence analysis to evaluate RGC survival and neuroinflammation in the optic nerves.
NAION induction
Mice were anesthetized and pupils were fully dilated using tropicamide eye drops. Four minutes after intraperitoneal injection of Rose Bengal (2.5 mM, 0.1 mL/20 g), the optic nerve head (ONH) was illuminated with a 532-nm argon green laser (50 mW, 300-μm spot size; Slit lamp laser molding Instrument, VISΜLAS 532s, Zeiss, Germany). Activation of Rose Bengal by laser was confirmed by the appearance of a bright golden coloration, indicating successful induction. Photochemical thrombosis primarily occludes the small capillaries surrounding the optic nerve head, and the following day, fundus photography and OCT were used to confirm successful modeling. Inclusion criteria required optic disc edema without retinal edema or vascular occlusion, while cases with retinal vein occlusion, retinal artery occlusion, or retinal detachment were excluded. No further animals or data points were excluded. Although the photochemical thrombosis model is widely used to study NAION30,62,63, it primarily recapitulates the ischemic injury to the anterior optic nerve rather than the full clinical spectrum of human NAION.
Light flicker stimulation
Light flicker stimulation was performed as previously described25. Mice were placed in a PVC cage without bedding in a dark room. Two white LED bulbs (390–700 nm, 4000 K, 3000 lux) were positioned on the long side top of the cage which make light shining evenly to the bottom and controlled via a circuit-control relay. Flicker stimulation was applied at frequencies of 20, 40, or 80 Hz, with 12.5 ms light-on and 12.5 ms light-off cycles. Each session lasted 1 h, administered twice daily for either 3 consecutive days (precondition flicker group) or 10 consecutive days (post-condition flicker group).
Fundus photography and optical coherence tomography (OCT)
Mice were anesthetized and their pupils were dilated with tropicamide. Fundus imaging was performed using a small animal retinal fiber imaging system (II science, Korea) on a custom-made platform to assess optic disc edema on day 1 and atrophy on day 10 after ischemia induction. Following fundus photography, high-resolution spectral-domain optical coherence tomography (SD-OCT; Heidelberg Engineering, Germany) was used to image the full-thickness retinal structures in the peripapillary region, with a central wavelength of 870 nm and an axial resolution of 3.9 μm. Ganglion Cell Complex (GCC) thickness and total retinal thickness in the peripapillary area were measured manually using ImageJ software to evaluate optic disc edema and atrophy. The GCC layer, comprising the nerve fiber layer, ganglion cell layer, and inner plexiform layer, was specifically assessed to determine the severity and prognosis of neural injury.
Visual evoked potential (VEP)
Visual function was assessed on day 10 after NAION induction using flash VEP recordings (3.0 cds/m2, 1.0 Hz, 100 repetitions; Ganzfeld Q450 SC, Roland Electrophysiology, Germany). Mice were anesthetized, pupils dilated, and body temperature maintained on a heating blanket. Ofloxacin ointment was applied to the corneal surface to prevent drying and delay cataract formation. Electrodes were positioned subcutaneously: the reference electrode at the temporal side, the ground electrode at the caudal side, and the recording electrode between the two ears. Signals were recorded when the waveform was regular and baseline stable, with resistance within acceptable limits. The N2 and P2 peaks were identified, and the N2-P2 amplitude was measured as an indicator of visual function.
Quantification of RBPMS+ RGCs in whole mount retina
The whole mount retina was prepared and immunostained with anti-RBPMS antibody to label RGCs. Briefly, after obtaining the whole eyeball, a small hole was placed in the limbus and fixed in 4% paraformaldehyde (PFA) for 2 h at room temperature and washed three times with PBS. Under a stereomicroscope, the cornea was cut along the limbus, and the lens and vitreous were removed. The retina was isolated and flattened into a four-leaf clover shape. The isolated retinas were plated into 96-well plates and blocked with 100 μL blocking solution (0.3% Triton+5% donkey serum +1% bovine serum albumin, BSA) at room temperature for 2 h and then incubated overnight at 4 °C with rabbit anti-RBPMS polyclonal antibody (1:100, 1830-RBPMS, PhosphoSolutions, USA). After washing, retinas were incubated with donkey anti-rabbit IgG secondary antibody (1:1000, A-31573, Invitrogen, USA) at room temperature for 1 hour. Confocal images were captured using a 20× objective lens (LSM 900, Zeiss, Germany) in central, middle, peripheral regions (250 × 250 μm per image). RGCs were manually counted using Zeiss ZEN 3.4 software. Mean RGC counts from central, middle and peripheral regions were calculated for each group.
Optic nerve section immunostaining
The number and activation status of microglia in optic nerve (ON) sections were assessed using Iba1 and CD68 immunostaining. A 3-mm segment of the ON, including adjacent peripapillary sclera tissue, was collected from mice 10 days post-modeling. Tissue was fixed in 4% PFA for 2 h at room temperature, washed three times with PBS, and dehydrated in 30% sucrose overnight at 4 °C. Frozen sections (12 μm) were blocked in a solution containing 5% donkey serum, 1% BSA and 0.3% Triton at room temperature for 1 h. Sections were incubated overnight at 4 °C with primary antibodies against Iba1 (1:600, OB-PRB029-01, Oasis Biofarm, China) and CD68 (1:800, MCA1957G, BIO-RAD, USA), followed by incubation with secondary antibodies donkey anti-rabbit IgG (1:1000, A-31573, Invitrogen, USA) and goat anti-rat IgG (1:1000, OB-RT594, Oasis Biofarm, China) for 1 h at room temperature. Images using a confocal microscope (LSM 900, Zeiss, Germany) with a 20× objective. The junction between unmyelinated and myelinated fibers marked the start of the anterior optic nerve. Microglia counts and CD68 fluorescence intensity were quantified in a 200 × 200 μm region in the anterior optic nerve using Zeiss software.
Measurement of adenosine by ultra-high performance liquid chromatography
Immediately following the 1-h 40 Hz flicker stimulation, mice were anesthetized and the eyeballs were enucleated. After excess connective tissues were carefully removed under a dissecting microscope, the eyeballs were homogenized at 4 °C in a grinding buffer (1:10 mass-to-volume ratio with grinding beads) consisting of 500 μL EHNA (1 mg/mL in ddH₂O), 20 μL dipyridamole (2 mg/mL in ethanol), and 480 μL acetonitrile. For every 100 μL of homogenate, 400 μL of acetonitrile was added, vortexed for 30 s, and left to stand for 10 min. Samples were centrifuged at 13,000 rpm for 5 min, and 200 μL of the supernatant was used for analysis. Adenosine standard solutions with varying concentrations were prepared to construct a standard curve. Adenosine was separated on a CNW Athena C18 column (2.1 × 150 mm, 3 μm) at 25 °C using 0.1% formic acid in water (solvent A) and acetonitrile (solvent B) at a ratio of 93:7 (v/v) as the mobile phase. Detection was performed at 254 nm. The adenosine content was calculated based on sample measurements and the standard curve.
Statistics and reproducibility
Data were analyzed using SPSS software (IBM, Armonk, NY, USA) and are presented as means ± SEM. Normality was assessed using the Kolmogorov-Smirnov test. Comparisons between two groups were performed using unpaired t-tests, while one-way ANOVA was used for multiple group comparisons. Statistical visualizations were generated with GraphPad Prism (GraphPad Software, La Jolla, CA, USA). Significance levels were set at *P < 0.05, **P < 0.01, ***P < 0.001, ****P < 0.0001.
Reporting summary
Further information on research design is available in the Nature Portfolio Reporting Summary linked to this article.
Data availability
All datasets generated and analyzed in this study are presented within the main figures and Supplementary materials. The numerical source data underlying each graph are provided in Supplementary Data. Correspondence and requests for materials should be addressed to Ying Gao or Jiangfan Chen.
Code availability
No custom computer code was used in this study. All data analyses were performed using standard software.
References
Bosley, T. M., Abu-Amero, K. K. & Ozand, P. T. Mitochondrial DNA nucleotide changes in non-arteritic ischemic optic neuropathy. Neurology 63, 1305–1308 (2004).
Abu-Amero, K. K. & Bosley, T. M. Increased relative mitochondrial DNA content in leucocytes of patients with NAION. Br. J. Ophthalmol. 90, 823–825 (2006).
Rizzo, J. F. 3rd. Unraveling the enigma of nonarteritic anterior ischemic optic neuropathy. J. Neuroophthalmol. 39, 529–544 (2019).
Liu, B., Yu, Y., Liu, W., Deng, T. & Xiang, D. Risk factors for non-arteritic anterior ischemic optic neuropathy: a large scale meta-analysis. Front. Med. 8, 618353 (2021).
Optic nerve decompression surgery for nonarteritic anterior ischemic optic neuropathy (NAION) is not effective and may be harmful. The Ischemic Optic Neuropathy Decompression Trial Research Group. JAMA 273, 625–632 (1995).
Saxena, R. et al. Steroids versus no steroids in nonarteritic anterior ischemic optic neuropathy: a randomized controlled trial. Ophthalmology 125, 1623–1627 (2018).
Brossard Barbosa, N., Donaldson, L. & Margolin, E. Asymptomatic fellow eye involvement in nonarteritic anterior ischemic optic neuropathy. J. Neuroophthalmol. 43, 82–85 (2023).
Murry, C. E., Jennings, R. B. & Reimer, K. A. Preconditioning with ischemia: a delay of lethal cell injury in ischemic myocardium. Circulation 74, 1124–1136 (1986).
Meng, R. et al. Upper limb ischemic preconditioning prevents recurrent stroke in intracranial arterial stenosis. Neurology 79, 1853–1861 (2012).
Hausenloy, D. J. & Yellon, D. M. Ischaemic conditioning and reperfusion injury. Nat. Rev. Cardiol. 13, 193–209 (2016).
Keevil, H., Phillips, B. E. & England, T. J. Remote ischemic conditioning for stroke: a critical systematic review. Int J. Stroke 19, 271–279 (2024).
Sharma, D., Maslov, L. N., Singh, N. & Jaggi, A. S. Remote ischemic preconditioning-induced neuroprotection in cerebral ischemia-reperfusion injury: preclinical evidence and mechanisms. Eur. J. Pharm. 883, 173380 (2020).
Hausenloy, D. J. et al. Remote ischemic preconditioning and outcomes of cardiac surgery. N. Engl. J. Med. 373, 1408–1417 (2015).
Meybohm, P. et al. A multicenter trial of remote ischemic preconditioning for heart surgery. N. Engl. J. Med. 373, 1397–1407 (2015).
Chen, H. S. et al. Effect of remote ischemic conditioning vs usual care on neurologic function in patients with acute moderate ischemic stroke: the RICAMIS randomized clinical trial. JAMA 328, 627–636 (2022).
Hou, C. et al. Chronic remote ischaemic conditioning in patients with symptomatic intracranial atherosclerotic stenosis (the RICA trial): a multicentre, randomised, double-blind sham-controlled trial in China. Lancet Neurol. 21, 1089–1098 (2022).
Tsai, C. J. et al. Cerebral capillary blood flow upsurge during REM sleep is mediated by A2a receptors. Cell Rep. 36, 109558 (2021).
Sancho, M. et al. Adenosine signaling activates ATP-sensitive K(+) channels in endothelial cells and pericytes in CNS capillaries. Sci. Signal. 15, eabl5405 (2022).
Liu, Z. et al. Endothelial adenosine A2a receptor-mediated glycolysis is essential for pathological retinal angiogenesis. Nat. Commun. 8, 584 (2017).
Carlström, M., Wilcox, C. S. & Welch, W. J. Adenosine A2A receptor activation attenuates tubuloglomerular feedback responses by stimulation of endothelial nitric oxide synthase. Am. J. Physiol. Ren. Physiol. 300, F457–F464 (2011).
Paez, D. T. et al. Adenosine A(1) receptors and mitochondria: targets of remote ischemic preconditioning. Am. J. Physiol. Heart Circ. Physiol. 316, H743–H750 (2019).
Peart, J. N. & Headrick, J. P. Adenosinergic cardioprotection: multiple receptors, multiple pathways. Pharm. Ther. 114, 208–221 (2007).
Bookser, B. C. et al. Adenosine kinase inhibitors. 6. Synthesis, water solubility, and antinociceptive activity of 5-phenyl-7-(5-deoxy-beta-D-ribofuranosyl)pyrrolo[2,3-d]pyrimidines substituted at C4 with glycinamides and related compounds. J. Med. Chem. 48, 7808–7820 (2005).
Heusch, G., Bøtker, H. E., Przyklenk, K., Redington, A. & Yellon, D. Remote ischemic conditioning. J. Am. Coll. Cardiol. 65, 177–195 (2015).
Sun, X. et al. 40 Hz light flickering facilitates the glymphatic flow via adenosine signaling in mice. Cell Discov. 10, 81 (2024).
Zhou, X. et al. 40 Hz light flickering promotes sleep through cortical adenosine signaling. Cell Res. 34, 214–231 (2024).
Iaccarino, H. F. et al. Gamma frequency entrainment attenuates amyloid load and modifies microglia. Nature 540, 230–235 (2016).
Zheng, L. et al. Rhythmic light flicker rescues hippocampal low gamma and protects ischemic neurons by enhancing presynaptic plasticity. Nat. Commun. 11, 3012 (2020).
Wang, W. et al. Gamma frequency entrainment rescues cognitive impairment by decreasing postsynaptic transmission after traumatic brain injury. CNS Neurosci. Ther. 29, 1142–1153 (2023).
Slater, B. J., Mehrabian, Z., Guo, Y., Hunter, A. & Bernstein, S. L. Rodent anterior ischemic optic neuropathy (rAION) induces regional retinal ganglion cell apoptosis with a unique temporal pattern. Investig. Ophthalmol. Vis. Sci. 49, 3671–3676 (2008).
Qin, Q. et al. Inhibiting multiple forms of cell death optimizes ganglion cells survival after retinal ischemia reperfusion injury. Cell Death Dis. 13, 507 (2022).
Wen, Y. T., Huang, T. L., Huang, S. P., Chang, C. H. & Tsai, R. K. Early applications of granulocyte colony-stimulating factor (G-CSF) can stabilize the blood-optic-nerve barrier and ameliorate inflammation in a rat model of anterior ischemic optic neuropathy (rAION). Dis. Model Mech. 9, 1193–1202 (2016).
Santiago, A. R. et al. Keep an eye on adenosine: its role in retinal inflammation. Pharm. Ther. 210, 107513 (2020).
Ostwald, P., Park, S. S., Toledano, A. Y. & Roth, S. Adenosine receptor blockade and nitric oxide synthase inhibition in the retina: impact upon post-ischemic hyperemia and the electroretinogram. Vis. Res. 37, 3453–3461 (1997).
Roth, S. et al. Concentrations of adenosine and its metabolites in the rat retina/choroid during reperfusion after ischemia. Curr. Eye Res. 16, 875–885 (1997).
Petrovic-Djergovic, D. et al. Tissue-resident ecto-5’ nucleotidase (CD73) regulates leukocyte trafficking in the ischemic brain. J. Immunol. 188, 2387–2398 (2012).
Schadlich, I. S. et al. Nt5e deficiency does not affect post-stroke inflammation and lesion size in a murine ischemia/reperfusion stroke model. iScience 25, 104470 (2022).
Ghiardi, G. J., Gidday, J. M. & Roth, S. The purine nucleoside adenosine in retinal ischemia-reperfusion injury. Vis. Res. 39, 2519–2535 (1999).
Braas, K. M., Zarbin, M. A. & Snyder, S. H. Endogenous adenosine and adenosine receptors localized to ganglion cells of the retina. Proc. Natl. Acad. Sci. USA 84, 3906–3910 (1987).
Soliño, M. et al. Adenosine A1 receptor: a neuroprotective target in light induced retinal degeneration. PLoS ONE 13, e0198838 (2018).
Winerdal, M. et al. Adenosine A1 receptors contribute to immune regulation after neonatal hypoxic ischemic brain injury. Purinergic Signal. 12, 89–101 (2016).
Olsson, T. et al. Deletion of the adenosine A1 receptor gene does not alter neuronal damage following ischaemia in vivo or in vitro. Eur. J. Neurosci. 20, 1197–1204 (2004).
Tauskela, J. S. et al. Elevated synaptic activity preconditions neurons against an in vitro model of ischemia. J. Biol. Chem. 283, 34667–34676 (2008).
Brown, G. C. Cell death by phagocytosis. Nat. Rev. Immunol. 24, 91–102 (2024).
Xu, T. et al. The roles of microglia and astrocytes in myelin phagocytosis in the central nervous system. J. Cereb. Blood Flow. Metab. 43, 325–340 (2023).
Madeira, M. H. et al. Selective A2A receptor antagonist prevents microglia-mediated neuroinflammation and protects retinal ganglion cells from high intraocular pressure-induced transient ischemic injury. Transl. Res. 169, 112–128 (2016).
Madeira, M. H. et al. Adenosine A2AR blockade prevents neuroinflammation-induced death of retinal ganglion cells caused by elevated pressure. J. Neuroinflammation 12, 115 (2015).
Boia, R. et al. Treatment with A(2A) receptor antagonist KW6002 and caffeine intake regulate microglia reactivity and protect retina against transient ischemic damage. Cell Death Dis. 8, e3065 (2017).
Solino, M. et al. Adenosine A2A receptor: a new neuroprotective target in light-induced retinal degeneration. Front. Pharm. 13, 840134 (2022).
Roth, S. et al. Preconditioning provides complete protection against retinal ischemic injury in rats. Investig. Ophthalmol. Vis. Sci. 39, 777–785 (1998).
Schneider, M., Tzanou, A., Uran, C. & Vinck, M. Cell-type-specific propagation of visual flicker. Cell Rep. 42, 112492 (2023).
Hu, H. et al. Noninvasive light flicker stimulation promotes optic nerve regeneration by activating microglia and enhancing neural plasticity in zebrafish. Investig. Ophthalmol. Vis. Sci. 65, 3 (2024).
Seydyousefi, M. et al. Exogenous adenosine facilitates neuroprotection and functional recovery following cerebral ischemia in rats. Brain Res. Bull. 153, 250–256 (2019).
Héron, A. et al. Effects of an A1 adenosine receptor agonist on the neurochemical, behavioral and histological consequences of ischemia. Brain Res. 641, 217–224 (1994).
Von Lubitz, D. K. et al. Chronic administration of selective adenosine A1 receptor agonist or antagonist in cerebral ischemia. Eur. J. Pharm. 256, 161–167 (1994).
Agarwal, P. & Agarwal, R. Tackling retinal ganglion cell apoptosis in glaucoma: role of adenosine receptors. Expert Opin. Ther. Targets 25, 585–596 (2021).
Matherne, G. P., Linden, J., Byford, A. M., Gauthier, N. S. & Headrick, J. P. Transgenic A1 adenosine receptor overexpression increases myocardial resistance to ischemia. Proc. Natl. Acad. Sci. USA 94, 6541–6546 (1997).
Melani, A. et al. Ecto-ATPase inhibition: ATP and adenosine release under physiological and ischemic in vivo conditions in the rat striatum. Exp. Neurol. 233, 193–204 (2012).
Rudolphi, K. A. & Schubert, P. Modulation of neuronal and glial cell function by adenosine and neuroprotection in vascular dementia. Behav. Brain Res. 83, 123–128 (1997).
Coelho, J. E. et al. Hypoxia-induced desensitization and internalization of adenosine A1 receptors in the rat hippocampus. Neuroscience 138, 1195–1203 (2006).
Hamil, N. E., Cock, H. R. & Walker, M. C. Acute down-regulation of adenosine A(1) receptor activity in status epilepticus. Epilepsia 53, 177–188 (2012).
Ho, J. K., Stanford, M. P., Shariati, M. A., Dalal, R. & Liao, Y. J. Optical coherence tomography study of experimental anterior ischemic optic neuropathy and histologic confirmation. Investig. Ophthalmol. Vis. Sci. 54, 5981–5988 (2013).
Guo, Y., Mehrabian, Z. & Bernstein, S. L. The rodent model of nonarteritic anterior ischemic optic neuropathy (rNAION). J. Vis. Exp. 117, 54504 (2016).
Acknowledgements
This work was supported by Science & Technology Initiative STI2030-Major Project Grant No.2021ZD0203400 (to J.-F.C.), Key project of National Natural Science Foundation of China Grant No.82430045 (to J.-F.C.), National Natural Science Foundation of China Grant No.81600991 (to Y.G.), Scientific Research Starting Foundation of Oujiang Laboratory (Zhejiang Lab for Regenerative Medicine, Vision and Brain Health) Grant No. OJQDSP2022007 (to J.-F.C.), Scientific Research Starting Foundation of Wenzhou Medical University Grant No. QTJ12003 (to J.-F.C.).
Author information
Authors and Affiliations
Contributions
L.S., J.C., and Y.G. conceived the study and designed the experiments. J.C. and Y.G. provided financial support and supervised the work. L.S. established the NAION models. L.S. and M.J. performed UPLC experiments. L.S., R.L., L.-J. H., L.-B. H., Y.W., and X.H. performed OCT, VEP and retinal fundus experiments. L.S., R.L., and T.S. performed immunofluorescence staining and microscopy imaging. L.-J.H. and J.L. performed Western blot analyses. L.S., L.-J. H., M.J., J.L., Y.W., Y.H., and Z.S. analyzed the data and prepared the figures. L.S., J.C., and Y.G. drafted the manuscript. All authors contributed to manuscript revision and approved the final version.
Corresponding authors
Ethics declarations
Competing interests
The authors declare no competing interests.
Peer review
Peer review information
Communications Biology thanks the anonymous reviewers for their contribution to the peer review of this work. Primary handling editors: Alban Latremoliere and Benjamin Bessieres. A peer review file is available.
Additional information
Publisher’s note Springer Nature remains neutral with regard to jurisdictional claims in published maps and institutional affiliations.
Rights and permissions
Open Access This article is licensed under a Creative Commons Attribution-NonCommercial-NoDerivatives 4.0 International License, which permits any non-commercial use, sharing, distribution and reproduction in any medium or format, as long as you give appropriate credit to the original author(s) and the source, provide a link to the Creative Commons licence, and indicate if you modified the licensed material. You do not have permission under this licence to share adapted material derived from this article or parts of it. The images or other third party material in this article are included in the article’s Creative Commons licence, unless indicated otherwise in a credit line to the material. If material is not included in the article’s Creative Commons licence and your intended use is not permitted by statutory regulation or exceeds the permitted use, you will need to obtain permission directly from the copyright holder. To view a copy of this licence, visit http://creativecommons.org/licenses/by-nc-nd/4.0/.
About this article
Cite this article
Su, L., Lu, R., Huang, L. et al. 40 Hz flicker preconditioning protects nonarteritic anterior ischemic optic neuropathy via adenosine signaling. Commun Biol 9, 310 (2026). https://doi.org/10.1038/s42003-026-09591-1
Received:
Accepted:
Published:
Version of record:
DOI: https://doi.org/10.1038/s42003-026-09591-1










