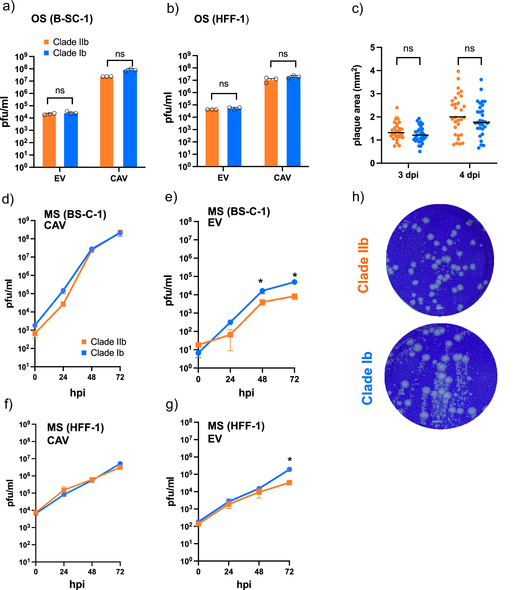
Fig. 1: MPXV clade Ib spreads more efficiently than global clade IIb in cell culture.
From: Enhanced virulence of mpox virus clade Ib over clade IIb in the CAST/EiJ mouse model

To assess viral replication kinetics of MPXV clades Ib and IIb, BS-C-1 (a, d, e) or HFF-1 (b, f, g) cells were infected with 5 pfu/cell in the one step growth curves (OS, a, b) or 0.05 pfu/cell in the multi-step growth curves (MS, d–g). In every case, cell-associated virus (CAV) and extracellular virus (EV) were determined at the times post infection indicated. Triplicates were used and data shown are mean ± SD. *, p < 0.05 using an unpaired t test. c Viral plaque size quantification at 3 and 4 dpi (n = 30). ns; non-significant. h Representative images of the comet assays conducted in BSC-40 with MPXV clades IIb (up) and Ib (down).