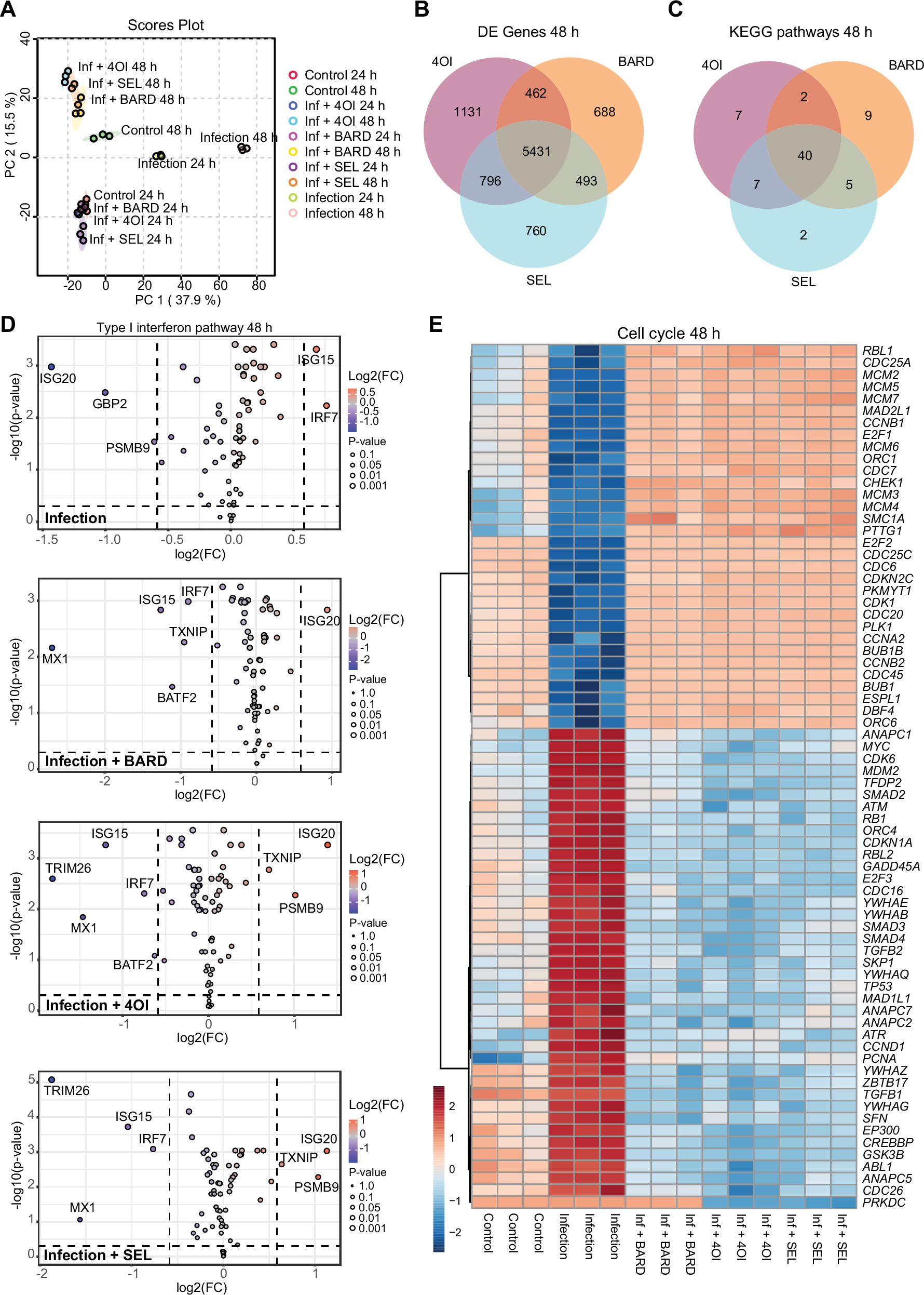
Fig. 7: Effect of BARD, 4OI, and SEL on transcriptomes of 229E-infected A549 cells.

A549 cells were infected with 229E-luc, treated with the compounds as indicated, and cell transcriptomes were determined by RNAseq 24 and 48 h p.i. A PCA showing centroids of values obtained from the 3 samples in each group. Controls = mock-infected samples. Venn diagrams indicating shared and unique DE genes (B) and KEGG pathways (C) 48 h p.i. D Differential expression of the genes contained in KEGG pathway Type I interferon pathway due to 229-luc infection without treatment and under treatment with BARD, 4OI, and SEL. E Hierarchical clustering analysis (y-axis) of 72 of the 113 genes contained in KEGG pathway Cell cycle, which were selected by highest |log2FC| values. The color scale on the lower left indicates Z-score.