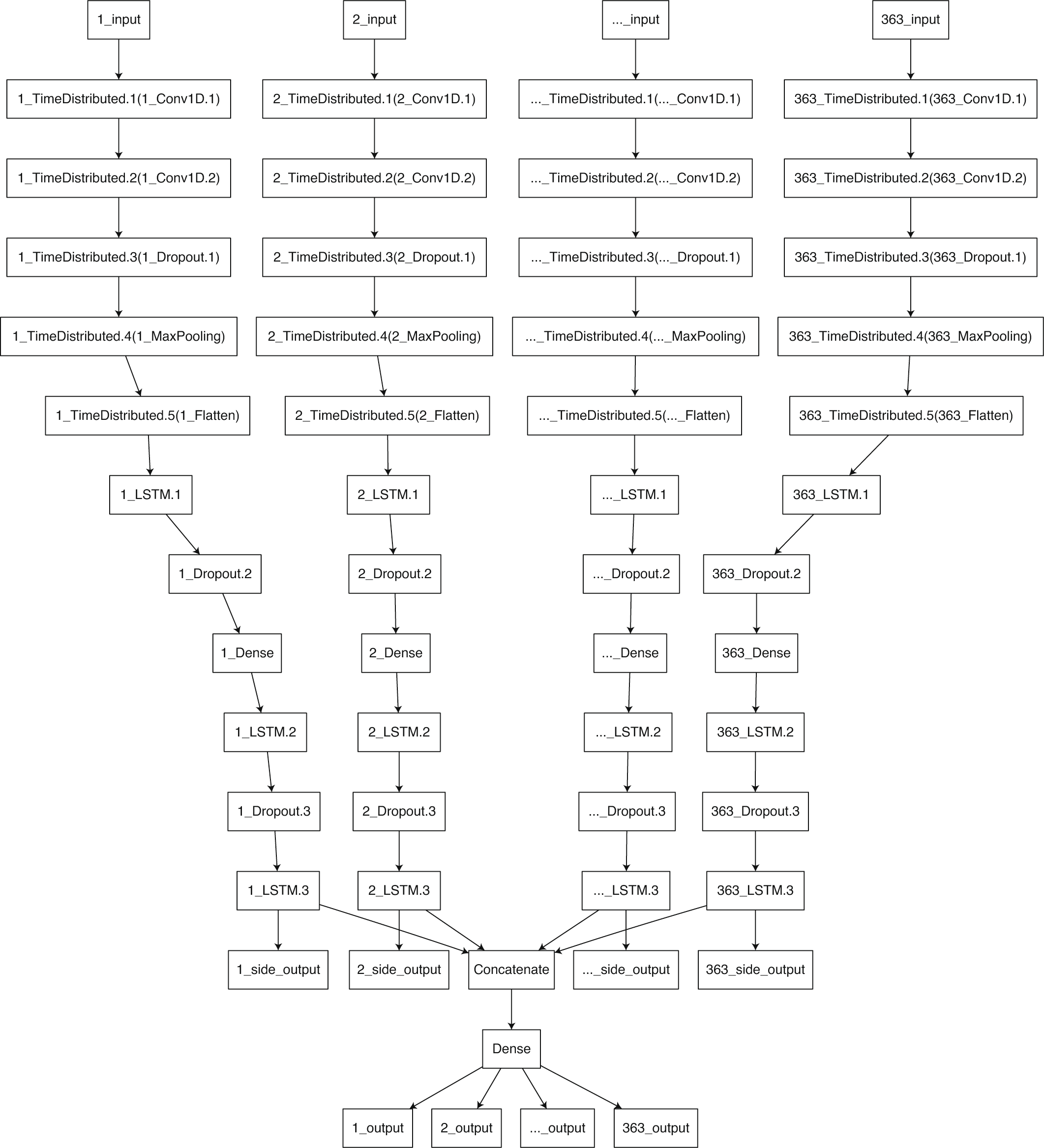
Fig. 2: The architecture of the SI-CNN-LSTM algorithm.

The features from each location are fed in as inputs along network branches that contain time-distributed one-dimensional convolution layers, a time-distributed max pooling layer, a time-distributed flatten layer, LSTM layers, and dense and dropout layers, producing a side output. The tensors are further concatenated to produce the main model output for each area.