Fig. 4: Performance in 30-dimensional benchmark problems.
From: Machine learning-enabled globally guaranteed evolutionary computation

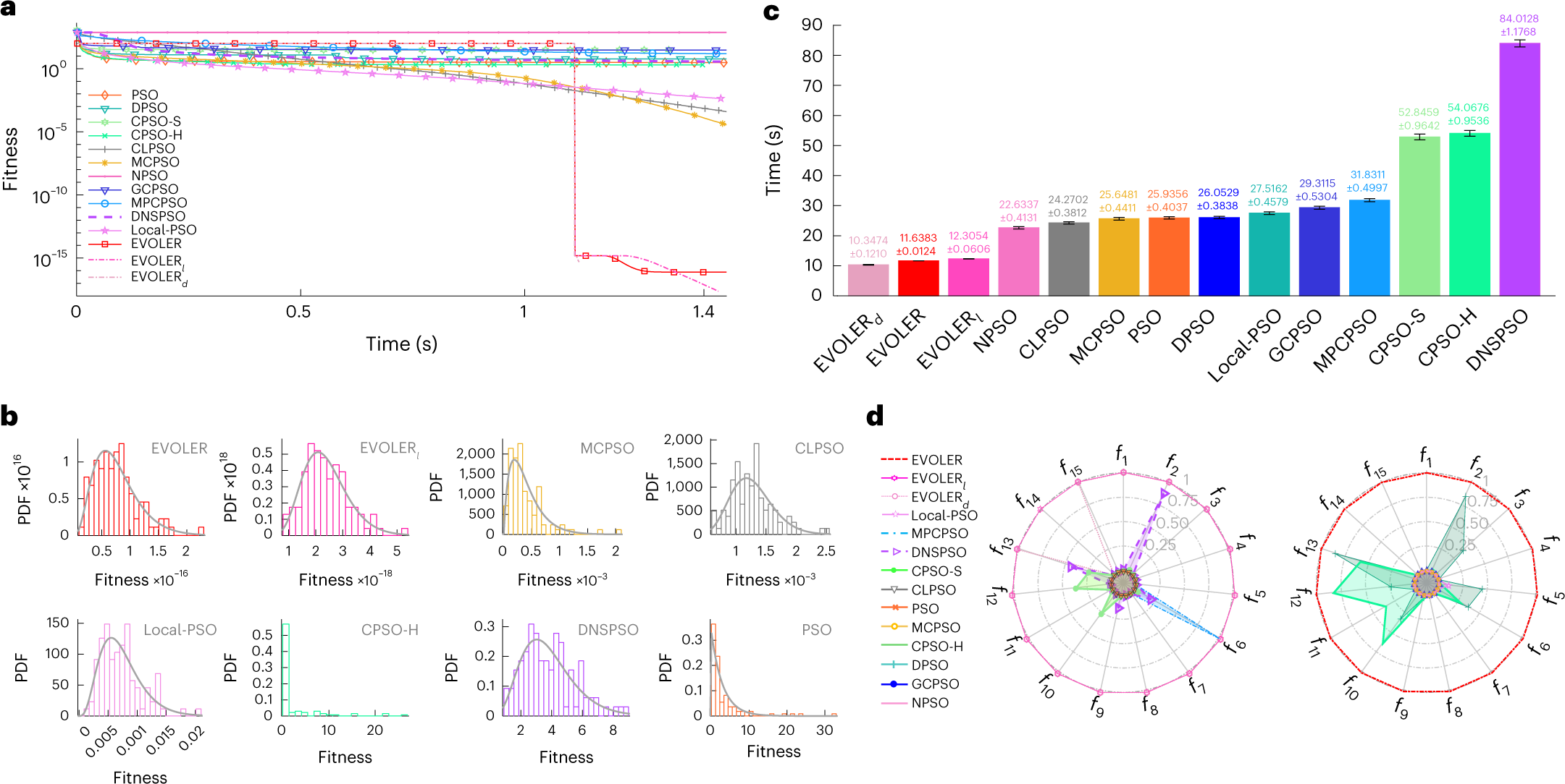
a, Averaged convergence performance of various evolutionary computation method (30-dimensional shifted Levy function, 100 independent trials). b, Probability density function (PDF) of the achieved fitness with equal time budgets (CPU time 1.45 s). c, CPU running time of various methods. The data are presented as mean values ± s.e.m. (sample size 20) (30-dimensional hybrid composition function 1, maximum generation = 900). d, Probability of convergence to the global optimum of various methods (500 independent trials with random initializations, maximum generation = 900; see the averaged convergence curves in Supplementary Fig. 5). f1, hybrid composite function 1; f2, hybrid composite function 2; f3, Levy function; f4, Rastrigin function; f5, Rastrigin function with noise; f6, rotated Griewank function; f7, rotated Rastrigin function; f8, Schwefel function; f9, shifted composite function; f10, shifted Levy function; f11, shifted Rastrigin function; f12, shifted sphere function; f13, shifted Weierstrass function; f14, sphere function; f15, Weierstrass function.