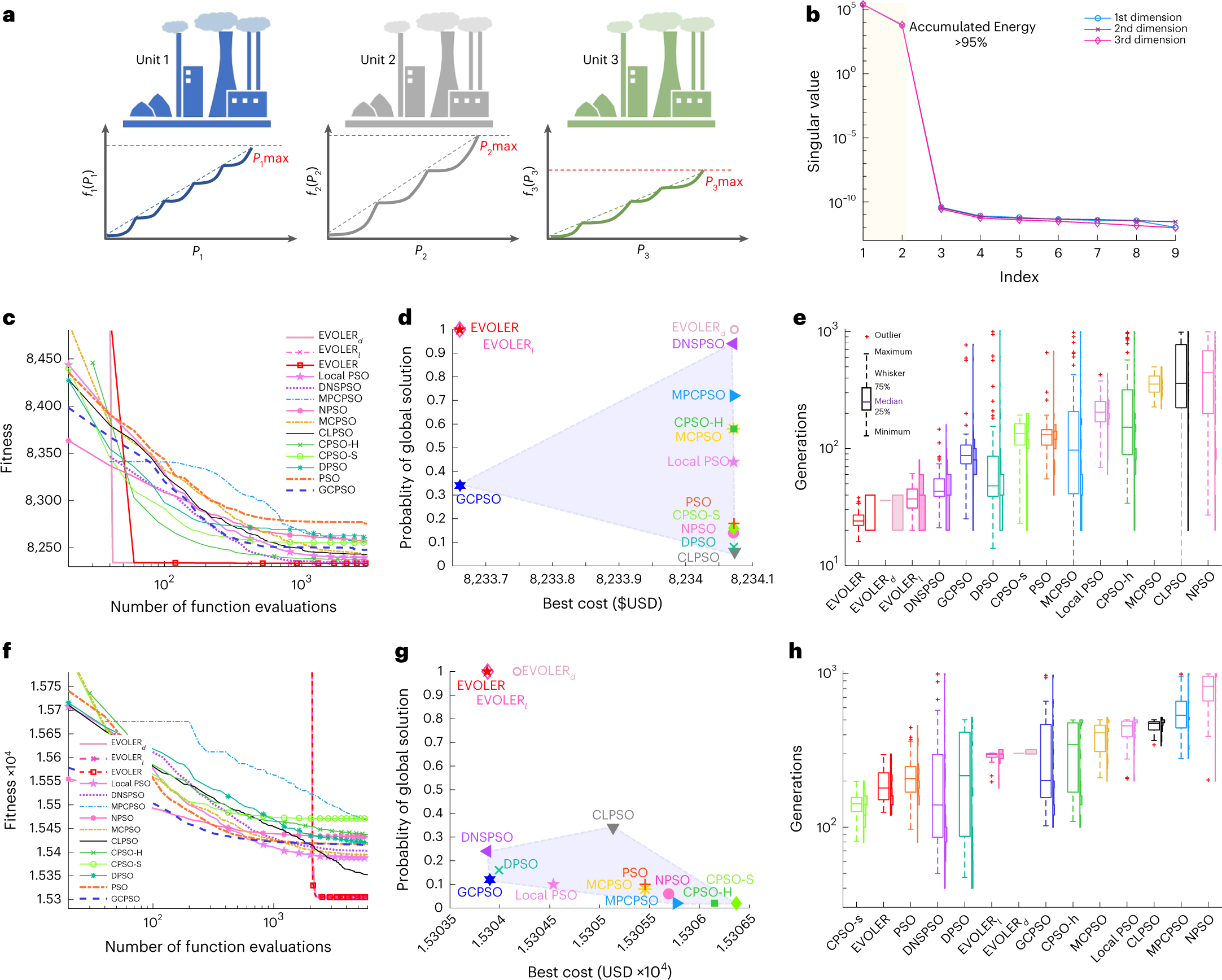
Fig. 5: Optimal dispatch of power grid.
From: Machine learning-enabled globally guaranteed evolutionary computation

a, Illustration of power dispatch with d = 3. b, Singular values of d-dimensional fitness (d = 3). c, Averaged results of various evolutionary computation methods (d = 3, K = 20, 50 independent trials). d, Achievable minimal costs of different methods and the probabilities of finding them. e, Required generations for convergence (sample size 50). f, Averaged results of various evolutionary computation methods (d = 6, K = 20, 50 independent trials). g, Achievable minimal costs of different methods and the probabilities of finding them. h, Required generations for convergence (sample size 50).