Extended Data Fig. 9: Additional In Vitro Validation.
From: Generative AI for designing and validating easily synthesizable and structurally novel antibiotics

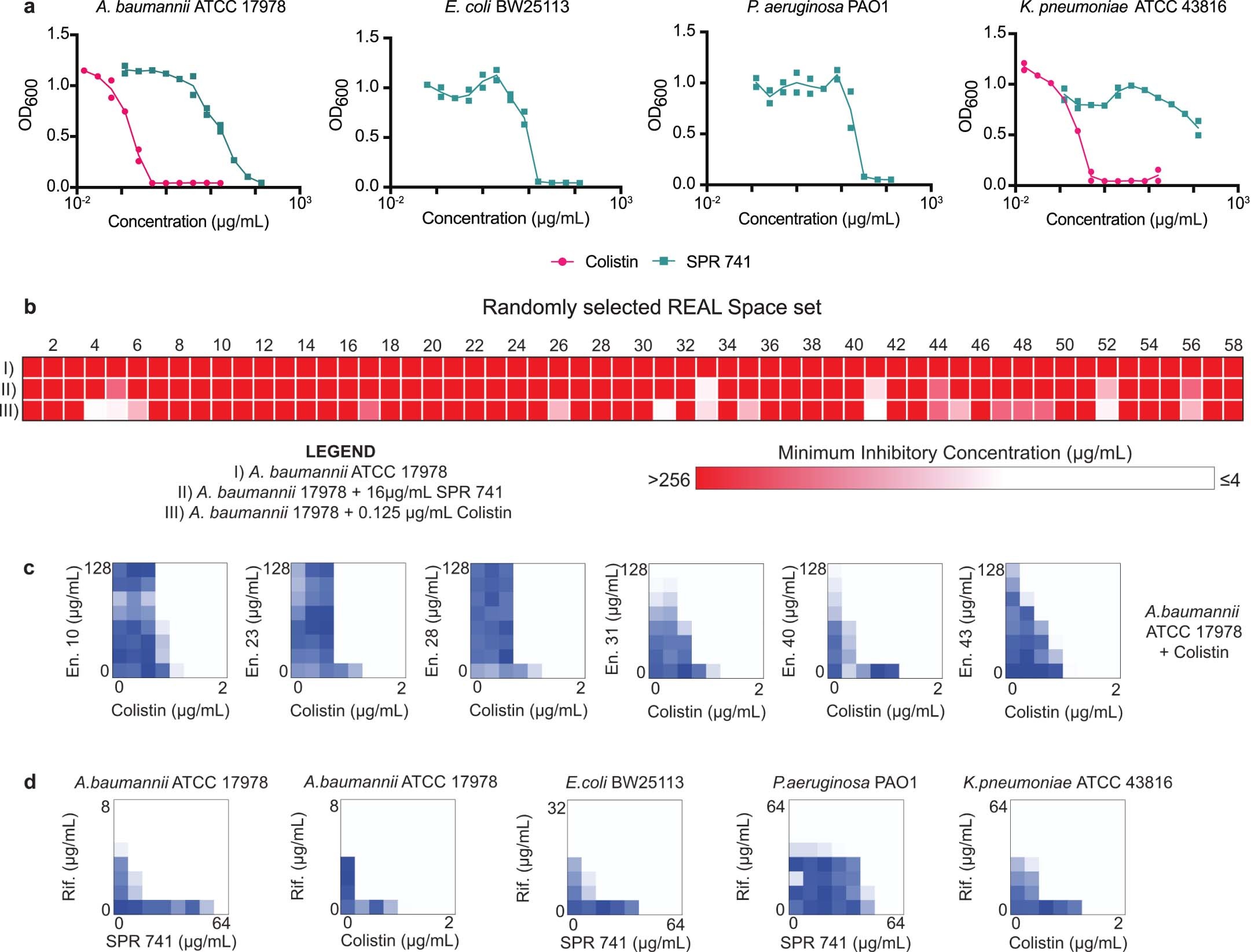
(a) Gram-negative bacterial isolates tested for growth inhibition against SPR 741 or colistin. Experiments were performed in biological duplicate. Error bars represent absolute range of optical density measurements at 600 nm. (b) Heat map summarizing MICs of 58 randomly selected compounds from the REAL Space against A. baumannii ATCC 17978 in I) LB medium, II) LB medium + a quarter MIC SPR 741, and III) LB medium + a quarter MIC colistin. Compounds were tested at concentrations from 256 µg/mL to 4 µg/mL in two-fold serial dilutions. Lighter colours indicate lower MIC values for each random REAL molecule. No compounds displayed potent antibacterial activity using the threshold of MIC ≤ 8 µg/mL. Experiments were performed in at least biological duplicate. (c, d) Chequerboard analysis to quantify synergy, as defined by FICI, with SPR 741 or colistin against Gram-negative isolates. Chequerboard experiments were performed using two-fold serial dilution series with the maximum and minimum concentrations of the potentiator (x-axis) and compound (y-axis) shown in µg/mL. Darker blue represents higher bacterial growth. Experiments were performed in biological duplicate. The mean growth of each well is shown. (c) Chequerboard assays using the six bioactive compounds, in combination with colistin, against A. baumannii ATCC 17978. (d) Chequerboard assays using rifampicin – a control antibiotic – in combination with SPR 741 or colistin against a panel of Gram-negative bacterial species.