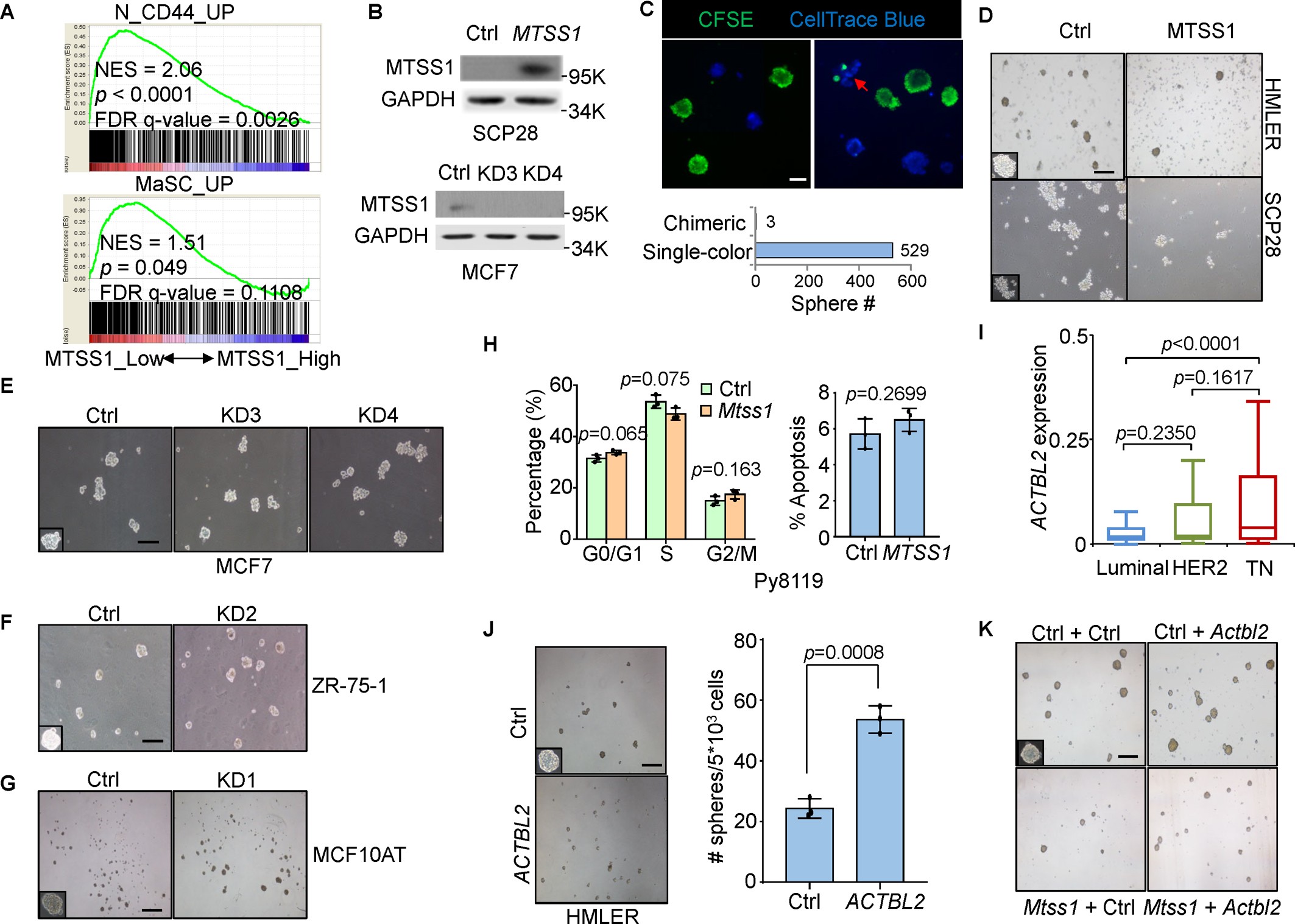
Extended Data Fig. 3: MTSS1 and ACTBL2 regulate tumorsphere formation of breast cancer cells.
From: MTSS1 suppresses mammary tumor-initiating cells by enhancing RBCK1-mediated p65 ubiquitination

(a) GSEA analyses showing the enrichment of N_CD44_UP and MaSC_UP gene sets in TCGA breast tumors with lower MTSS1 expression. See Online Methods for the sources of the gene sets. NES, normalized enrichment score. (n = 881 patients). (b) Validation of MTSS1 overexpression and knockdown. Shown are western blots of MTSS1 overexpression in SCP28 and knockdown in MCF7. (c) Py8119 cells were pre-labeled with CFSE (green) or CellTrace Blue, and then mixed in a 1:1 ratio for tumorsphere culturing. The numbers of single-colored or chimeric (red arrow) tumorspheres were counted. Representative images of tumorspheres were shown on the top. The majority of tumorspheres were in single color, indicating that they were mostly originated from clone expansion, rather than cell aggregation. Scale bar, 100 μm. (d-g) Representative images of tumorsphere formation, after MTSS1 overexpression in HMLER and SCP28 (D), or MTSS1 knockdown in MCF7 (E), ZR-75-1 (F) and MCF10AT (G). Scale bars, 100 μm. (h) Cell cycle (left) and apoptosis (right) analyses after Mtss1 overexpression in Py8119 cells. (n = 3 independent experiments). (i) ACTBL2 expression in different subtypes of breast tumors in the TCGA dataset. (n = 699 patients). (j) Tumorsphere formation after ACTBL2 overexpression in HMLER. Scale bars, 100 μm. (k) Representative images of tumorsphere formation after Mtss1 and Actbl2 overexpression in Py8119 cells. Scale bar, 100 μm. Data represent the mean ± s.d. Statistical significance was determined by Wald test with Benjamini–Hochberg’s multiple-comparison correction (A), two-tailed unpaired t-test (H, J) or Mann-Whitney U-test (I). The experiments in B, D-G and J-K were repeated three times independently with similar results, and the results of one representative experiment are shown. Unprocessed immunoblots are shown in Source Data Extended Data Fig. 3.