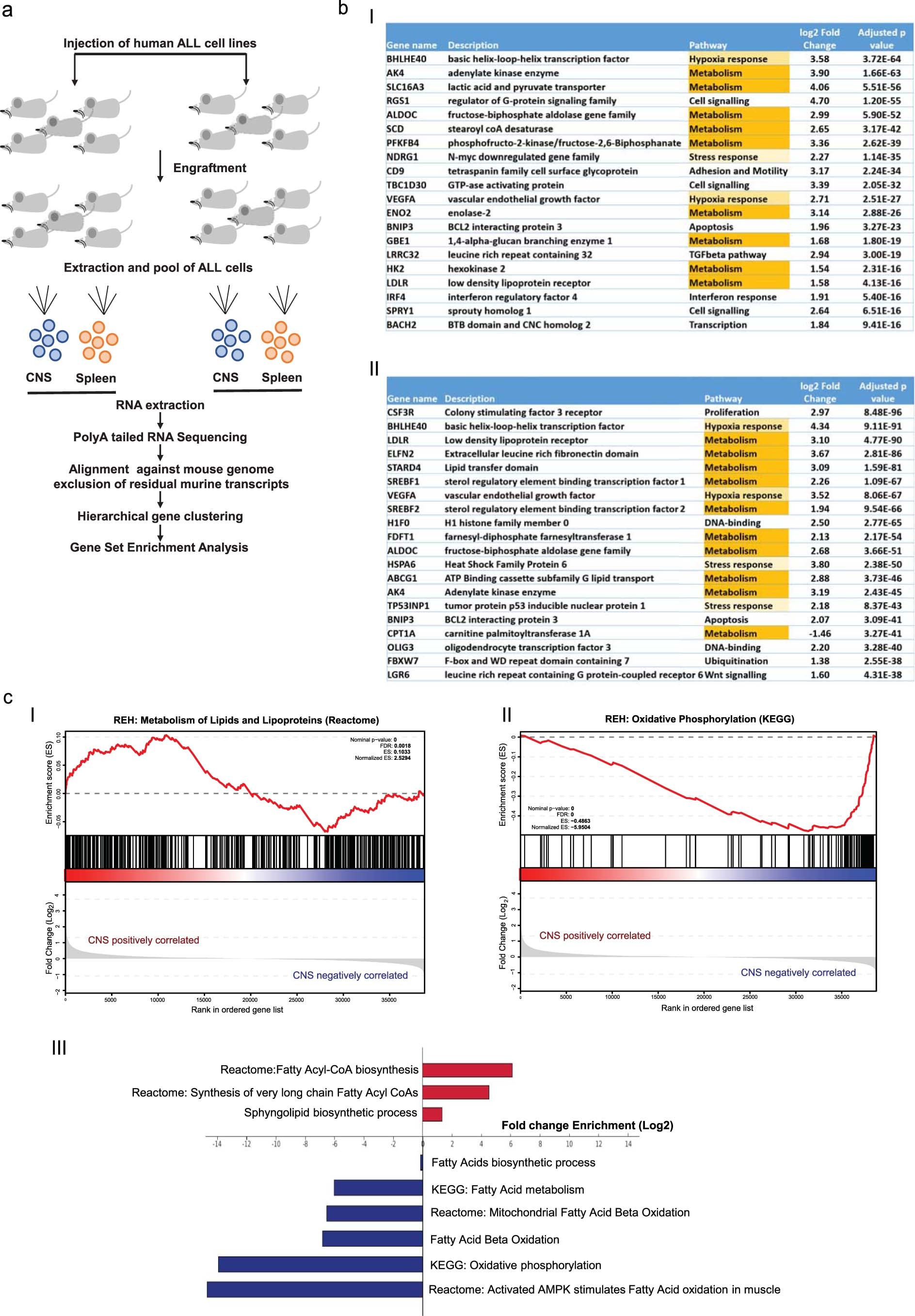
Extended Data Fig. 2: Fatty acid synthesis-related genes are upregulated in ALL cells derived from the CNS of xenograft models.

a, Schematic of the RNA Sequencing workflow. Two batches of five NSG mice were xenografted with human ALL cell lines SEM [t(4;11) MLL-AFF1 (MLL-AF4)]. Post engraftment, cells were collected from central nervous system (CNS) and spleens. Before RNA extraction, CNS or spleen ALL cells from each batch were pooled to reach the quantities required for polyA-tailed RNA sequencing. After extraction, RNA was sequenced and analyzed as described in material and methods. b, Top 20 differentially expressed coding genes in CNS compared to spleen from RNA sequencing, excluding genes with a base mean <10, ranked according to their adjusted p-value in SEM (I) and REH (II) cells. Gene function was assigned using NCBI Gene and linked resources. The reported p-value(s) result from a two-sided DESeq2’s Wald test and were FDR-adjusted by the Benjamini-Hochberg procedure. c, I-II Enrichment plots of metabolism of lipids and lipoproteins (REACTOME) and oxidative phosphorylation (KEGG) for REH cell line extracted from the CNS and spleen of engrafted mice (n=2 groups of 5 mice each). Profile of the running ES score & Positions of the Gene Set Members on the Rank Ordered List. III Statistically significant biological functions in REH cells isolated from CNS and spleen of xenografted mice. p-values for positive association with a signature (enrichment) were calculated by permutation test. Plotted are signatures with significant fold-changes in enrichment between the CNS versus spleen groups (log2 scale). Red bars indicate signatures with positive log fold-change (gain) in CNS versus spleen, blue bars indicate negative log fold-change (loss) in CNS versus spleen samples.