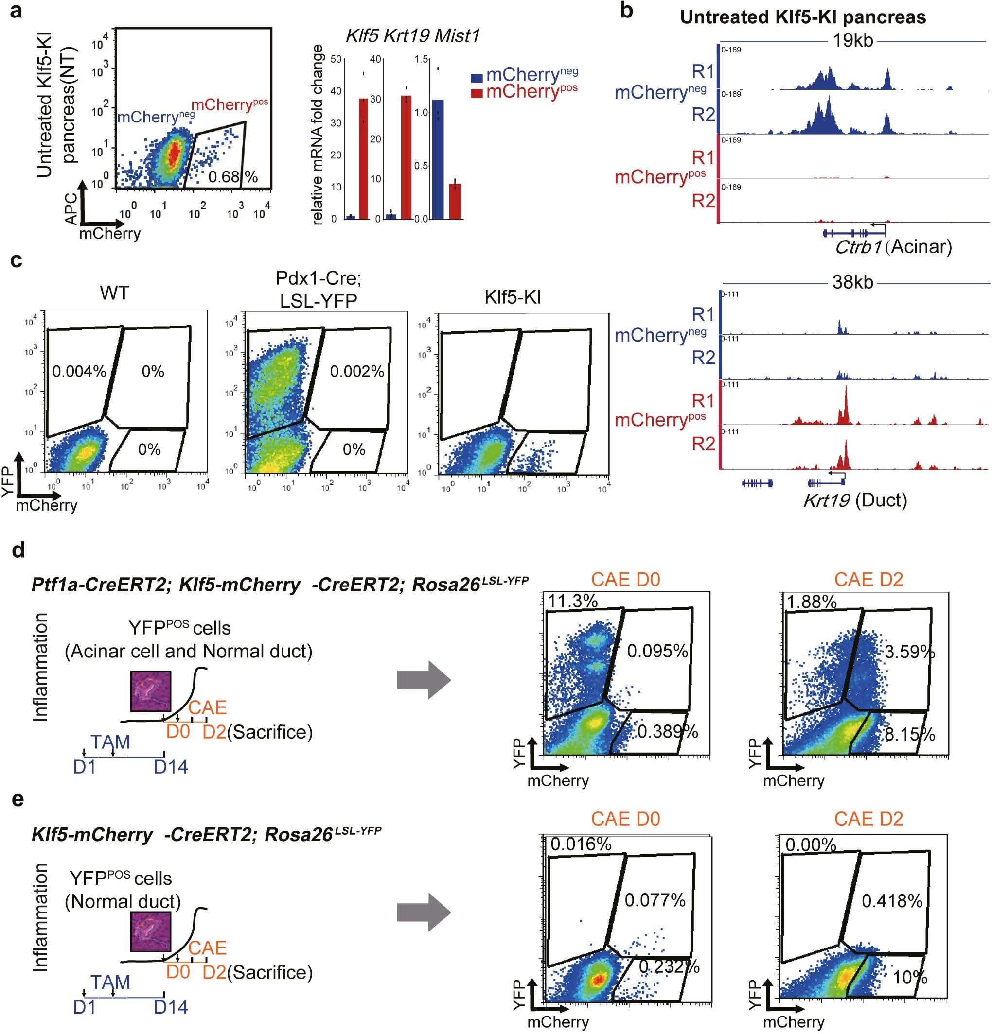
Extended Data Fig. 2: mCherry FACS isolates normal ductal and ADM cells.

a, Flow cytometry plot showing mCherry-positive cells in an untreated mouse. mCherrypos and mCherryneg cells were collected and subjected to quantitative real-time PCR to determine the enrichment of ductal (Klf5 and Krt19) and acinar (Mist1) markers. Results representative of three independent experiments. b, ATAC-seq at the Ctrb1 (acinar) and Krt19 (ductal) loci in sorted mCherrypos and mCherryneg cells. c, Control flow cytometry plots to illustrate gating strategy for FACS experiments. d, Scheme for lineage tracing experiment for double-labeling of acinar and ductal cells prior to induction of inflammation (left panel). These mice were first treated with TAM, to label acinar and ductal cells, then treated with CAE two weeks later to induce inflammation. Pancreases were subject to flow cytometry on CAE D2 (right panel). e, As above, but omitting the Ptf1a-CreERT2 allele.