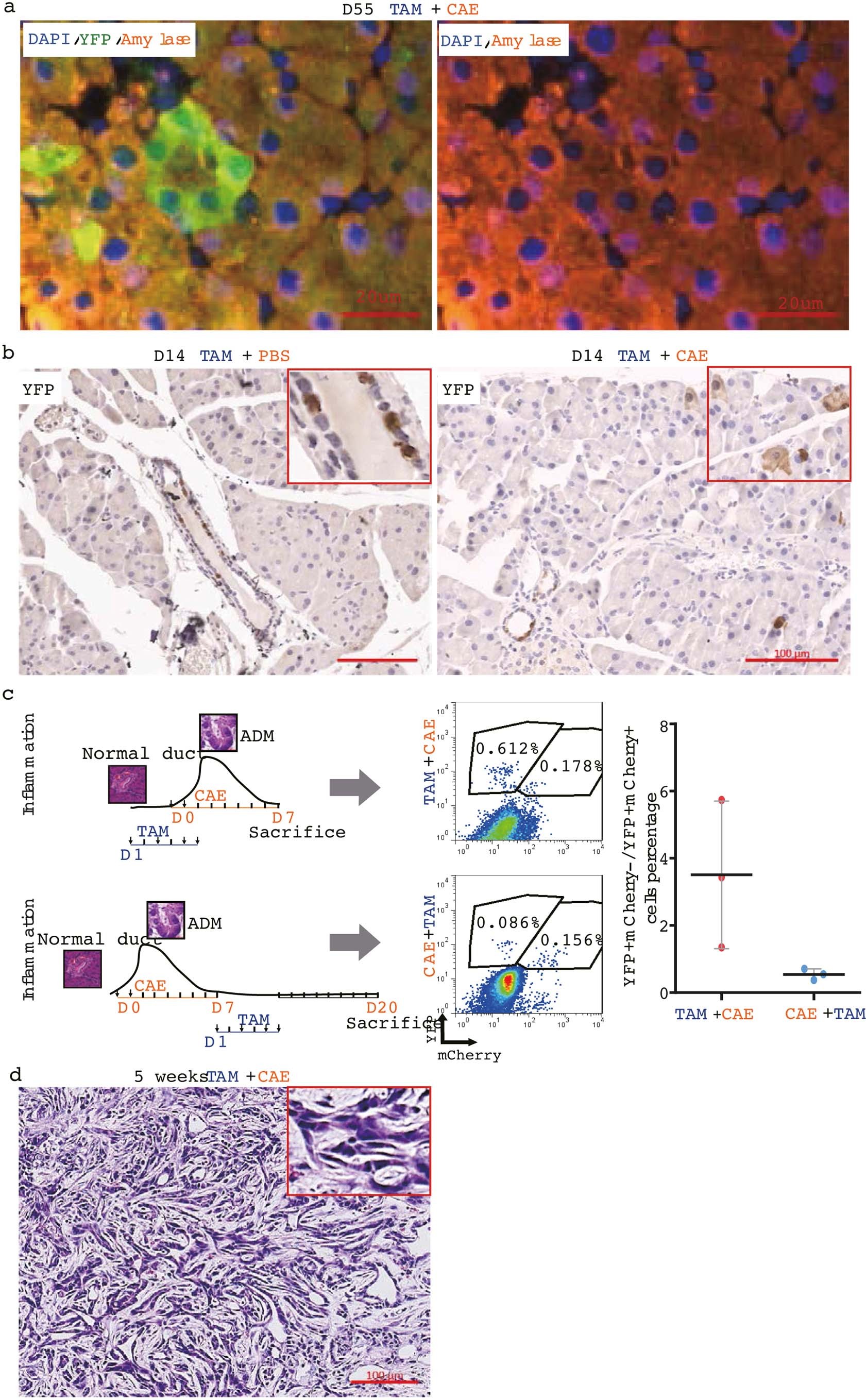
Extended Data Fig. 3: ADM cells are transient acinar progenitors.

a, IF for YFP and Amylase in a Klf5-KI; R26RLSL-YFP mouse treated with CAE and TAM (D55 post-CAE, n=1). Scale bars, 20um. b, IHC showing YFP staining in a normal pancreatic duct after a Klf5-KI; R26RLSL-YFP mouse was treated with TAM only, and YFP-positive acinar cells after dual TAM/CAE treatment (n=2, representative images shown). Scale bars, 100um. c, Examination of progenitor activity in the pancreas when TAM treatment coincides with CAE treatment, or when TAM administration is delayed until 7 days after CAE treatment. On D20 post-CAE mice were sacrificed (n=3) and pancreases were dissociated into single cells and subjected to flow cytometry. The ability to yield YFP-only cells was used as a proxy for the differentiation potential (progenitor activity) of the cells. Ratio of YFP-only to double-positive quantified at right. All error bars are defined as mean +/- SD,. d, H&E stain of a PDA tumor that emerged in TAM/CAE-treated Klf5-KI; LSL-KrasG12D; Cdkn2afl/fl mouse (n=3 mice, representative images shown). Scale bars, 100um.