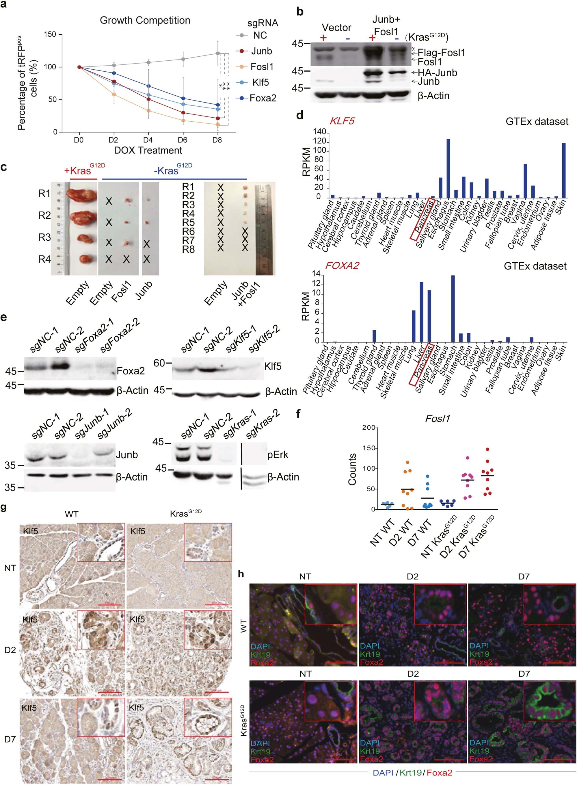
Extended Data Fig. 8: Lineage TFs and KrasG12D-dependent TFs participate in an oncogenic transcriptional program.

a, Growth competition assay to validate essential TF screen hits. Two sgRNAs for each gene were separately transduced into TO-Cas9 PDA cells in an RFP-labeled vector at 30-40% efficiency. Cells were grown on doxycycline and the proportion of remaining RFP-positive cells was determined by flow cytometry at the indicated time points. n=3 sgRNAs for sgNC, sgJunb, sgFosl1, sgKlf5 groups, n=2 sgRNAs for sgFoxa2 group. P-values were obtained by an unpaired t-test, **, p<.01, *, p<.05. All error bars are defined as mean +/- SD. b, Immunoblot using anti-Junb and anti-Fosl1 antibodies showing overexpression of the two proteins in TO-KrasG12D in the presence of doxycycline or 24 hours after removal of doxycycline. Results representative of three independent experiments. β-Actin load control run on a separate gel due to size similarities. c, Photograph showing tumor sizes after 6 weeks of growth after TO-KrasG12D cells transduced with empty vector, or vectors overexpressing Junb and/or Fosl1, were implanted in mice on or off doxycycline. For the empty vector control, no tumors were found when mice were not fed doxycycline. Injections that failed to result in tumors are indicated by an “X”. d, Cross-tissue expression of KLF5 and FOXA2. GTEx data downloaded from the Human Protein Atlas (proteinatlas.org). e, CRISPRi-mediated depletion of the indicated TFs or Kras in PDA cells. Functional effect of Kras depletion was evaluated by phospho-Erk1/2 immunoblotting. An irrelevant lane was cropped out of the pErk1/2 immunoblot, indicated by a break. Immunoblots representative of two independent experiments. β-Actin load control run on a separate gel due to size similarities. f, mRNA expression levels of Fosl1 throughout inflammation. g, Immunohistochemistry showing Klf5 expression patterns throughout inflammation. Images representative of two independent expeirments are shown. Scale bars, 100um. h, Immunofluorescence for Foxa2 in NT mice, or throughout CAE-induced inflammation in the presence and absence of KrasG12D. Images representative of two independent expeirments are shown. Scale bars, 100um.