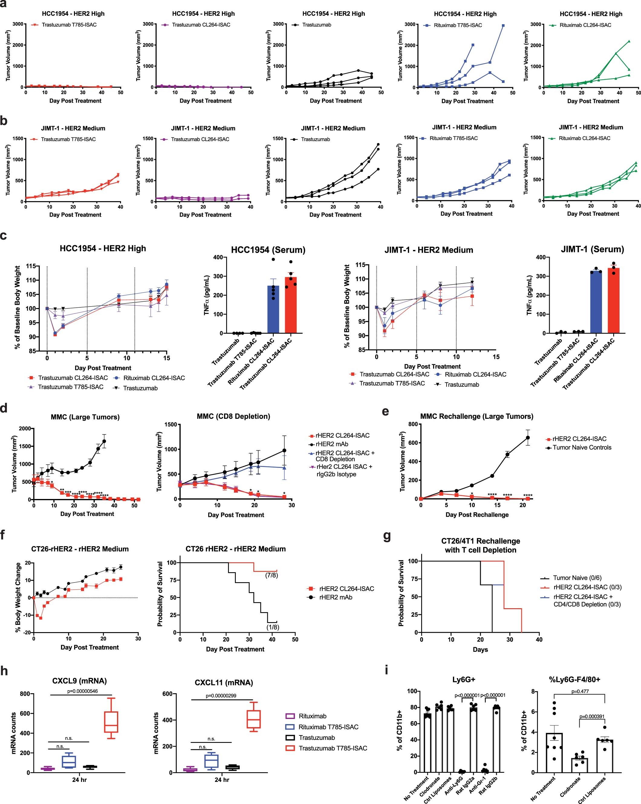
Extended Data Fig. 10: Growth kinetics, tolerability and myeloid activation in mouse tumor models treated with ISACs.

a-b, Spider plots visualizing the tumor growth kinetics for individual animals in HCC1954 and JIMT-1 xenograft tumor studies comparing trastuzumab T785-ISAC and trastuzumab CL264-ISAC (shown in Fig. 8c, d). c, SCID/beige mice were implanted with HCC1954 tumor cells and randomized when the tumor volume reached 50–75 mm3 (n=5 mice per group). Rag2/IL2rg knockout mice were implanted with JIMT-1 tumor cells and randomized when the tumor volume reached 75–150 mm3 (n=3 mice per group). Mice were treated IP with 5 mg/kg of trastuzumab, trastuzumab T785-ISAC, trastuzumab CL264-ISAC or the respective isotype ISACs, and serum cytokine levels were measured by ELISA 4 hours following administration. Body weight was measured following dosing every 5 days, with doses indicated by dashed vertical lines. d, FVB/N-TgN (MMTV-Erbb2) mice were implanted with the MMC tumor cell line. When tumors reached an average volume of (left) 500 mm3 or (right) 300 mm3, mice were treated IP with 5 mg/kg of rHER2 mAb or rHER2 CL264-ISAC q5d x 3 (rHER2 mAb, n=3; rHER2 CL264-ISAC, n=4). For CD8 T cell depletion, mice were treated with an antibody to deplete CD8 T cells or with a rIgG2b control, and then treated IP with 2 mg/kg of rHER2 mAb or rHER2 CL264-ISAC q7d x 2 (n=7 mice per group, except rHER2 CL264-ISAC plus IgG2b isotype control (n=5)). e, rHER2 CL264-ISAC treated mice that experienced complete tumor regression for >90 days (n=4) were rechallenged with the MMC tumor cell line. Tumor naïve mice (n=5) were implanted with the MMC tumor line as controls. f, Body weight and survival of Balb/c mice implanted with the CT26-rHER2 tumor cell line and treated IP with 10 mg/kg of rHER2 mAb or rHER2 CL264-ISAC q5d x 6 (n=8). g, Kaplan-Meier curves demonstrating overall survival animals rechallenged with contralateral parental CT26 and 4T1 tumors. Survival across all groups was impacted by the growth of the genetically distinct 4T1 tumor. h, Gene expression of CXCL9 and CXCL11 in HCC1954 tumors following treatment with 5 mg/kg of trastuzumab, trastuzumab T785-ISAC, rituximab, or rituximab T785-ISAC 24 hours after treatment, as analyzed by Nanostring mRNA quantification (n=5 mice per group). i, Confirmation of cell depletion in the blood of HCC1954 tumor-bearing mice by flow cytometry 13 days following initiation of treatment. c-f, h, i, Data are shown as mean and SEM with statistical significance calculated by (d-e) two-way ANOVA with Tukey’s multiple comparison corrections, (h) one-way ANOVA with Tukey’s multiple comparison corrections, or (i) unpaired T tests with a correction for multiple-comparisons using the Holm-Sidak method; *P<0.05, **P<0.01, ***P<0.001, ****P<0.0001.