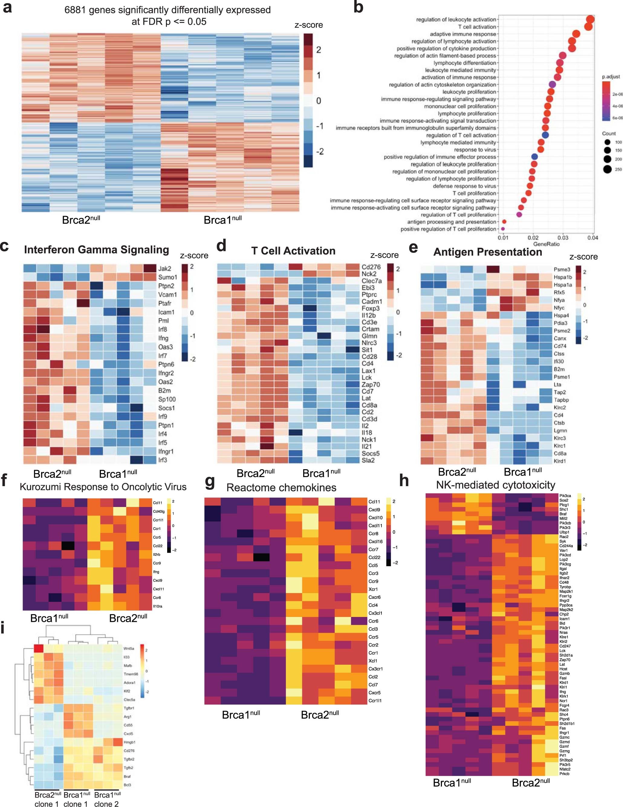
Extended Data Fig. 5: Bulk RNA-seq analysis between untreated Brca2null and Brca1null tumors yields gene expression programs related to adaptive and innate immunity enriched in Brca2null tumors.

a, Heatmap displaying all 6,881 genes significantly differentially expressed (FDR < 0.05) between untreated Brca2null and Brca1null murine tumors from the 4T1 model. Data show drastic gene expression changes upon Brca2 inactivation. P-values calculated from two-sided differential expression analysis using DESeq2 (Wald test) and corrected for multiple testing using the Benjamini-Hochberg method. b, Pathway analysis on genes from a using GO pathways. Top enriched pathways in either Brca2null or Brca1null tumors are shown. Color gradient of red to purple indicates decreasing adjusted p-value; circle size indicates number of genes in pathway. GeneRatio on x-axis indicates number of significantly differentially expressed genes from RNA-seq overlapping with genes in each pathway. P-values for overlap between input genes and pathway genesets calculated via two-sided hypergeometric test and corrected for multiple comparisons using the Benjamini Hochberg method. c, Heatmap for genes significantly differentially expressed in a associated with interferon gamma signaling between Brca2null and Brca1null murine tumors from the 4T1 model. d, Heatmap displaying for genes significantly differentially expressed in a associated with T cell activation between Brca2null and Brca1null murine tumors from the 4T1 model. e, Heatmap for genes significantly differentially expressed in a associated with antigen presentation between Brca2null and Brca1null murine tumors from the 4T1 model. f, Heatmap showing significantly differentially expressed genes (FDR P <= 0.05) between Brca2null and Brca1null tumors from the Kurozumi Response to Cytolytic Virus pathway, evaluated using GSEA (FDR P <= 0.05). g, Heatmap showing significantly differentially expressed genes (FDR P <= 0.05) between Brca2null and Brca1null tumors from the Reactome chemokines pathway, evaluated using GSEA (FDR P <= 0.05).h, Heatmap showing significantly differentially expressed genes (FDR P <= 0.05) between Brca2null and Brca1null tumors from the NK-mediated cytotoxicity pathway, evaluated using GSEA (FDR P <= 0.05). For c-h, P-values calculated from two-sided differential expression analysis using DESeq2 (Wald test) and correct for multiple testing using the Benjamini-Hochberg method. i, Heatmap of mean log-normalized expression of differentially expressed genes for genes promoting immune activity/evasion in between Brca1null and Brca2null deficient cell lines in vitro. For all GSEA analyses, p-values calculated using two-sided pre-ranked analysis using log fold changes as input.