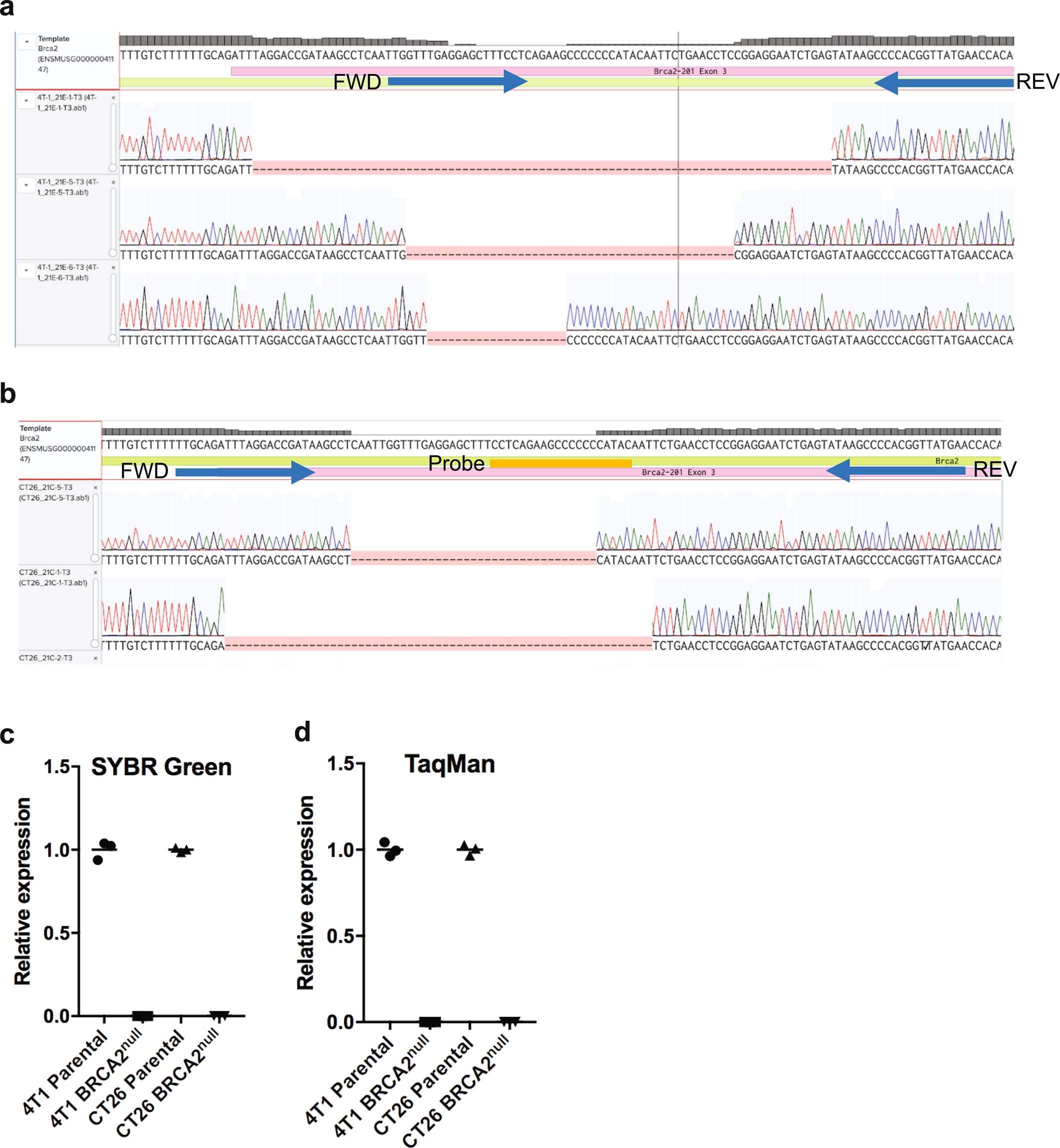
Extended Data Fig. 1: Sequence traces of Brca2null cell lines demonstrating frameshift mutations in all alleles.

PCR amplification and TOPO-TA cloning of individual allele copies was performed surrounding the CRISPR target guide sites to confirm that all alleles contain a frameshift or truncating mutation in Exon 3 of 4T1 Brca2null a, and CT26 Brca2null b, cell lines. Arrows indicate primer or probe locations. c-d, qRT-PCR amplication of Brca2 WT-specific allele in cDNA generated from RNA isolated from cell lines using SYBR green based assay (c) and TaqMan based assay (d), n=3 technical replicates for c and d. Data are presented as mean values +/- SD. Data represent results from a single experiment and were repeated twice with similar results.