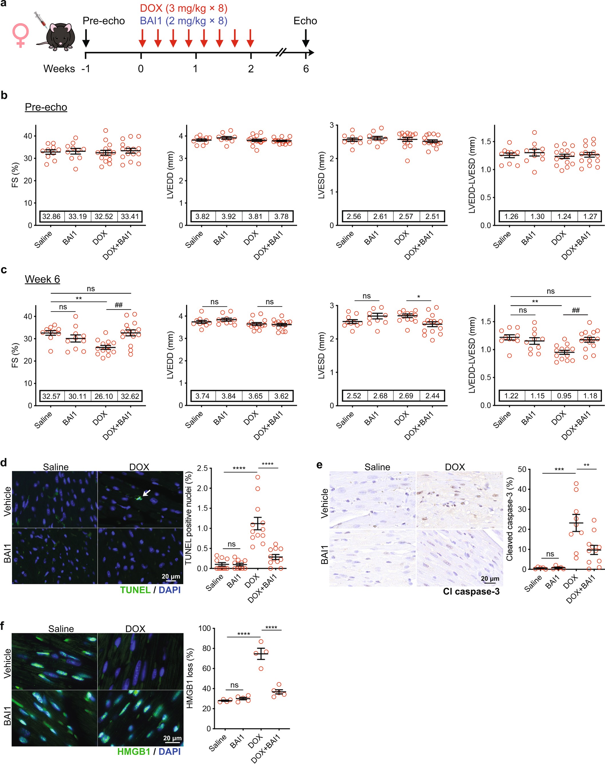
Extended Data Fig. 5: BAI1 prevents cardiomyopathy in long-term doxorubicin model (females).
From: A small-molecule allosteric inhibitor of BAX protects against doxorubicin-induced cardiomyopathy

a, Schematic of low-dose, long-term doxorubicin (DOX)-induced cardiomyopathy mouse model. Mice were 12 weeks old at the start of experiment. b, Echocardiographic analysis of systolic function including fractional shortening (FS), left ventricular end-diastolic dimension (LVEDD), left ventricular end-systolic dimension (LVESD), and LVEDD-LVESD prior to initiation of treatment. Saline, n=10; BAI1, n=10; DOX, n=15; DOX+BAI1, n=15 females. Mean values are shown on the graphs. c, Echocardiographic parameters 4 weeks following the 2-week course of treatment. Saline, n=10; BAI1, n=10; DOX, n=13; DOX+BAI1, n=15 females. Mean values are shown on the graphs. One-way ANOVA, FS: ** P=0.0045, ## P=0.0013; LVESD: * P=0.0368; LVEDD-LVESD: ** P=0.0013, ## P=0.0029. d, TUNEL of cardiac sections and quantification to assess apoptosis. Saline, n=10; BAI1, n=10; DOX, n=12; DOX+BAI1, n=11 females. One-way ANOVA, **** P<0.0001. e, Cleaved caspase-3 immunohistochemistry of cardiac sections and quantification to assess apoptosis. Saline, n=5; BAI1, n=5; DOX, n=9; DOX+BAI1, n=11 females. One-way ANOVA, ** P=0.0078, *** P=0.0003. f, Immunofluorescence for loss of nuclear HMGB1 in cardiac sections and quantification to assess necrosis. Saline, n=4; BAI1, n=5; DOX, n=4; DOX+BAI1, n=5 females. One-way ANOVA, **** P<0.0001. All data presented as mean ± s.e.m. One-way ANOVA, ns P>0.05. The data from the Saline, DOX, and DOX+BAI1 groups for females here are also displayed in Fig. 5b–d along with the corresponding male data in which BAI1 alone was not tested. All four groups are displayed together here so that they can be directly compared within one sex.