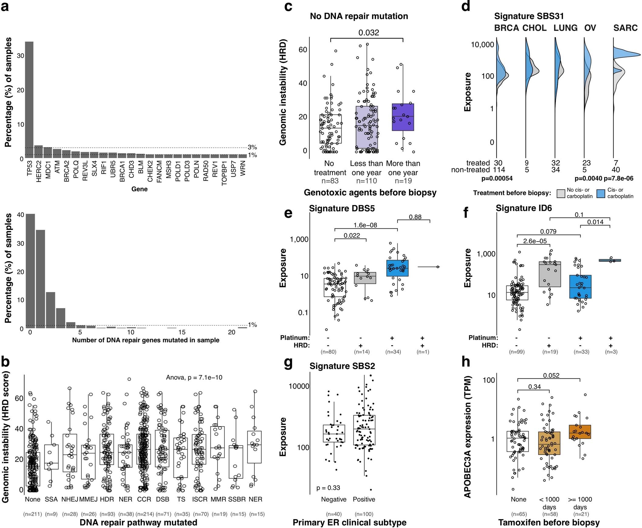
Extended Data Fig. 7: Prior therapy shapes the tumor genomic landscape.

a, DNA repair genes most frequently mutated across the POG570 cohort (more than 1% of samples), and the number of mutated DNA repair genes per sample. b, Genomic instability (HRD) in patients with mutations in all DNA repair pathways. c, Genomic instability and therapy duration in tumors with prior genotoxic treatment (Wilcoxon rank sum test). d, Exposure of signature SBS31 in samples pre-treated with cis- or carboplatin, separated by tumor type. P values are calculated by two-sided Wilcoxon rank sum tests, comparing the treated and non-treated samples, with no correction. e-f, Prior treatment with platinum (for 2 months-1 year) and HRD status in samples with DBS5 (e) and ID6 (f) signature exposure. Samples were defined as HR deficient if they had a somatic or germline variant in an HR gene (Supplementary Table 7) and exhibited an HRD score > 35, corresponding to the 70th percentile of this cohort. g, Signature SBS2 exposure in BRCA tumors by ER (estrogen receptor) status. h, APOBEC3a expression (TPM) and prior tamoxifen therapy duration in BRCA tumors. DNA repair genes and pathways are defined in Supplementary Table 6: SSA, Single strand annealing: NHEJ, Non-homologous end joining; HDR, Homology directed repair; MMEJ, microhomology mediated end joining; NER, nucleotide excision repair; CCR, cell cycle regulation; DSB, DSB chromatin signaling; ISCR, Interstrand crosslink repair; TS, translesion synthesis; SSBR, single strand break repair; MMR, Mismatch repair; BER, Base excision repair. Boxplots in c, e-h represent the median, upper and lower quartiles of the distribution, and whiskers represent the limits of the distribution (1.5 * interquartile range). All P values presented on boxplots are determined by a two-sided Wilcoxon rank sum test, unless otherwise specified.