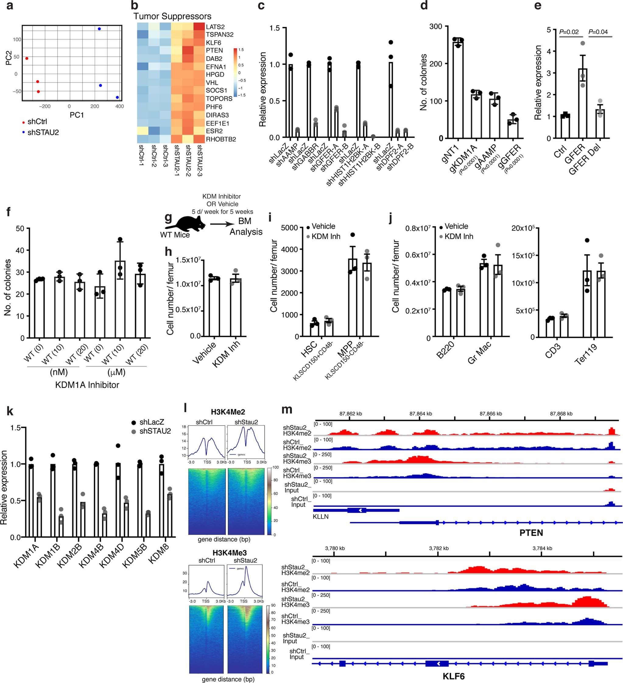
Extended Data Fig. 7: Impact of Stau2 and Kdm1a inhibition on normal and malignant hematopoiesis.

a, PCA-plot showing the distribution of the three control (Ctrl, shLacZ) and three STAU2 knockdown (shSTAU2) samples. b, Heatmap shows the changes in RNA expression of selected tumor suppressor genes upon STAU2 knockdown. c, Relative RNA expression of indicated genes in K562 cells expressing indicated shRNAs, normalized to control shLacZ (n = 3 technical replicates per group). d, Number of colonies formed by K562 cells transduced with the CRISPR-Cas9 guides against the indicated genes relative to a control non-targeting gRNA (mean±S.D.; n = 3 independent culture wells per group; two-tailed Student’s t-test). e, Relative luciferase transcript levels in 293 T cells expressing control 3′UTR reporter, GFER 3’UTR with STAU2 binding sites (bases 309-399 downstream of the stop codon) and GFER del 3’UTR with a partial STAU2 binding site (truncated at 339 bp downstream of the stop codon) (mean±S.E.M.; n = 3 independent samples per group, each in triplicate; two-tailed Student’s t-tests). f, Impact of inhibiting KDM1A at the indicated concentrations on the colony forming ability of normal hematopoietic stem cells (Lin−cKit+Sca1+CD150+CD48−) (mean±S.D.; n = 3 independent culture wells per group). g, Schematic shows KDM1A inhibitor treatment strategy to determine impact of KDM1A inhibition on normal hematopoiesis. h-j, Graphs show the average numbers of bone marrow cells (h), stem cells (HSC: KLSCD150+CD48−) and multipotent progenitors (MPP: KLSCD150−CD48−) (i), and differentiated hematopoietic cells (j) in the bone marrow of mice treated with vehicle or KDM1A inhibitor (mean±S.D.; n = 3 animals per cohort). k, Relative RNA expression of indicated chromatin regulators in K562 cells expressing control (shLacZ) or STAU2 shRNA (n = 3 technical replicates per group). l, Heatmaps showing H3K4Me2 and H3K4Me3 marks in K562 cells expressing control (shLacZ) or STAU2 shRNA (shSTAU2). m, ChIP-Seq traces showing H3K4Me2 and H3K4Me3 binding in the promoter regions of PTEN and KLF6 genes.