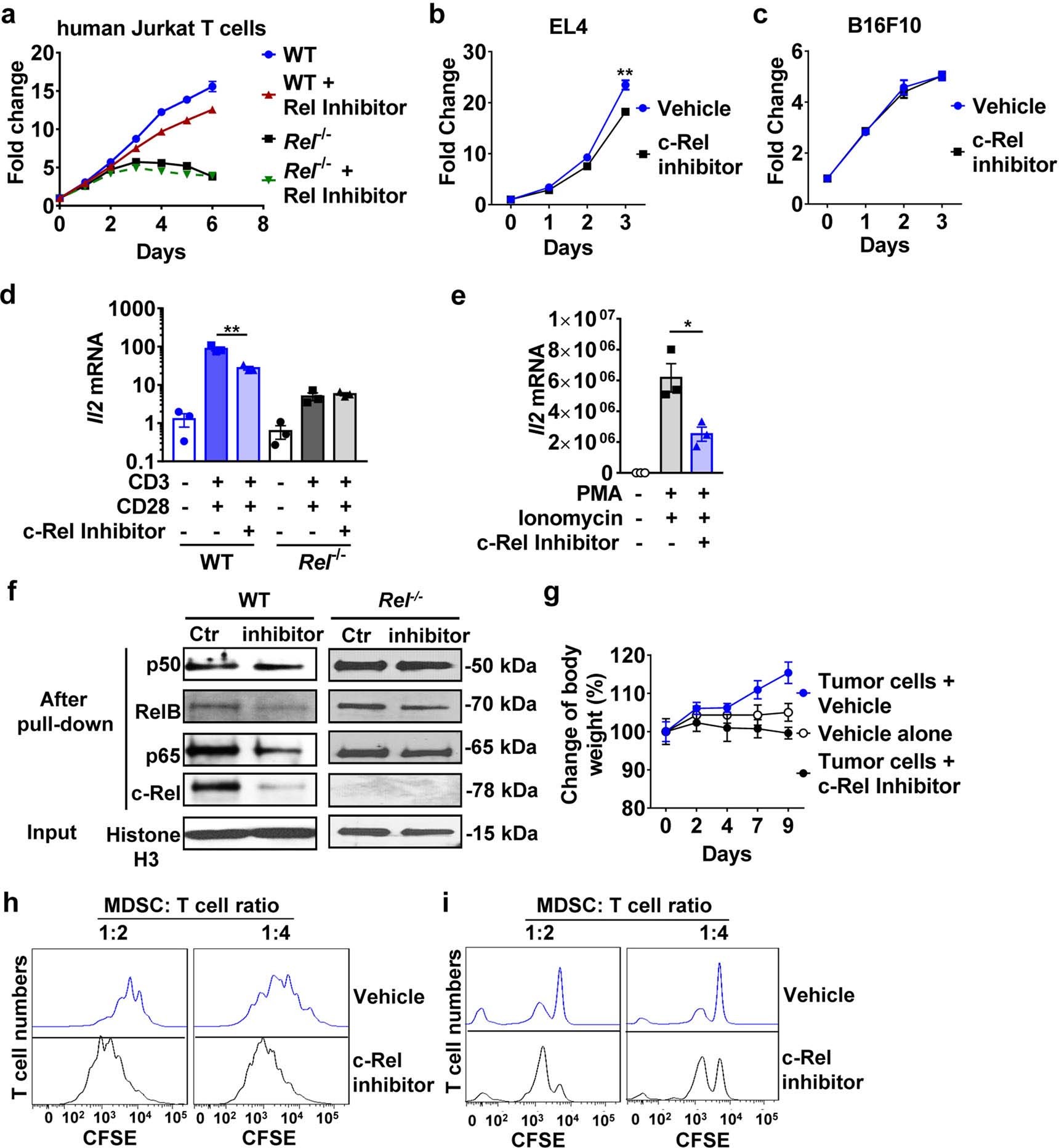
Extended Data Fig. 6: The inhibitor is c-Rel-specific and blocks MDSC suppressive functions.
From: c-Rel is a myeloid checkpoint for cancer immunotherapy

a, Relative numbers of WT and Rel−/− human Jurkat T cells treated with the c-Rel inhibitor (2.5 μM) or vehicle for the indicated times (n = 3 biologically independent cultures/group). b,c, Relative numbers of EL4 (b, n = 3 biologically independent cultures/group) and B16F10 (c, n = 3 biologically independent cultures/group) cells treated with or without the c-Rel inhibitor (5 μM) (**, P = 0.00767). d,e, Relative mRNA levels of IL-2 in WT, Rel−/− human Jurkat T cells (d, n = 3 biologically independent cultures/group; **, P = 0.0047), and normal human PBMCs (e, n = 3 biologically independent cultures/group; *, P = 0.0241) that were treated with or without c-Rel inhibitor (1 μM). For stimulation, plate-coated anti-mouse CD3 (250 ng/ml) plus soluble anti-mouse CD28 (250 ng/ml), or PMA (10 ng/ml) plus ionomycin (1 µM) were added to the culture for 4 hours, as indicated. f, Preferential inhibition of c-Rel binding to DNA by the c-Rel inhibitor. Western blot for the indicated NF-κB proteins after the NF-κB oligonucleotide pull-down of the nuclear extracts of WT and Rel−/− splenocytes treated with the c-Rel inhibitor (5 µM) or vehicle control (Ctr). g, Body weight change of mice that were injected i.p. with vehicle control only (n = 7 mice), or injected s.c. with B16F10 cells and i.p. with the c-Rel inhibitor (n = 3 mice) or vehicle control (n = 4 mice) as indicated. h,i, Representative flow cytometry plots of the MDSC-T cell suppression assay for Fig. 6e (h) and Fig. 6f (i). Data are presented as means ± s.e.m (a-e, g, and i). n = 3 mice/group (d,e,j). Statistical significance was determined by two-tailed unpaired t-test (b-e).