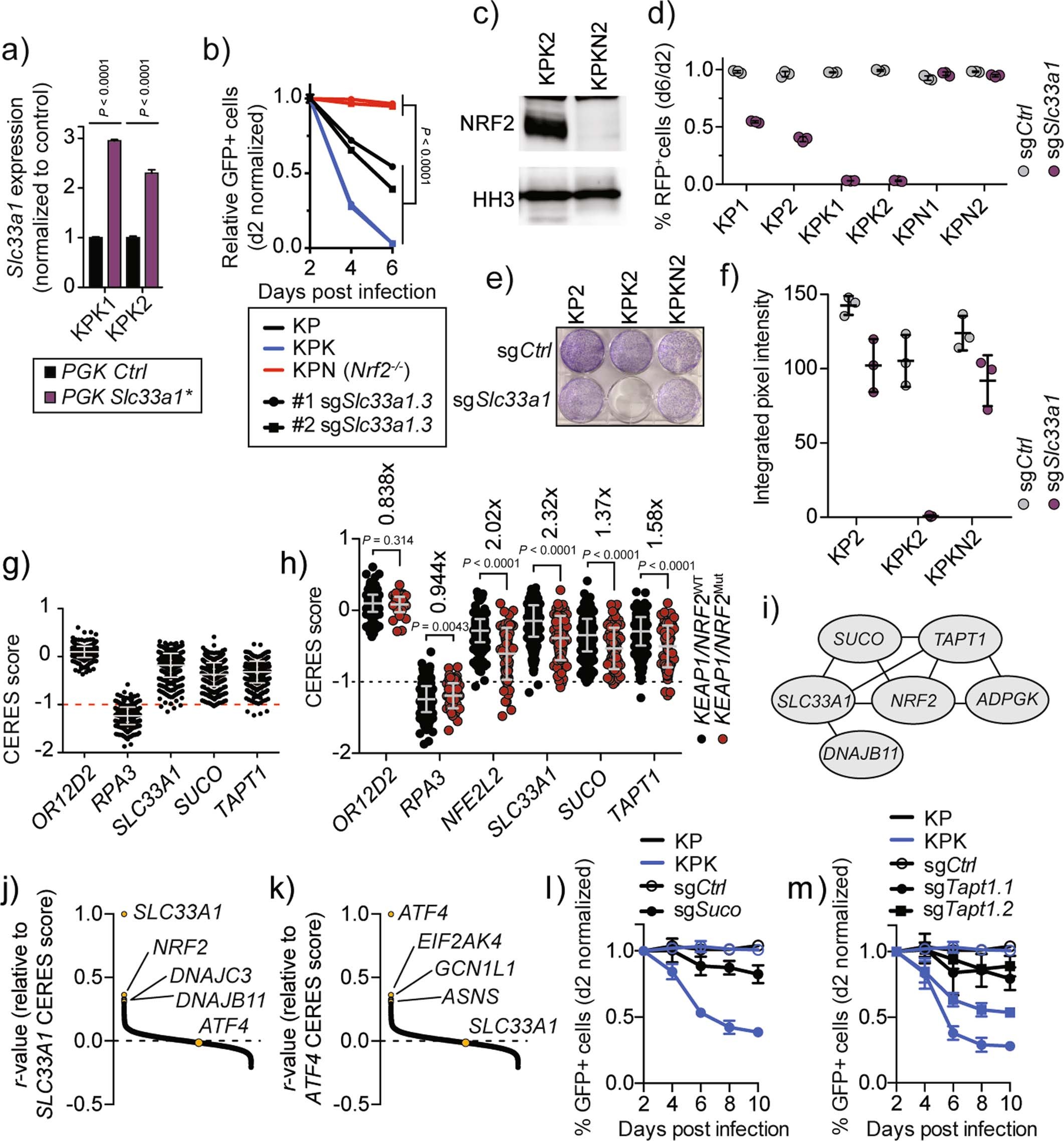
Extended Data Fig. 3: Slc33a1 dependency is abrogated in Nrf2-deficient cell lines and dependency is recapitulated across large human cancer cell line CRISPR-screens.
From: Keap1 mutation renders lung adenocarcinomas dependent on Slc33a1

a, Slc33a1 expression quantified by qPCR in cells transduced with sgRNA-resistant cDNA (*) overexpression constructs. Bars represent mRNA expression normalized to Actb then to PGK Ctrl samples, and the error bars represent mean ± s.d. from the mean across n = 4 independent experiments. P values were determined by unpaired two-tailed Student’s t-test. b, Fluorescence competition assay plot displays %RFP + cells marking sgCtrl or sgSlc33a1 infected cells over time. This experiment was performed once with n = 4 biologically independent samples obtained from two independent cell lines per genotype that were tested with two independent sgRNAs. P values were determined by two-way ANOVA with Tukey’s post-hoc multiple comparisons test. c, NRF2 western blot of KPK2 and a mixed population of pUSEPR-sgNrf2 KPK cells (KPKN2). Histone H3 was used as a loading control. Gel has been cropped to remove non-relevant cell lines and nonspecific NRF2 bands. d, Fluorescence competition assay plot displays day 2 normalized %RFP + cells marking sgCtrl or sgSlc33a1 infected cells over time. Data are representative of n = 3 independent culture wells per cell line per sgRNA. e, Colony formation assay of the indicated cell lines infected with sgCtrl or sgSlc33a1. Data from n = 3 independent culture wells per cell line per sgRNA. f, Quantified colony formation assay via the integrated pixel density assessed by ImageJ software. Related to (e). Data are representative of n = 3 independent culture wells per cell line per sgRNA. g, CERES normalized scores obtained across all cell lines. Dotted red line represents the median CERES scores of all core-essential genes defined by the DepMap consortium (19Q2, n = 563 cell lines). h, CERES normalized scores obtained across KEAP1/NRF2-mutant or wild-type cancer cell lines (n = 563 total cells). Values above comparison denote the fold change relative to the average CERES score of the wild-type group. P values were determined by unpaired two-tailed Student’s t-test. i, Co-dependencies arising from the DepMap dataset cluster NRF2 with SLC33A1, SUCO, TAPT1, DNAJBL11 and ADPGK. Each node depicts a gene. Connecting lines indicate a direct co-dependency shared between each node (ref. 28). j,k, Waterfall plot of the rank ordered Pearson correlation coefficient between (j) SLC33A1 CERES scores versus or (k) ATF4 CERES scores versus all genes screened in the DepMap consortium (19Q2, n = 563 total cells). l,m, Fluorescence competition assays of sgRNA infected cells. Plot displays day 2 normalized %GFP + cells marking (l) sgCtrl or sgSuco edited or (m) sgCtrl or sgTapt1 edited cells. Data are representative of n = 3 independent culture wells per cell line per sgRNA and representative of three independent experiments with similar results. All error bars depicted represent mean ± s.d. unless otherwise stated. Data from a single experiment are shown in c, d, e, and f are representative of two independent experiments with similar results. Data for experiments a, b, d, l and m are available as source data (Source_Data_Extended_Data_1; Source_Data_Extended_Data_2).