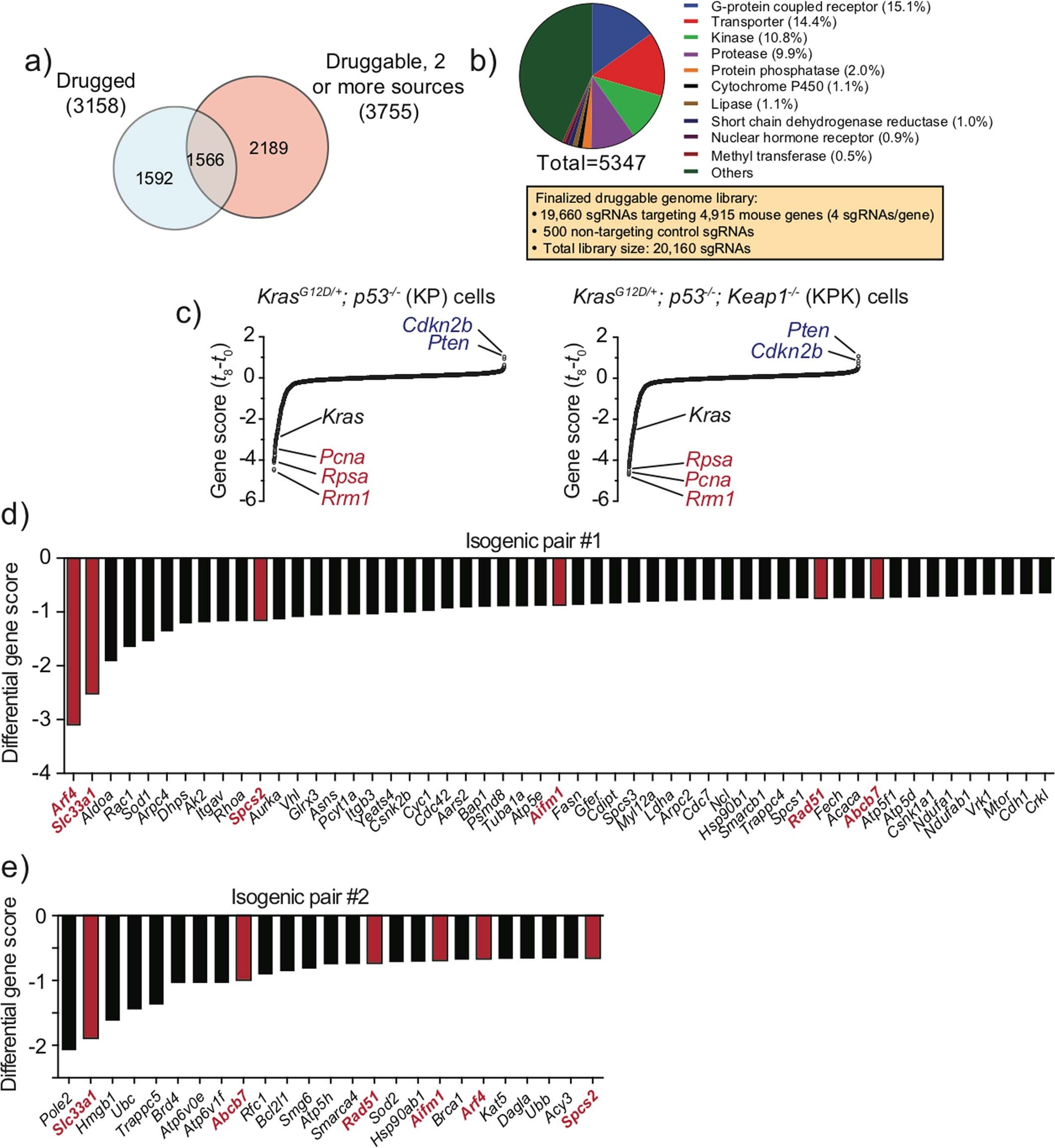
Extended Data Fig. 1: CRISPR screening platform identifies genotype-specific vulnerabilities in Keap1-mutant LUAD cell lines.
From: Keap1 mutation renders lung adenocarcinomas dependent on Slc33a1

a, Number of genes in each category in the druggable genome library (DGL). b, Composition of genes in the DGL by gene category. Bottom rectangle displays the breakdown of the total number of sgRNAs in the DGL. c, Waterfall plots of rank ordered average GSs after 8 doublings (t8) post infection between both KP cell lines (left) and KPK cell lines (right). Genes in red indicate pan-essential genes. Genes in blue indicate tumor suppressor genes. Data derived from n = 2 cell lines per panel. d, Ranked differential gene scores (KPK1-KP1 GS, n = 1 pair) of the top significantly depleted genes that passed all thresholds (see Methods). Genes marked in red indicate commonly depleted genes in the top ranked list between both isogenic cell line pairs. e, Ranked differential gene scores (KPK2-KP2 GS, n = 1 pair) of the top significantly depleted genes that passed all thresholds (see Methods). Genes marked in red indicate commonly depleted genes in the top ranked list between both isogenic cell line pairs.