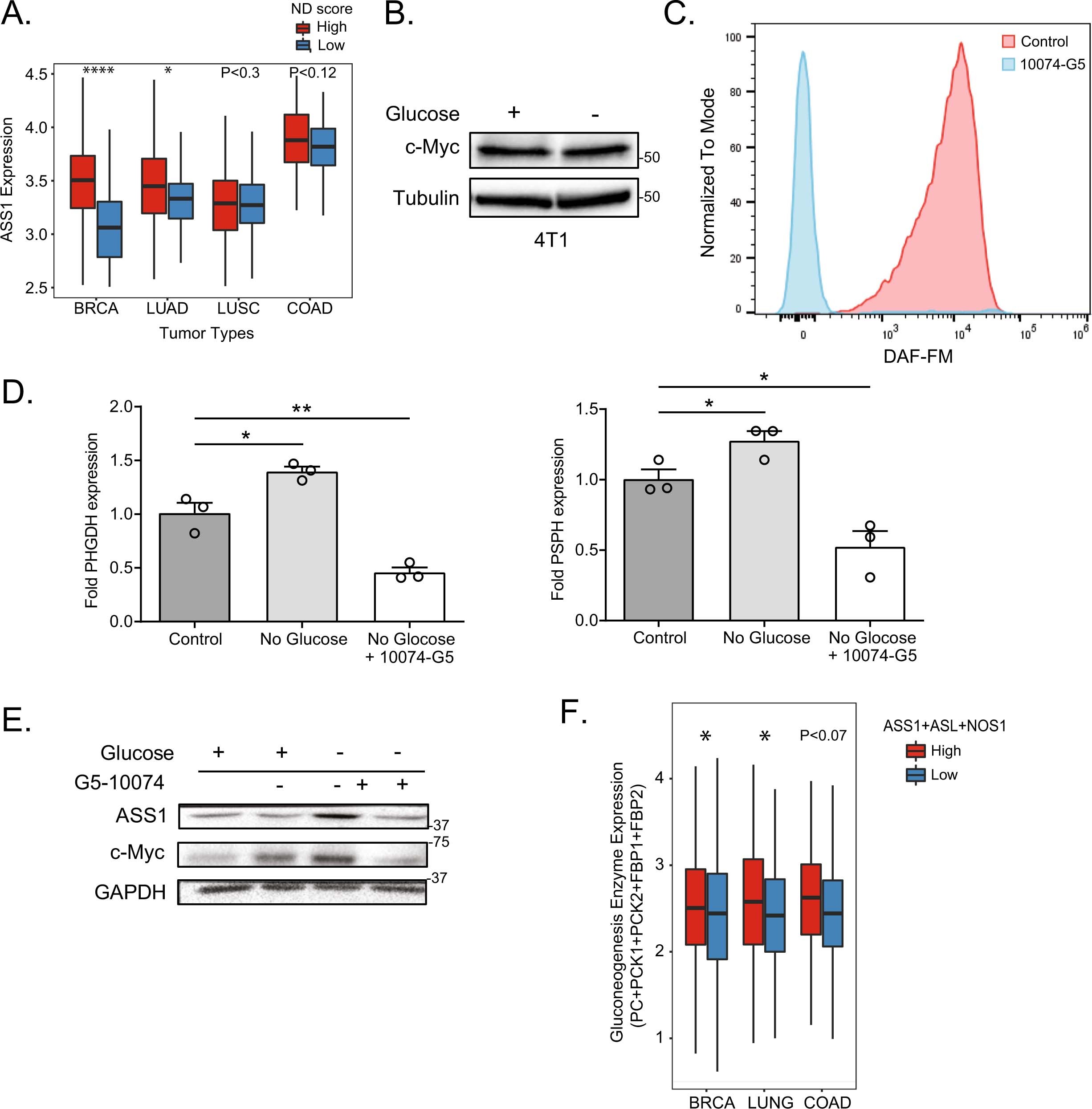
Extended Data Fig. 4: ASS1 expression in cancer is part of the transcriptional signature activated by c-Myc in response to nutrient deficiency.

ASS1 expression is significantly higher when c-MYC nutrient deprivation signature is high (top tertile, red) vs low (bottom tertile, blue) in TCGA breast, lung (LUAD, LUSC) and colon cancer. Wilcoxon ranksum P = 4E-41, 0.03, 0.3, and 0.12, respectively. * denotes P < 0.05, ****P < 0.0001. b, A western blot showing c-Myc levels in 4T1 cells grown with or without glucose for 24 h. c, DAF-FM measurement of NO levels– A549 cells were grown in glucose and serum free medium for 20hrs and treated with 10 μM 10074-G5 (c-Myc inhibitor, Sigma). Intracellular NO was detected by DAF-FM labeling and analyzed on flow cytometer. d, RT-PCR analysis showing elevation in the mRNA levels of PHGDH and PSPH in A549 cancer cells grown under no-glucose conditions in a c-Myc dependent manner. n = 3 biological replicates in each group. p value was calculated using two-tailed student’s t-test. In PHGDH: p = 0.022 for control vs. no glucose and 0.007 for control to no glucose+10074-G5. In PSPH: p = 0.047 for control to no glucose and 0.021 for control to no glucose+10074-G5 (c-MYC inhibitor). e, A549 cells were grown in full medium (glucose +) or in glucose free medium (glucose –) and treated with 10 µM 10074-G5 (c-Myc inhibitor) for 48hrs. ASS1 and C-Myc levels were measured using western blotting. f, Gluconeogenic enzymes’ (PC + PCK1 + PCK2 + FBP1 + FBP2) expression is significantly higher in high ASL + ASS1 + NOS1 samples (top tertile) in breast, lung (LUAD + LUSC) and colon cancer compared to low ASL + ASS1 + NOS1 samples (bottom tertile). * denotes P < 0.05.