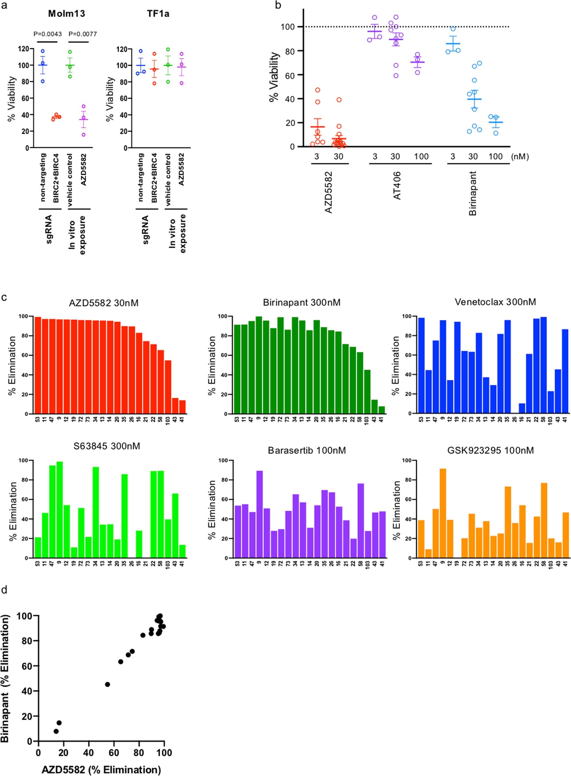
Extended Data Fig. 2: Heterogeneous responses of AML cells to compounds including a SMAC-mimetic/IAP inhibitor AZD5582.

a, Targeting BIRC4 and BIRC2 through transduction of ribonucleotide complex consisting of Cas9 protein and guide RNA targeting BIRC2 and BIRC4 was performed in AZD5582-sensitive Molm13 cells and AZD5582-resistant TF1a cells. Mean with sem of three independent experiments are shown. Significant differences were detected using unpaired two-tailed t-test. b, Viability of FLT3 WT AML treated with AZD5582 were compared with monovalent SMAC-mimetic AT406 and second-generation SMAC-mimetic/bivalent antagonist of IAP proteins birinapant. AZD5582 3 nM n = 7, 30 nM n = 15; birinapant 3 nM n = 3, 30 nM n = 9; AT406 3 nM n = 3, 30 nM n = 9; p = 0.000116 and 0.000307 for comparison of each compound against AZD5582 at 3 nM, p = 2.26e-13 and 4.74e-5 for each comparison at 30 nM by unpaired two-tailed t-test where n represents the number of AML cases. Data are presented as mean + /-s.e.m. c, In vitro responses to AZD5582, birinapant, venetoclax, S63845, barasertib and GSK923295 are shown for human AML cells obtained from PDX mice (n = 21). d, Correlation between Responsiveness profiles of AZD5582 at 30 nM and birinapant at 300 nM against 21 human AML samples was analyzed by Pearson’s correlation test (r = 0.9864, two-tailed p-value=2.32e-16).