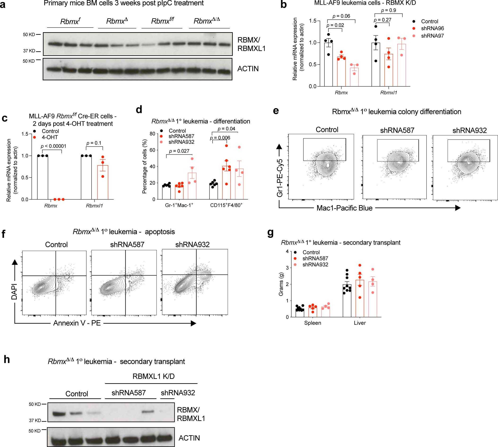
Extended Data Fig. 2: Retrogene Rbmxl1 is functionally redundant with Rbmx in vitro and in vivo.

a, Immunoblot analysis of RBMX/L1 protein in the BM cells isolated from Rbmxf/f and Rbmxf mice and RBMXL1 from RbmxΔ/Δ and RbmxΔ before leukemic transformation. The experiment was performed once. b, qRT-PCR of Rbmx and Rbmxl1 expression by shRNAs specific to Rbmx (but not Rbmxl1) in MLL-AF9 leukemia cells. Control and shRNA96: n = 3, shRNA97: n = 4 independent experiments. c, qRT-PCR of Rbmx and Rbmxl1 expression in MLL-AF9 Rbmxf/f Cre-ER cells treated with 4-OHT for 24 hours. n = 3 independent experiments. d, Quantitative FACS analysis summary of Gr-1+Mac-1+ and CD115+F4/80+ cells in control and RBMXL1-knockdown leukemic RbmxΔ/Δ cells 4 days post transduction. Control and shRNA587: n = 6, shRNA932: n = 4 independent experiments. e, Representative FACS plots of Fig. 2j. f, Representative FACS plots of Fig. 2k. g, Spleen and liver weights from mice that succumbed to disease in Fig. 2l. Control: n = 9, shRNA587: n = 5, shRNA932: n = 4 mice. h, Immunoblot analysis of leukemic BM cells isolated from mice that succumbed to disease in Fig. 2l. The experiment was performed once. Data presented in b-d, and g as mean ± s.e.m. p value determined by two-tailed Student’s t test, unless stated otherwise.