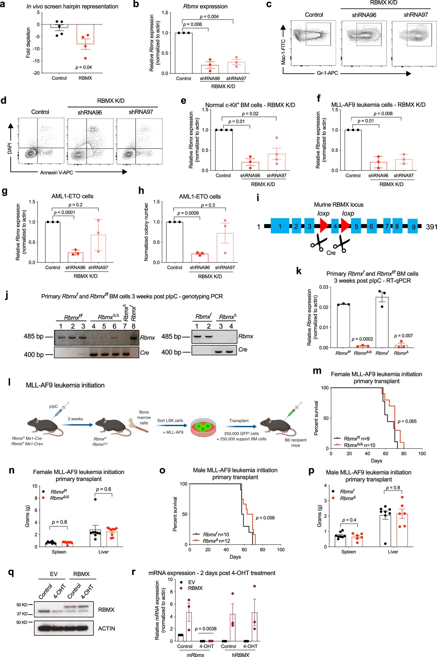
Extended Data Fig. 1: RBMX is required for murine leukemia maintenance but is dispensable for leukemia initiation.

a, Log2 fold depletion of control shRNAs (n = 5 independent shRNAs) and Rbmx-specifc shRNAs (n = 4 independent shRNAs) in MLL-AF9 leukemic BM cells in pooled in vivo shRNA screen. b, qRT-PCR showing efficient Rbmx deletion in MLL-AF9 leukemia cells 4 days post transduction. n = 3 independent experiments. c, Representative FACS plots of Fig. 1c. d, Representative FACS plots of Fig. 1d. (e-f) qRT-PCR of Rbmx in normal c-Kit+ BM cells (control and shRNA97: n = 4, shRNA96: n = 3 independent experiments) and in MLL-AF9 leukemia cells (n = 3 independent experiments). g, qRT-PCR of Rbmx in AML1-ETO leukemia cells. n = 3 independent experiments. h, Colony formation assay of cells in h. n = 3 independent experiments. i, Diagram for generating Rbmx conditional knockout mice. j, Genotyping PCR detecting Rbmx deletion in BM cells isolated from RbmxΔ/Δ and RbmxΔ mice before leukemic transformation. Cre bands indicate the presence of Mx1-Cre allele. Representative image of 2 independent experiments with similar results. k, qRT-PCR showing Rbmx deletion of cells in j. n = 3 independent experiments. l, Experimental scheme for leukemia initiation experiments. m, Kaplan-Meier survival analysis of mice injected with female MLL-AF9-transformed Rbmxf/f and RbmxΔ/Δ cells. Rbmxf/f n = 9, RbmxΔ/Δ n = 10 mice; two-sided Mantel-Cox test. n, Spleen and liver weights from mice that succumbed to disease in m. Rbmxf/f n = 8, RbmxΔ/Δ n = 9 mice. o, Kaplan-Meier survival analysis of mice injected with male MLL-AF9 transformed Rbmxf and RbmxΔ cells. Rbmxf/f n = 10, RbmxΔ/Δ n = 12 mice; two-sided Mantel-Cox test. p, Spleen and liver weights from mice that succumbed to disease in o. Rbmxf/f n = 8, RbmxΔ/Δ n = 6 mice. q, Immunoblot analysis of MLL-AF9 Rbmxf/f Cre-ER cells expressing ectopic human RBMX and knocking down of endogenous RBMX when treated with 400nM 4-OHT. The experiment was performed 4 times with similar results. r, qRT-PCR of the cells from q. n = 3 independent experiments. Data presented in a-b, e-h, k, n, p, r as mean ± s.e.m. p value determined by two-tailed Student’s t test, unless stated otherwise.