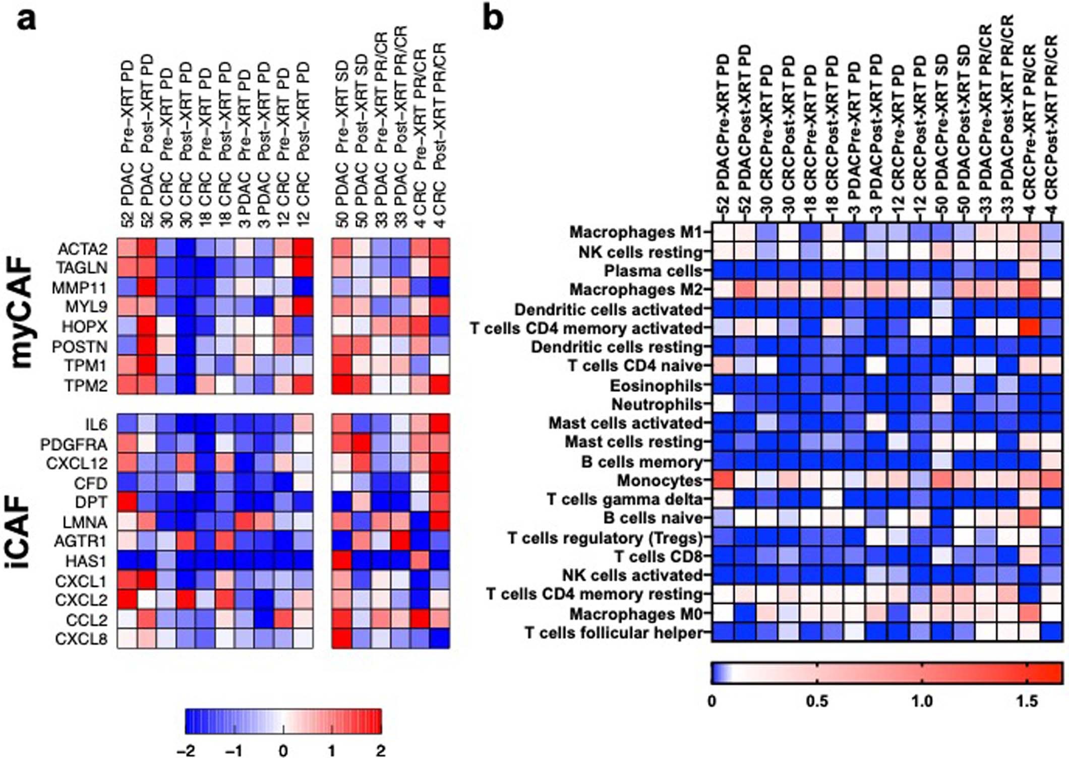
Extended Data Fig. 2: Expression analysis of paired pre-XRT and post-XRT biopsy samples.

a, Heatmap of cell RNA-seq expression of myCAF and iCAF in pre-XRT and post-XRT biopsies from patients with SD/PR/CR (n = 3) and PD (n = 5). Scale −2 to 2 represents minimum and maximum values within the heatmap. b, Heatmap of cell percentage of immune cells in pre-XRT and post-XRT biopsies from patients with SD/PR/CR (n = 3) and PD (n = 5).