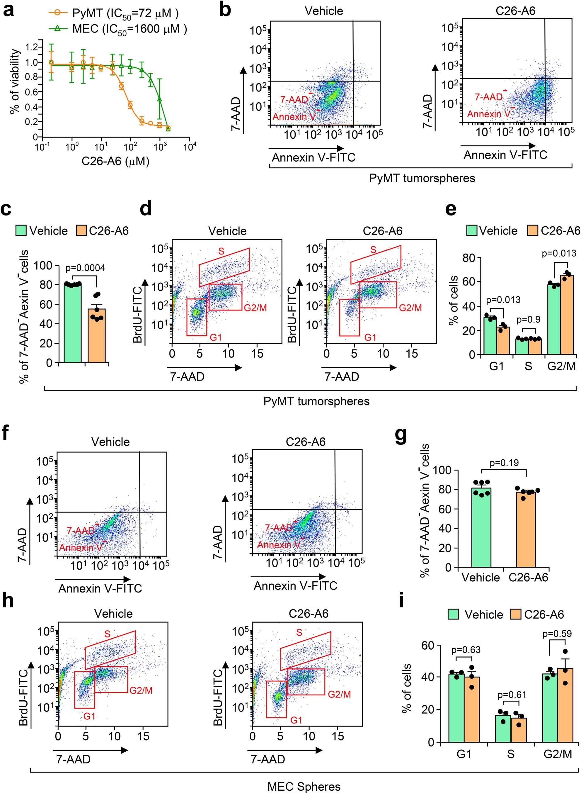
Extended Data Fig. 8: C26-A6 induces cell cycle arrest and reduces cell viability.

a, Spheres were treated with vehicle or indicated concentrations of C26-A6 for 1 week. The viability of the spheres was then quantified by MTT assay. b-i, Similar sphere assay as in (a) was performed. The apoptosis (b,f) and cell cycle status (d,h) were determined. The live cells (c,g) and percentage of the cells in each cell cycle phase (e,i) were quantified. n ≥ 3 independent experiments. Data represent mean ± SEM and significance determined by two tailed Student’s t-test for all panels. Numerical source data for a, c, e, g, and i are provided.