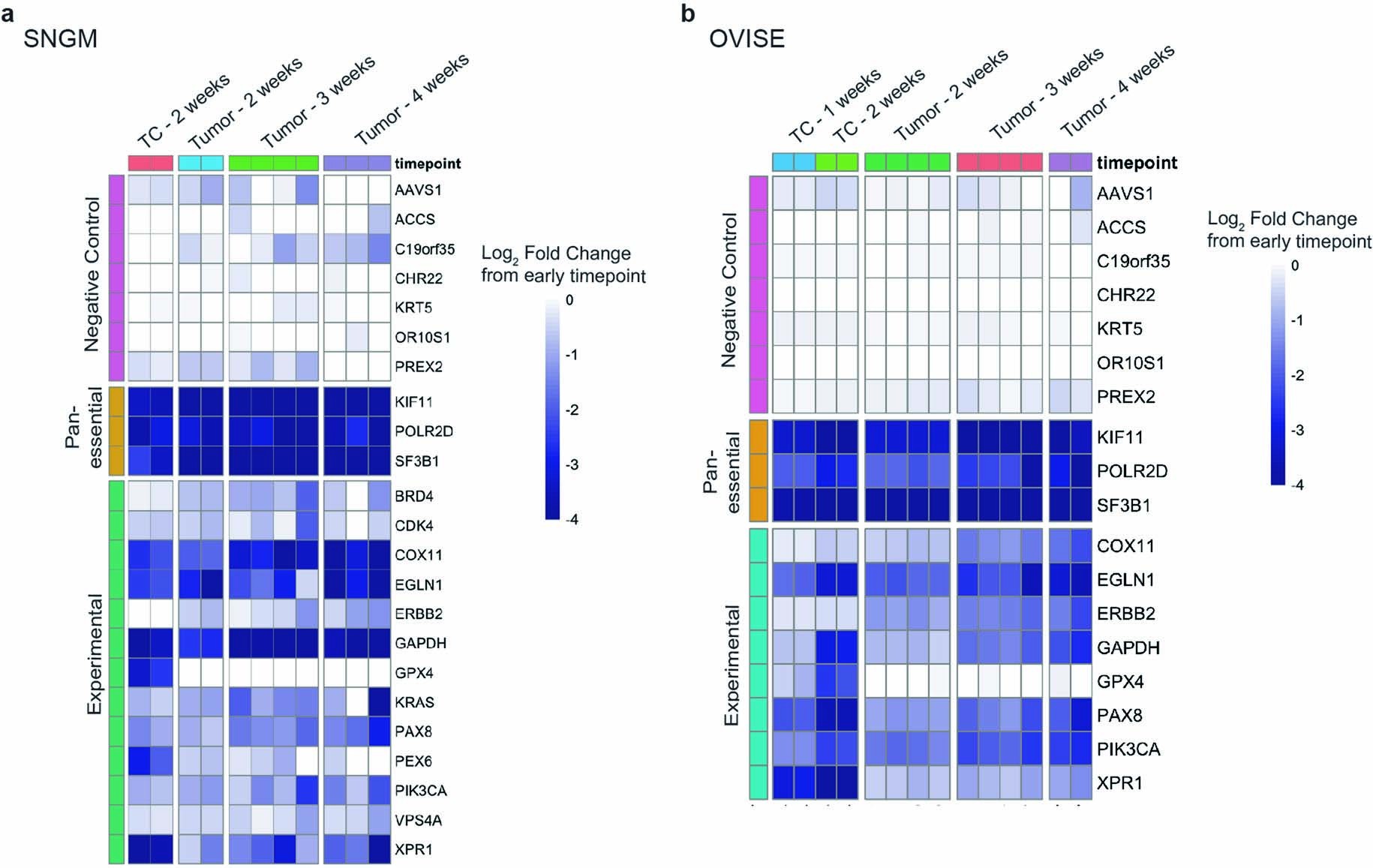
Extended Data Fig. 3: In vivo CRISPR/Cas9 competition assays for target validation in mouse xenografts.

a) sgRNA abundance in SNGM tumor xenografts was evaluated by PCR and next-generation sequencing analysis, and the fold change compared to the early time point is shown as a heatmap for all of the negative control genes as well as any gene with a > 4 fold change in abundance in any of the screens. Each tumor/replicate is shown as an individual column, N = 1 transduction. b) Same as in d, but with the OVISE cancer cell line.