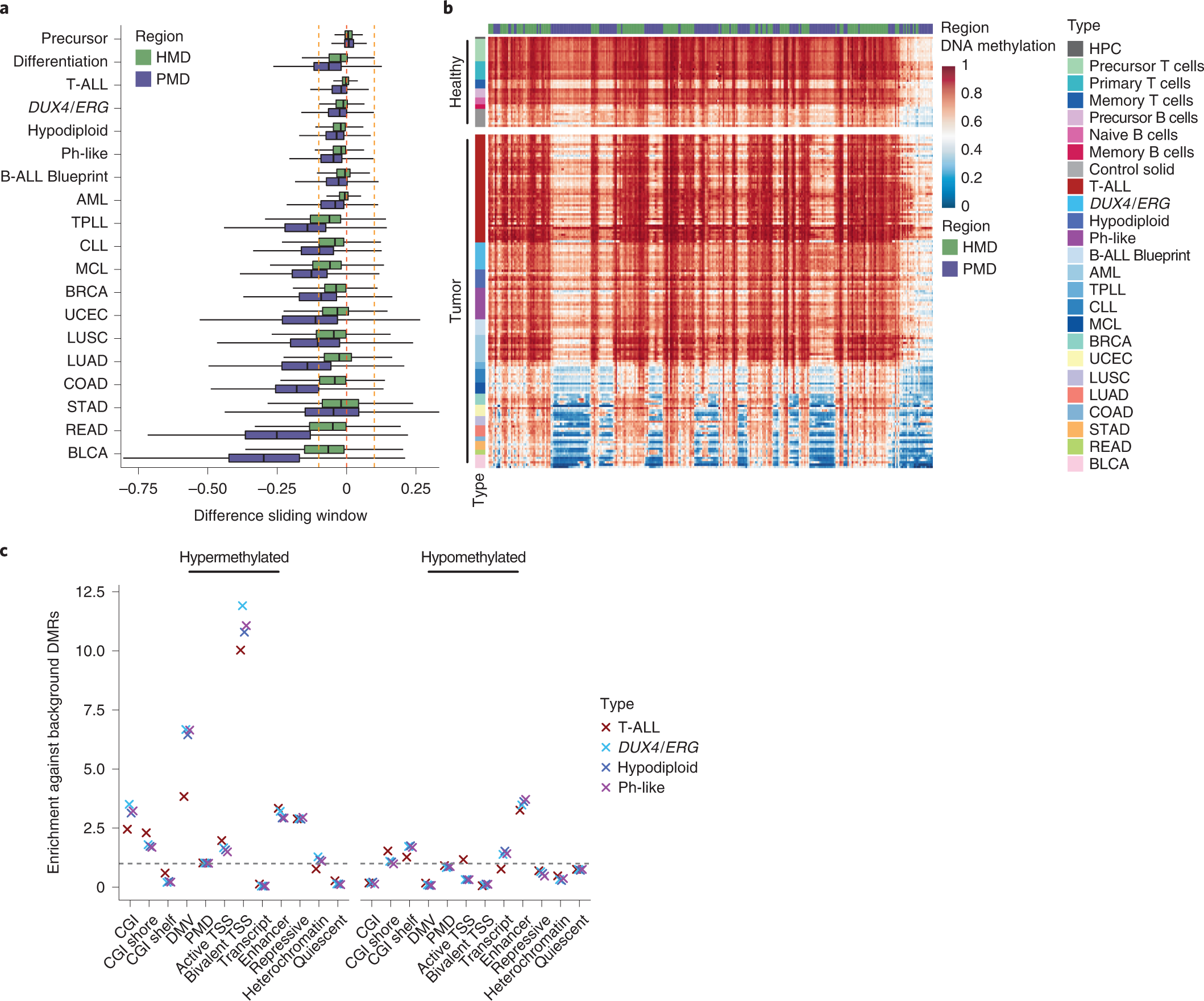
Fig. 2: Partially methylated domains remain highly methylated in ALL.
From: Acute lymphoblastic leukemia displays a distinct highly methylated genome

a, Distribution of methylation differences across frequently covered sliding windows based on subtype averages split by HMDs and PMDs (n = 3,228,539 and 3,729,433 windows, respectively; 1 kb size, 250-bp steps across the genome, excluding CGIs, covered by at least 80% of subtypes considered). Lines denote the median, edges denote the IQR and whiskers denote either 1.5 × IQR or minima/maxima (if no point exceeded 1.5 × IQR; outliers were omitted). Each tumor type is compared to its respective healthy tissue. The difference between precursor T and B cells (precursor control, first) is shown as measure for healthy, same-stage cell-type-specific differences. The difference between memory and precursor B cells (differentiation control, second) is shown as measure for natural differences occurring during B-cell differentiation. T-ALL shows the smallest differences between averaged tumor and control samples, which slightly increases for B-ALL subtypes. The loss in ALL in general, however, is less pronounced than the loss during B-cell differentiation. b, Average methylation of solo-WCGW CpGs across PMDs (blue) and HMDs (green) for an exemplary locus (chromosome 16p) for a range of healthy tissues, ALL subtypes, other hematopoietic malignancies and solid tumors. c, Enrichment of DMRs against random background DMRs in different features (>1, enrichment; 1, no difference (represented by the dashed line); <1, depletion). T-ALL and B-ALL subtypes show enrichment in similar features but to different extents. DMRs were called per subtype against the respective control cell type (n samples as shown in Fig. 1a). The number of DMRs per subtype are shown in Extended Data Fig. 2c. The number of random background DMRs per subtype equals 1,000 times the number of DMRs per subtype (Methods).