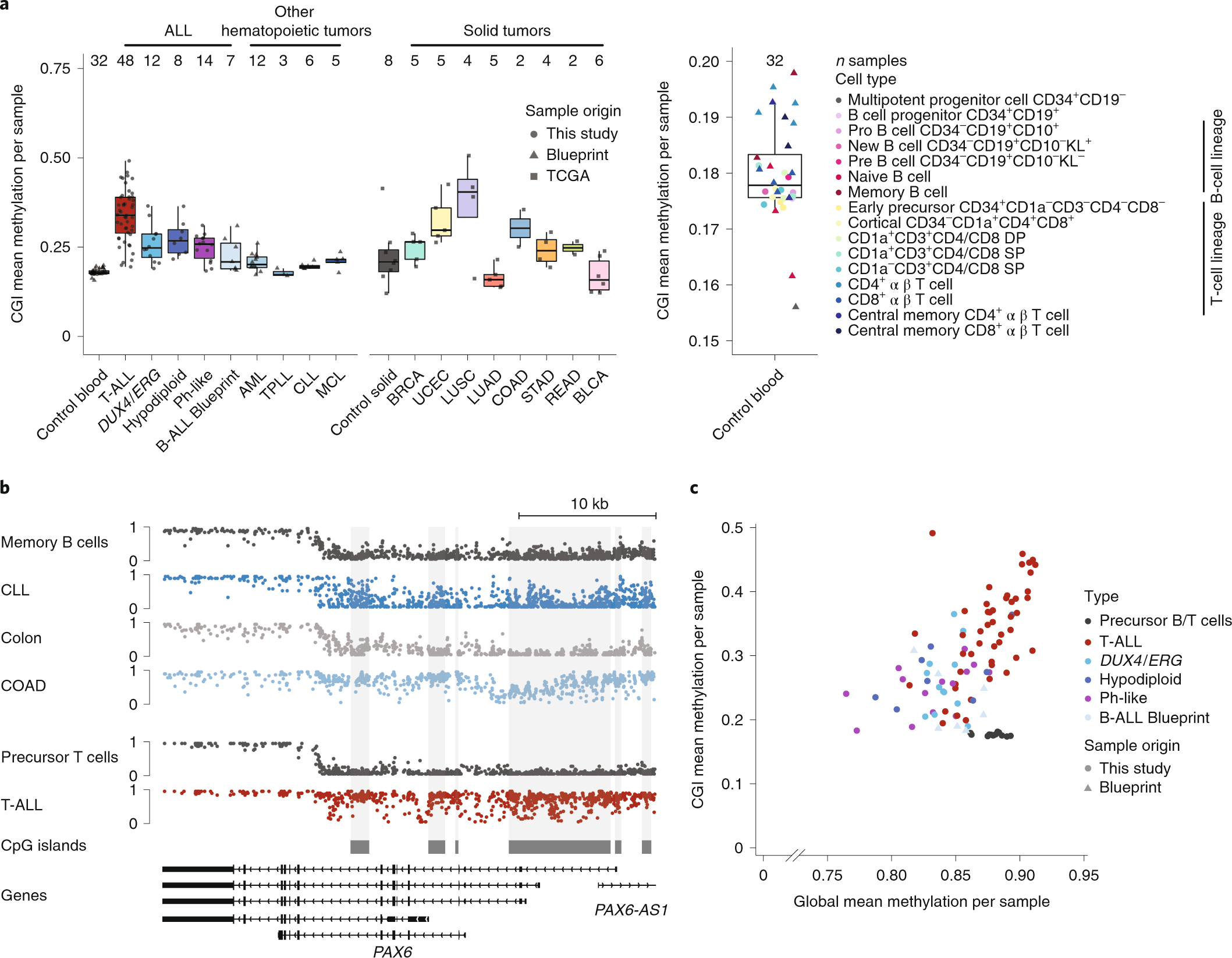
Fig. 3: Global and CGI methylation are correlated across ALL subtypes.
From: Acute lymphoblastic leukemia displays a distinct highly methylated genome

a, CGI methylation levels averaged across all covered CpGs per sample for ALL subtypes, other hematopoietic malignancies from Blueprint and solid tumors from TCGA (left) as well as healthy cell types of the lymphoid lineages from this study and Blueprint (right) (Supplementary Tables 2 and 3). Lines denote the median, edges denote the IQR, whiskers denote 1.5 × IQR and minima/maxima are represented by dots. The number of independent samples is indicated at the top and is the same as in Fig. 1d. All tumor types exhibit CGI hypermethylation to a varying degree with the largest range visible for T-ALL. b, Genome browser tracks for WGBS data of representative memory B and precursor T cells, healthy colon tissue, CLL, COAD and T-ALL for an exemplary locus (PAX6 gene; chr11:31,806,145–31,844,510). Cancer samples show CGI hypermethylation in comparison to their respective healthy tissue to different extents. c, Correlation between global mean methylation (excluding CpGs in CGIs) and CGI mean methylation levels across ALL subtypes and healthy control samples. For all ALL subtypes, most prominent for T-ALL, a correlation between global and CGI methylation levels can be observed. The number of samples per ALL subtype is the same as in a.