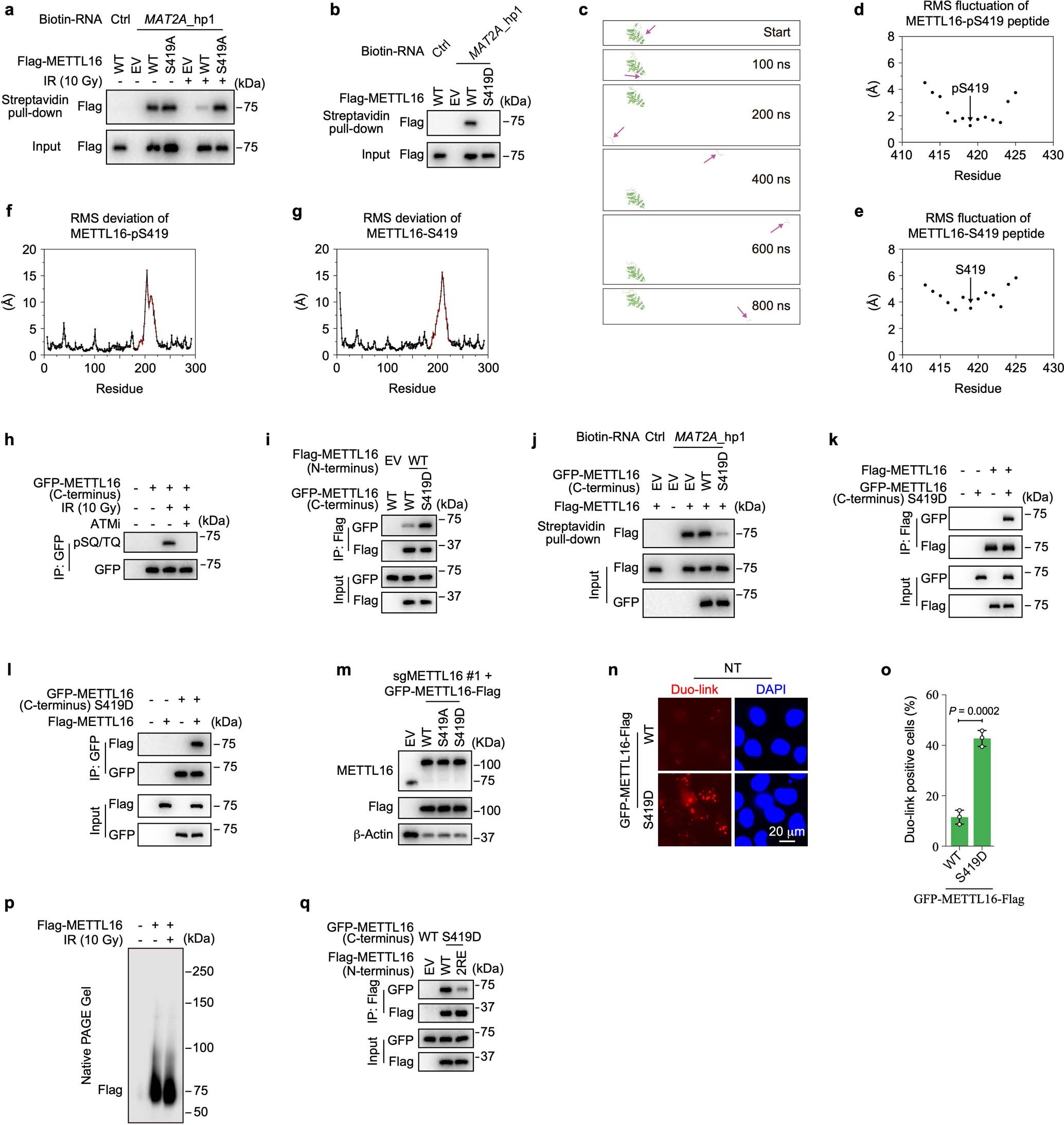
Extended Data Fig. 6: METTL16 undergoes a conformational change and auto-inhibits RNA binding upon DNA damage-mediated phosphorylation at Ser419.

a,b, RNA pull-down of MAT2A_hp1 RNA with the indicated METTL16 vectors with or without 10 Gy X-ray irradiation treatment. c, Unmodified METTL16 peptide dissociates from the METTL16 N-terminal domain in the molecular dynamics simulation. d,e, RMS fluctuation for each of the residues of the phosphopeptide (pS419) (d) or unmodified METTL16 peptide (e). f,g, RMS deviation in METTL16 N-terminal domain in the presence of a phosphopeptide (pS419) (f) peptide or unmodified Ser419-containing METTL16 (g). h, HEK293T cells transfected with GFP-METTL16 (C-terminus) were pretreated as indicated. Harvested cells were immunoprecipitated with GFP beads and immunoblotted with the indicated antibodies. i, Co-IP of the indicated METTL16 vectors. j, RNA pull-down of MAT2A_hp1 RNA with Flag-METTL16 after transfected with the indicated GFP-METTL16 vectors. k,l, Co-IP of the indicated METTL16 vectors. m, METTL16 null U2OS cells were transfected with the indicated METTL16 vectors and cell lysates were immunoblotted with the indicated antibodies. β-Actin was used as a loading control. n,o, Representative images (n) and quantification (o) of Duo-link in situ in the indicated U2OS cells without X-ray irradiation treatment. Scale bar is displayed (n). Data are presented as mean ± SD from three independent experiments (o). P-value is indicated and statistical significance was determined by two-tailed unpaired t-tests (o). p, HEK293T cells were transfected with Flag-METTL16 vector following 10 Gy X-ray irradiation treatment. Cell lysates were subjected to native-polyacrylamide gel electrophoresis (Native-PAGE) and immunoblotted with Flag antibody. q, Co-IP of the indicated METTL16 vectors. Experiments were repeated three times independently with similar results; data of one representative experiment are shown (a,b,h-n,p,q).