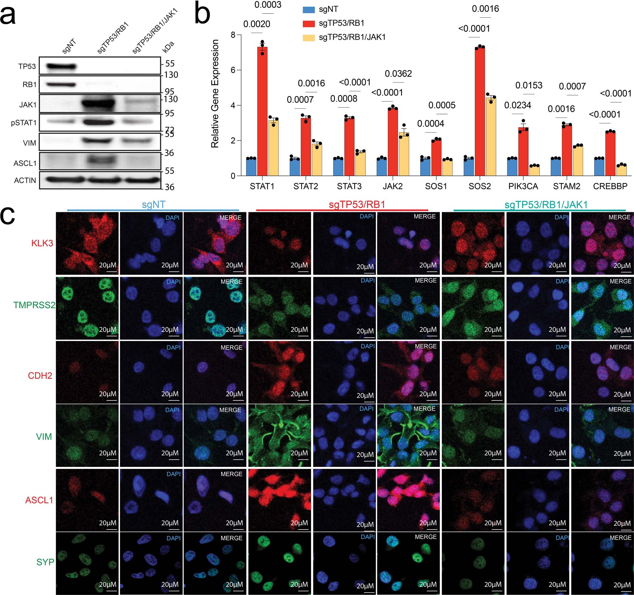
Extended Data Fig. 4: JAK1-KO reversed the acquisition of lineage plasticity.

a, Western blot of JAK1, pSTAT1 and lineage marker proteins in LNCaP/AR cells transduced with Cas9 and annotated guide RNAs; representative pictures of 2 repeats with similar results were shown. b, Relative expression of canonical JAK–STAT genes in LNCaP/AR mCRPC cells transduced with Cas9 and annotated guide RNAs. n = 3 independently treated cell cultures and mean ± s.e.m. is represented. p-values were calculated using two-way ANOVA with Bonferroni multiple-comparison test and annotated in figure. c, IF staining of LNCaP/AR cells transduced with Cas9 and annotated guide RNAs with annotated antibodies; representative pictures of n = 2 independent treated cell cultures were shown.