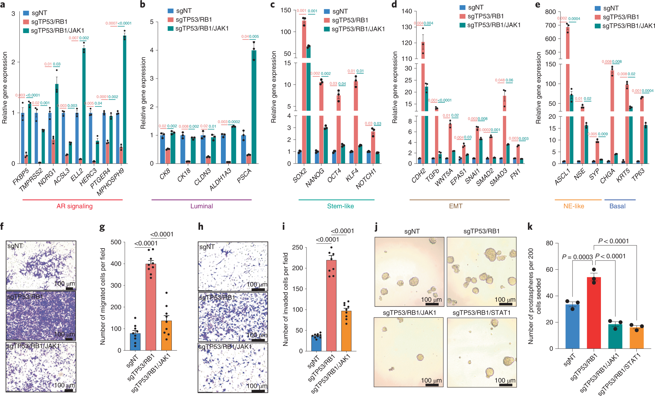
Fig. 2: JAK1 KO stagnates the lineage transition to a stem-like and multilineage state.

a–e, Relative expression of canonical AR target genes and lineage marker genes in LNCaP/AR cells transduced with Cas9 and annotated guide RNAs; n = 3 independently treated cell cultures. P values were calculated by two-way ANOVA with a Bonferroni multiple-comparison test. f, Representative images of an LNCaP/AR cell transwell migration assay of three independent treated cell cultures. g, Quantification of the migrated cell numbers of nine representative images taken from three independent treated cell cultures for each of the cell lines. P values were calculated by one-way ANOVA with a Bonferroni multiple-comparison test. h, Representative images of an LNCaP/AR cell invasion assay of three independent treated cell cultures. i, Quantification of the numbers of invading cells of nine representative images taken from three independent treated cell cultures for each of the cell lines. P values were calculated by one-way ANOVA with a Bonferroni multiple-comparison test. j, Representative images of an LNCaP/AR cell prostasphere formation assay of three independent treated cell cultures. k, Quantification of the prostaspheres formed from three independent treated cell cultures for each of the cell lines. P values were calculated by one-way ANOVA with a Bonferroni multiple-comparison test. Unless otherwise noted, data are represented as mean ± s.e.m.